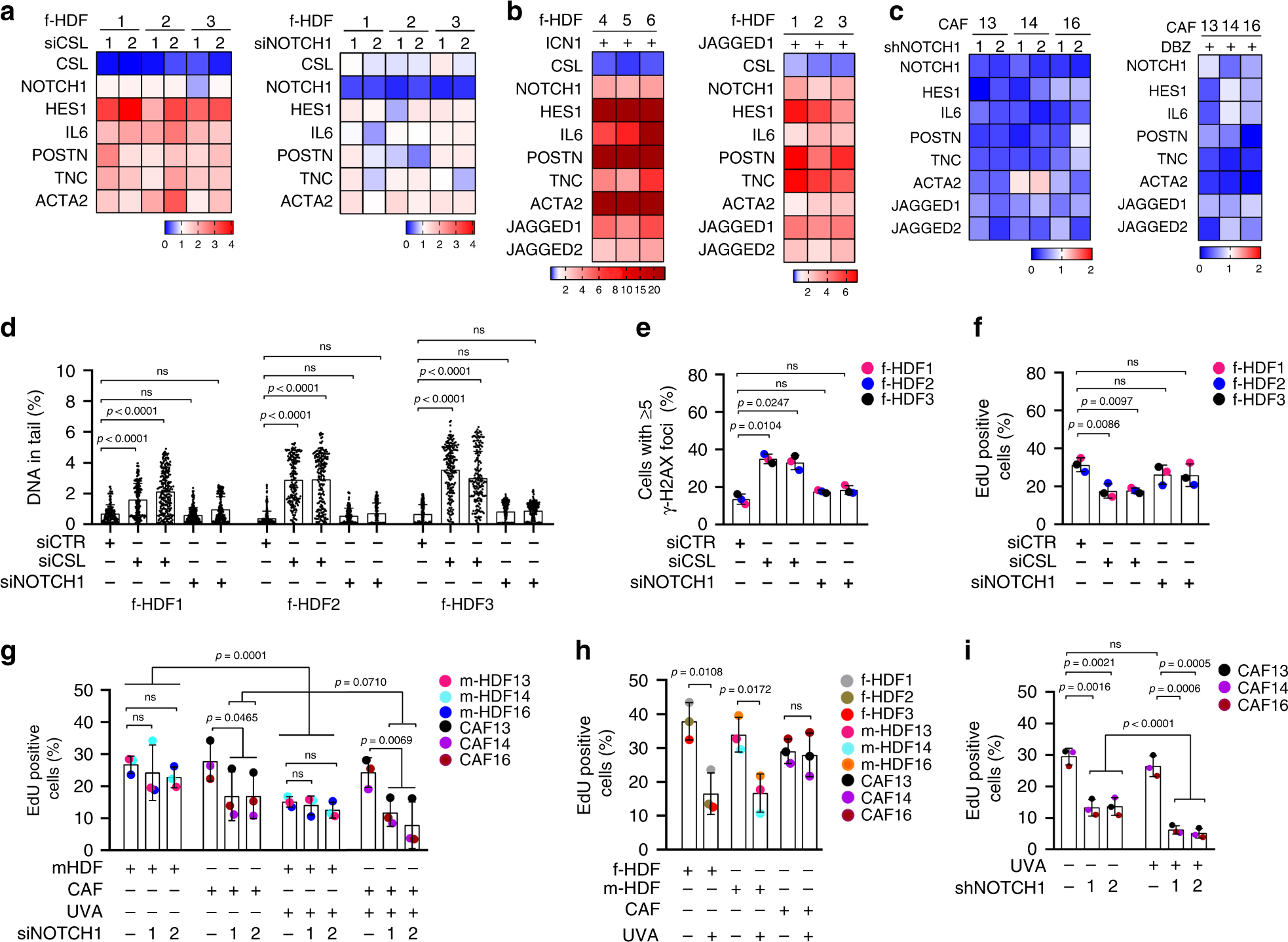
Fig. 3: Consequences of modulation of NOTCH1 expression and activity in HDFs and CAFs.

a–c Heatmap of changes in gene expression of the indicated genes in: a f-HDF strains plus/minus CSL or NOTCH1 silencing by two different siRNAs versus siRNA controls for 3 days; b f-HDF strains infected with a lentivirus for doxycycline-inducible expression of ICN1 versus empty vector control, 5 days after ICN1 induction or cultured on JAGGED 1-coated versus IgG coated control dishes for 3 days; c CAF strains infected with two different NOTCH1 silencing lentiviruses versus empty vector control for 5 days or treated with the γ-Secretase Inhibitor DBZ (10 μM) versus DMSO vehicle alone for 5 days. Results are shown as gene expression folds (down- or up-regulation in blue and red, respectively). Individual bar plots and statistical quantification of the results are shown in Supplementary Fig. 2a–c. d Comet assays of f-HDF strains with or without CSL and NOTCH1 silencing. The percentage DNA in tail for individual cells is indicated by scatter dot plot. >184 cells were analyzed per sample. One-way ANOVA followed by Dunnett’s test. n(f-HDF strain) = 3. e Immunofluorescence analysis with antibodies against γ-H2AX of f-HDF strains plus/minus CSL and NOTCH1 silencing. >201 cells were analyzed per sample. One-way ANOVA followed by Dunnett’s test. n(f-HDF strain) = 3. n(CAF strain) = 3. f–i EdU assays of: f f-HDF strains plus/minus CSL and NOTCH1 silencing. n(cells) >201, One-way ANOVA followed by Dunnett’s test n(f-HDF strain) = 3; g m-HDF and CAF strains plus/minus siRNA mediated NOTCH1 gene silencing and plus/minus UVA irradiation. 24 h after siRNA transfection cells were mock treated or irradiated with UVA (500 mJ/cm2), followed by EdU labeling 48 h later, n(cells)> 99, two-way ANOVA between groups and two-tailed unpaired t-test within each group, n(m-HDF strain) = 3, n(CAF strain) = 3; h f-HDF, m-HDF, and CAF strains 72 h after UVA irradiation (500 mJ/cm2) versus mock treated, n(cells)>89, two-tailed unpaired t-test, n(CAF strain) = 3. n(f-HDF strain) = 3, n(m-HDF strain) = 3, and n(CAF strain) = 3; i CAF strains plus/minus shRNA-mediated NOTCH1 silencing for 7 days and plus/minus UVA irradiation as in h. n(cells) >103, two-tailed unpaired t-test, n(CAF strain) = 3. All data represented as Mean ± s.d, *p < 0.05, **p < 0.01, ***p < 0.001, ****p < 0.0001.