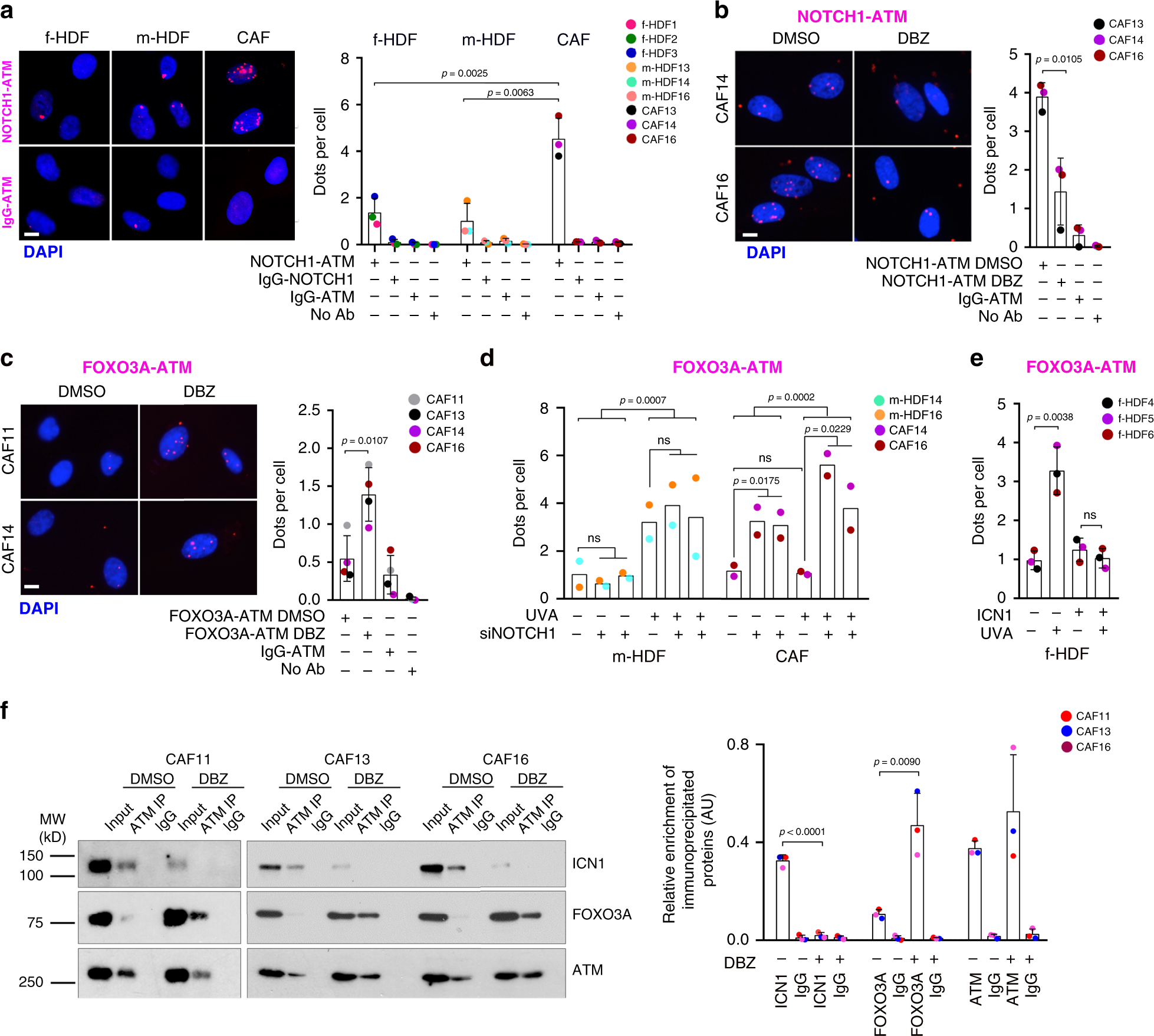
Fig. 5: NOTCH1-ATM and ATM-FOXO3A complex formation in HDFs and CAFs.

a Proximity ligation assays (PLAs) with antibodies against ATM and NOTCH1 of multiple f-HDF, m-HDF, and CAF strains. b, c PLAs of CAF strains plus/minus treatment with DBZ (10 μM) for 5 days with antibodies against ATM and NOTCH1 (b) or ATM and FOXO3A (c). d, e PLAs with antibodies against ATM and FOXO3A of m-HDF and CAF strains plus/minus siRNA-mediated silencing of NOTCH1 and UVA irradiation as indicated (500 mJ/cm2) (d), and of f-HDF strains plus/minus infection with an ICN1 expressing lentivirus for empty vector control for 5 days and UVA irradiation (500 mJ/cm2) for the last 72 h (e). IgG-NOTCH1, IgG-ATM, and no primary antibodies were used as negative controls. Shown are representative images and quantification of average number of PLA puncta (dots) per cell per strain, counting in each case. Scale bar, 2 μm. a n(cells) >78, n(f-HDF strain) = 3, n(m-HDF strain) = 3, n(CAF strain) = 3; b n(cells) > 100, and n(CAF strain) = 3; c n(cells) > 74, n(CAF strain) = 4; d n(cells) > 74, n(m-HDF strain) = 2, n(CAF strain) = 2; e n(cells) > 72, and n(f-HDF strain) = 3. Two-tailed unpaired t-test within groups in a–e and two-way ANOVA among groups in d. *p < 0.05, **p < 0.01, ***p < 0.001. f Co-immunoprecipitation (co-IP) assays of CAF strains plus/minus DBZ (10 μM) treatment for 5 days with anti-ATM antibodies or non-immune IgG followed by immunoblotting, together with equal input amounts, with antibodies against the ICN1, FOXO3A, and ATM proteins. Right panel: densitometric quantification for the indicated proteins normalized to input. Mean ± s.d. two-tailed unpaired t-test, **p < 0.01, ****p < 0.0001. n(CAF strain) = 3.