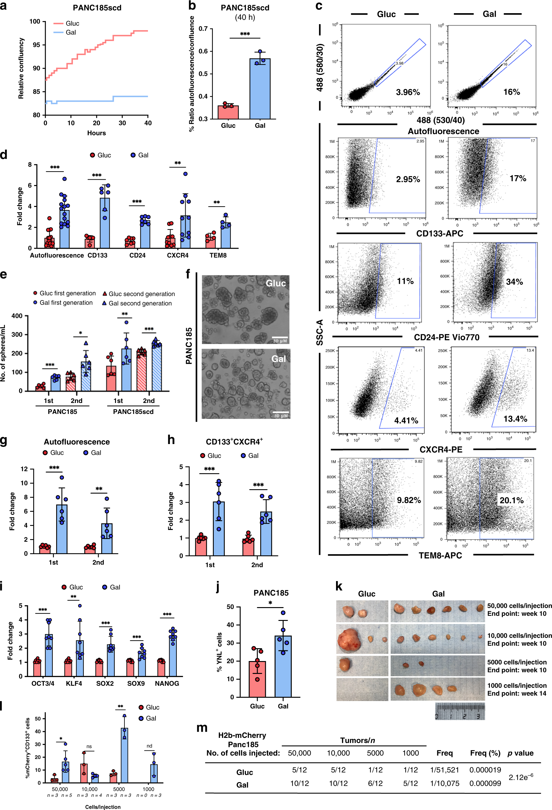
Fig. 2: Gal-CC are enriched in PaCSCs.

a Real-time quantification of cell confluence. b Quantification of mean ratio ± sd of the percentage of autofluorescence/confluence at 40 h, extrapolated from the data acquired from the IncuCyte Zoom System. (n = 3 biological replicates; Holm–Sidak t test statistical analysis). ***p = 0.00022. c Representative flow cytometric plots of the percentage of CSCs biomarkers. d Quantification of mean fold change ± sd of CSCs biomarkers for 4 different tumors (biological replicates: n = 14 for autofluorescence; n = 6 for CD133; n = 7 for CD24, n = 10 for CXCR4; n = 4 for TEM8; Holm–Sidak t test statistical analysis). Gluc was set as 1.0. ***p < 0.000001; ***p = 0.00002; ***p < 0.000001; **p = 0.0067; **p = 0.0045. e Mean number (no.) ± sd of first- and second-generation (gen) spheres/ml at 7 and 14 days (n = 6 biological replicates; Holm–Sidak t test statistical analysis). ***p = 0.000025; *p = 0.043; **p = 0.0094; ***p = 0.00029. f Representative PANC185 sphere images at 14 days. Scale bar = 30 µM. g, h Flow cytometric quantification of mean fold change ± sd of g autofluorescent-positive or h CD133+CXCR4+ cells detected in spheres at 7 and 14 days. Gluc was set as 1.0. (n = 6 biological replicates; Holm–Sidak t test statistical analysis) For g: ***p = 0.0001; **p = 0.0036. For h: ***p = 0.0008; ***p = 0.0003. i RT-qPCR analysis of relative mRNA expression levels of different pluripotency/stemness genes for 4 different tumors. Levels are normalized to β-actin (n = 2 biological replicates for each tumor; Holm–Sidak t test statistical analysis). Data are presented as pooled mean fold change ± sd. Gluc was set as 1.0. ***p = 0.000017; **p = 0.0085; ***p = 0.000034; ***p = 0.00085; ***p < 0.000001. j Flow cytometric quantification of the mean percentage ± sd of Nanog reporter YFP+ PANC185 cells at 14 days. (n = 5 biological replicates; Mann–Whitney t test statistical analysis). *p = 0.032. k Images of tumors obtained at the time of sacrifice for an extreme limiting dilution assay with 1 × 103–5 × 104 mCherry-H2B PANCA6L Gluc-CC and Gal-CC. l Flow cytometric quantification of mean of percentage ± sd of double-positive mCherry+CD133+ cells after digestion of Gluc-CC and Gal-CC tumors. Number (n) of samples analyzed are indicated. (Holm–Sidak t test statistical analysis). *p = 0.044; ns = 0.066; **p = 0.0022. m Number of tumors obtained, the frequency (Freq), and percentage (%) of CSCs present in tumors as a function of the dilutions tested.