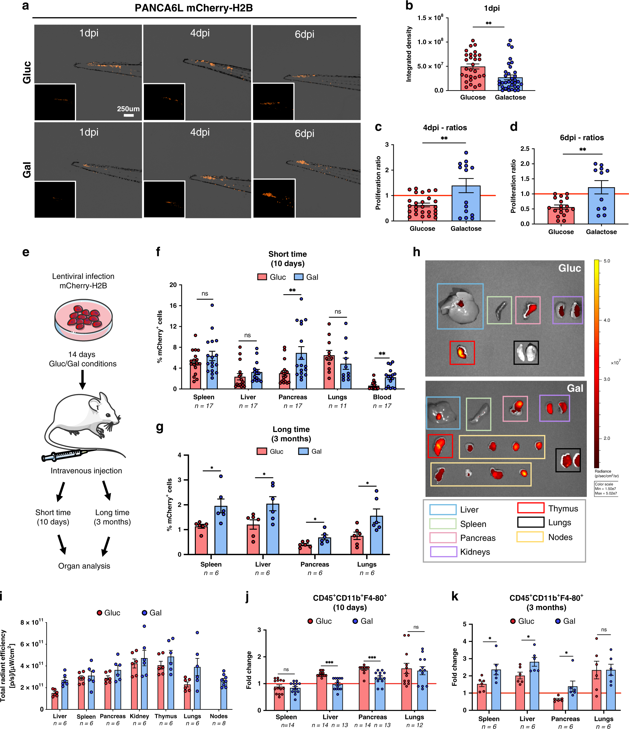
Fig. 7: In vivo immune evasion and metastasis are upregulated in Gal-CC.

a Representative images of zebrafish embryo tails at 1, 4, and 6 days post-injection (dpi). Scale bar = 250 µM. b Mean ± sem of the integrated density (fluorescence measured) 1 dpi (biological replicates: n = 29 for Glucose and n = 36 for Galactose; Student’s t test) **p = 0.0025. c, d Mean ± sem of proliferation ratio observed between Gluc-CC and Gal-CC at c 4 dpi and d 6 dpi. Proliferation ratios are represented in comparison to 1 dpi (red line) (biological replicates: 4 dpi: n = 26 for Glucose and n = 14 for Galactose; Student’s t test; **p = 0.0021; 6 dpi: n = 18 for Glucose and n = 11 for Galactose; Student’s t test; **p = 0.0019). e Representative in vivo invasion assay scheme. Schemes were constructed using unmodified images from Servier Medical Art by Servier, licensed under a Creative Commons Attribution 3.0 Unported License (https://creativecommons.org/licenses/by/3.0/legalcode). f, g Mean fold change ± sem of mCherry+ cells present in different organs analyzed at f short time (10 days post-injection), (n = 2 independent experiments with a total of n = 17 mice; Holm–Sidak t test statistical analysis) or at g long time (3 months post-injection). Number (n) of samples analyzed are indicated for each organ. (n = 1 independent experiment with a total of n = 6 mice; Holm–Sidak t test statistical analysis). For f: ns = 0.25; ns = 0.26; **p = 0.0058; ns = 0.27; **p = 0.0016. For g: *p = 0.017; *p = 0.034; *p = 0.025; *p = 0.027. h Representative fluorescent IVIS images of different organs from mice at 3 months post-injection. i Mean ± sem of total radiant efficiency [p/s]/[µW/cm2] of different organs from h. Number (n) of samples analyzed are indicated for each organ. (n = 1 independent experiment with a total of n = 6 mice; Holm–Sidak t test statistical analysis). All data are not statistically significant. j, k Mean fold change ± sem of the CD45+CD11b+F4-80+ population present in the different organs analyzed at j short time (n = 2 independent experiments with a total of n = 17 mice; Holm–Sidak t test statistical analysis) or at k long time (n = 1 independent experiment with a total of n = 6 mice; Holm–Sidak t test statistical analysis). Red lines indicate baseline levels of the CD45+CD11b+F4-80+ population of control mice (n = 6), set as 1.0. Number (n) of samples analyzed for Gluc-CC- and Gal-CC-injected mice are indicated for each organ. For j: ns = 0.609; ***p = 0.000003; ***p = 0.00057; ns = 0.738. For k: *p = 0.0361; *p = 0.033; *p = 0.0362; ns = 0.982.