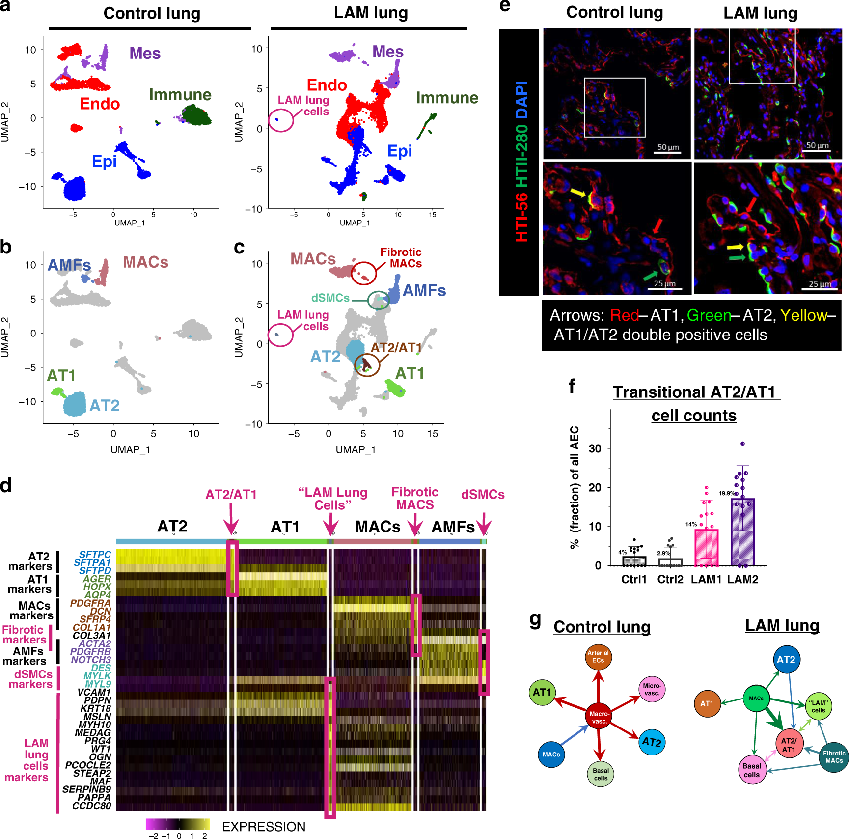
Fig. 2: Single-cell RNA-seq identifies distinct LAM lung cells and transitional alveolar epithelial and mesenchymal cells.

a UMAP dimensionality reduction plots represent scRNA-seq analysis of the lungs from the LAM patient (N = 2) and age- and sex-matched control donor (N = 2). Colored by the core cellular niches are epithelial (blue), endothelial (red), mesenchymal (purple), and immune cells (green). b UMAP of control human lung highlighting AT2 cells (light blue), AT1 cells (light green), mesenchymal alveolar cells (MACs) (pink), and alveolar myofibroblasts (AMFs) (blue). c UMAP highlighting LAM lung epithelial cell clusters including: AT2 cells (light blue), AT1 cells (light green), and transitional AT2/AT1 cell subtype (brown); mesenchymal cell clusters including: MACs (pink), fibrotically activated MACs subtype (red), AMFs (blue), differentiated smooth-muscle cells (dSMCs) (cyan); and unique LAM lung cells cluster (purple). d Differential gene expression of the top differentially expressed gene markers for described cell types (AT2, AT1, MACs, AMFs) and the distinct LAM lung cells (highlighted in red, indicated with arrows). Heatmap illustrates the shared expression of marker genes of the canonical cell types in the transitional cell states and the distinctive LAM lung-specific cell types. e Immunofluorescent staining of human control lungs and LAM lung sections for the specific AT1 and AT2 cell markers (HTI-56 and HTII-280, respectively). Representative confocal images of alveolar areas. f Quantitation of the AT2/AT1 transitional state cell fraction in the total number of AT1 and AT2 cells per image area. Based on the experiment shown in the panel e, performed on N = 2 for control, and N = 2 for LAM lungs, with N = 10 of independent confocal images analyzed in each sample. Error bars represent mean values with SD. Raw data and statistical details are supplied in the Source data file. g Models of major cellular crosstalk directions in LAM and control lungs based on gene expression of the ligand-receptor pairs. The arrows show the direction of the crosstalk and the thickness of the arrow indicates the number of interactions.