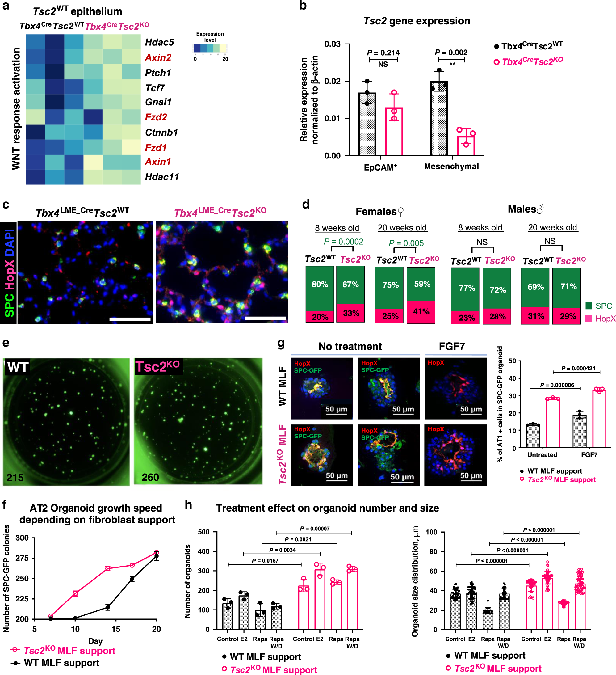
Fig. 6: Tsc2 KO MLFs alter AT2 cells fitness in vivo and ex vivo.

a Upregulation of WNT-response genes in the Tbx4CreTsc2KO lung epithelial cells (Pop-seq results, 8-wo mice, N = 3). b Tsc2 gene expression in Tsc2KO lung mesenchyme and Tsc2WT lung epithelium (N = 3). c Representative images of the 8-week-old female Tbx4LME_CreTsc2WT and Tbx4LME_CreTsc2KO lungs stained for AT2 and AT1 cell markers: SPC (green) and HopX (pink), respectively. d Quantitative analysis of AT2/AT1 ratio in the 8- and 20-wo lungs from female and male mice based on staining represented in panel c (N = 3, 6 independent images per lung. Graphs show % of each cell type (AT2 or AT1) in total number of AECs. P values obtained for the non-parametrical paired t-test). e Representative images of AT2 organoid (GFP+) colony-forming efficiency (CFE) co-cultured with Tsc2KO or Tsc2WT MLFs. f Changes in the CFE over time based on experiment represented in panel e (error bars show means +/− SD, N = 3 for each time point). g Tsc2KO MLFs stimulate the AT2− >AT1 transition within the organoid colonies. AT2+ and AT1+ cells counts are based on SPC (green) and HopX (red) staining of the embedded and fixed organoid sections taken at the terminal time point—21 days. The graph shows the percentage of AT1 cells from the total DAPI+ cells taken as 100%. Error bars indicate SD for the non-parametric t-test for the N = 3 bio repeats. h Tsc2KO MLFs stimulate CFE of the AT2 organoids, compared to Tsc2WT MLFs; Estrogen (E2) stimulates CFE and size of AT2 organoids, specifically with Tsc2KO MLF support; Rapamycin (Rapa) inhibits CFE and reduces their size. Data collected at the terminal time point 21 days. Error bars reflect means +/− SD for N = 3 bio replicates in each condition. P values in all group comparisons obtained from multiple two-tailed T-tests. Statistical significance determined using the Holm–Sidak method, with alpha = 0.05. Each row was analyzed individually, without assuming a consistent SD. Raw data used for plotting the graphs in panels b, d, g, f, and h is supplied in a Source data file.