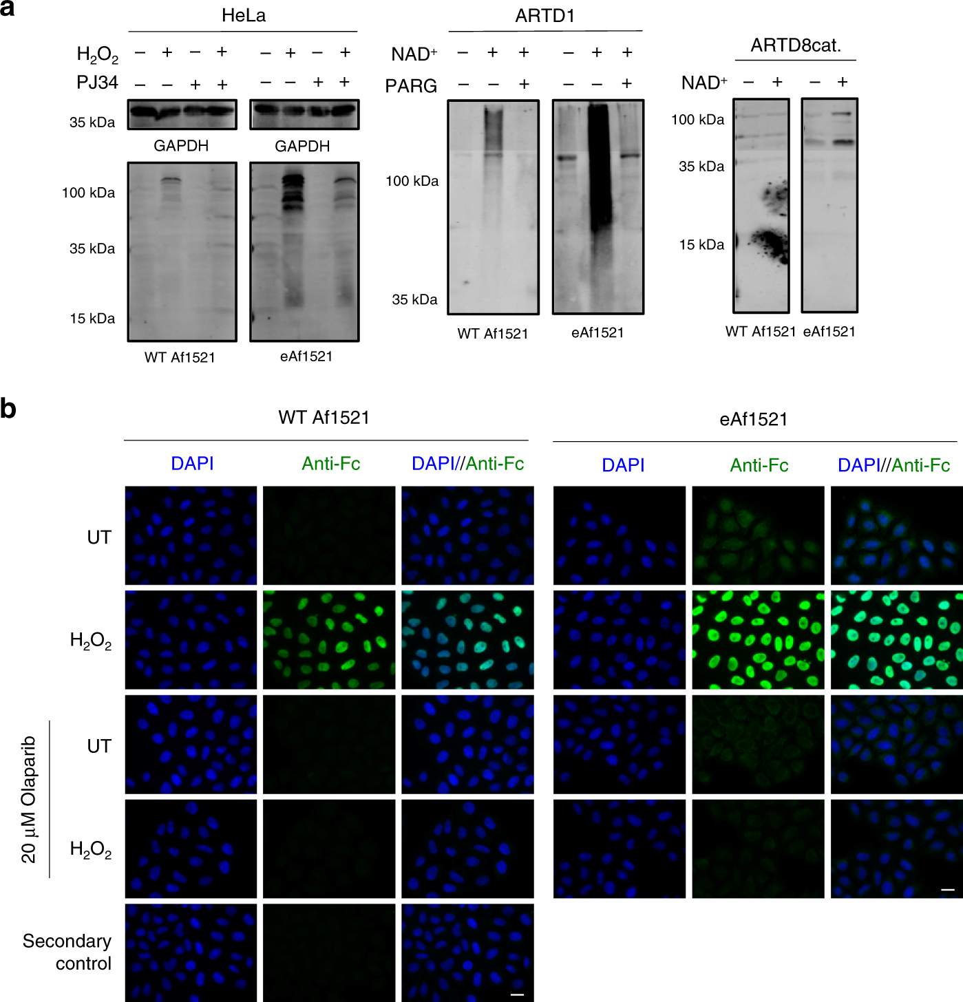
Fig. 4: Fc-eAf1521 is more sensitive in detecting ADP-ribosylation than Fc-WT Af1521.
From: Engineering Af1521 improves ADP-ribose binding and identification of ADP-ribosylated proteins

a Immunoblot analyses of different substrates with either Fc-eAf1521 or Fc-WT Af1521 (untreated and H2O2-treated HeLa cells, including PJ34 treatment as control for ADP-ribosylation inhibition; unmodified, poly-ADP-ribosylated and mono-ADP-ribosylated ARTD1, and unmodified and mono-ADP-ribosylated ARTD8cat). Detection was performed with IRDye 680 goat anti-mouse antibody. Immunoblot analyses to be compared were performed at the same time and with the same exposure. The experiment was repeated independently (n = 2) with similar results. b Immunofluorescence analysis of HeLa cells co-treated with H2O2 and 20 μM olaparib stained with either Fc-WT Af1521 or Fc-eAf1521, followed by Alexa 488-labeled goat anti-mouse antibody. The experiment was repeated independently (n = 2) with similar results. Scale bar, 20 μm. Source data are provided as a Source data file.