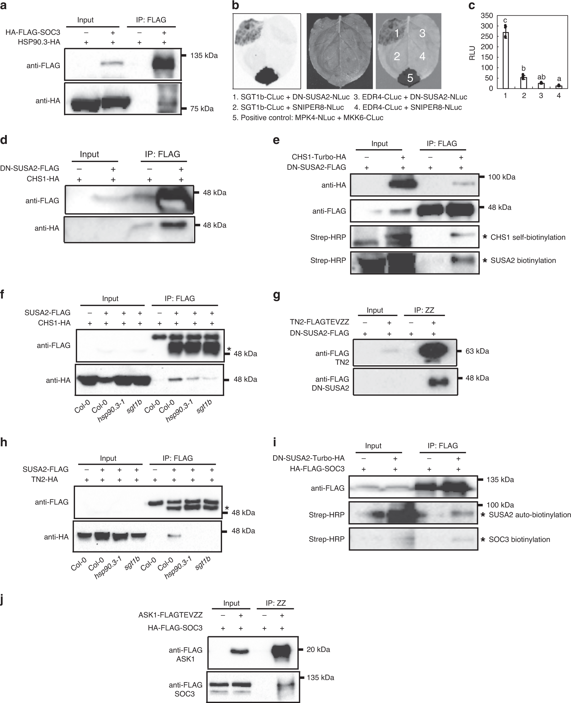
Fig. 6: Protein–protein interactions between the NLR pair SOC3–CHS1 or SOC3-TN2 and SCFSUSA2.
From: SUSA2 is an F-box protein required for autoimmunity mediated by paired NLRs SOC3-CHS1 and SOC3-TN2

a HA-FLAG-SOC3 is able to pull down HSP90.3-HA. Agrobacterium carrying HA-FLAG-SOC3 and HSP90.3-HA constructs or empty vector (−) were co-infiltrated into N. benthamiana leaves. After 48 h incubation, leaf tissue was harvested for co-immunoprecipitation analysis. b Split-Luciferase assay showing an interaction between SUSA2 and SGT1b. Agrobacterium carrying SGT1b-CLuc and DN-SUSA2-NLuc constructs or other indicated paired constructs were co-infiltrated into N. benthamiana leaves at OD600 = 0.2. Photos were taken 48 h post infiltration. MPK4-NLuc and MKK6-CLuc serve as positive control. ENHANCED DISEASE RESISTANCE4 (EDR4) is involved in negative regulation of resistance to powdery mildew69. SNIPER8 is an immune-regulating E3 ligase isolated from snc1-influencing plant E3 ligase reverse (SNIPER) genetic screen, the data of which has not been published (Paul Kapos and Xin Li). c Quantification of chemiluminescence in b. The luminescence of positive control was too high (8552 ± 474) and it masked the relatively weak interaction intensity between SGT1b and SUSA2. It was therefore not included in the graph. Error bars represent means ± SD (one-way ANOVA, SPSS Statistics, n = 3, p < 0.01). d DN-SUSA2-FLAG is able to pull down CHS1-HA. Agrobacterium carrying DN-SUSA2-FLAG and CHS1-HA constructs or empty vector (−) were co-infiltrated into N. benthamiana leaves. After 48 h incubation, leaf tissue was harvested for co-immunoprecipitation analysis. e CHS1-Turbo-HA can biotinylate DN-SUSA2-FLAG and be pulled down by DN-SUSA2-FLAG. Agrobacterium carrying DN-SUSA2-FLAG and CHS1-Turbo-HA constructs or empty vector (−) were co-infiltrated into N. benthamiana leaves. After 48 h incubation, leaf tissue was harvested for co-immunoprecipitation and subsequent western blot analysis. Asterisks indicate biotinylated protein bands. f SUSA2-FLAG is able to pull down CHS1-HA in Arabidopsis stable transgenic lines carrying the two transgenes. co-IP assays were conducted in Col-0, hsp90.3-1, and sgt1b backgrounds. Asterisks indicate SUSA2-FLAG protein bands. g DN-SUSA2-FLAG can be pulled down by TN2-FLAGTEVZZ. Agrobacterium carrying DN-SUSA2-FLAG and TN2-FLAGTEVZZ constructs or empty vector (−) were co-infiltrated into N. benthamiana leaves. After 48 h incubation, leaf tissue was harvested for co-immunoprecipitation analysis. h SUSA2-FLAG is able to pull down TN2-HA in Arabidopsis stable transgenic lines with both transgenes. co-IP assay was conducted in Col-0, hsp90.3-1, and sgt1b backgrounds. Asterisks indicate SUSA2-FLAG protein bands. i DN-SUSA2-Turbo-HA can biotinylate SOC3-HA-FLAG. Agrobacterium carrying SOC3-HA-FLAG and DN-SUSA2-Turbo-HA constructs or empty vector (−) were co-infiltrated into N. benthamiana leaves. After 48 h incubation, leaf tissue was harvested for co-immunoprecipitation and subsequent western blot analysis. Asterisks indicate biotinylated protein bands. j HA-FLAG-SOC3 can be pulled down by ASK1-FLAGTEVZZ. Agrobacterium carrying HA-FLAG-SOC3 and ASK1-FLAGTEVZZ constructs or empty vector (−) were co-infiltrated into N. benthamiana leaves. After 48 h incubation, leaf tissue was harvested for co-immunoprecipitation analysis.