Fig. 4: Metformin reprograms gene expression of CD8+ TM cells.
From: Metformin enhances anti-mycobacterial responses by educating CD8+ T-cell immunometabolic circuits

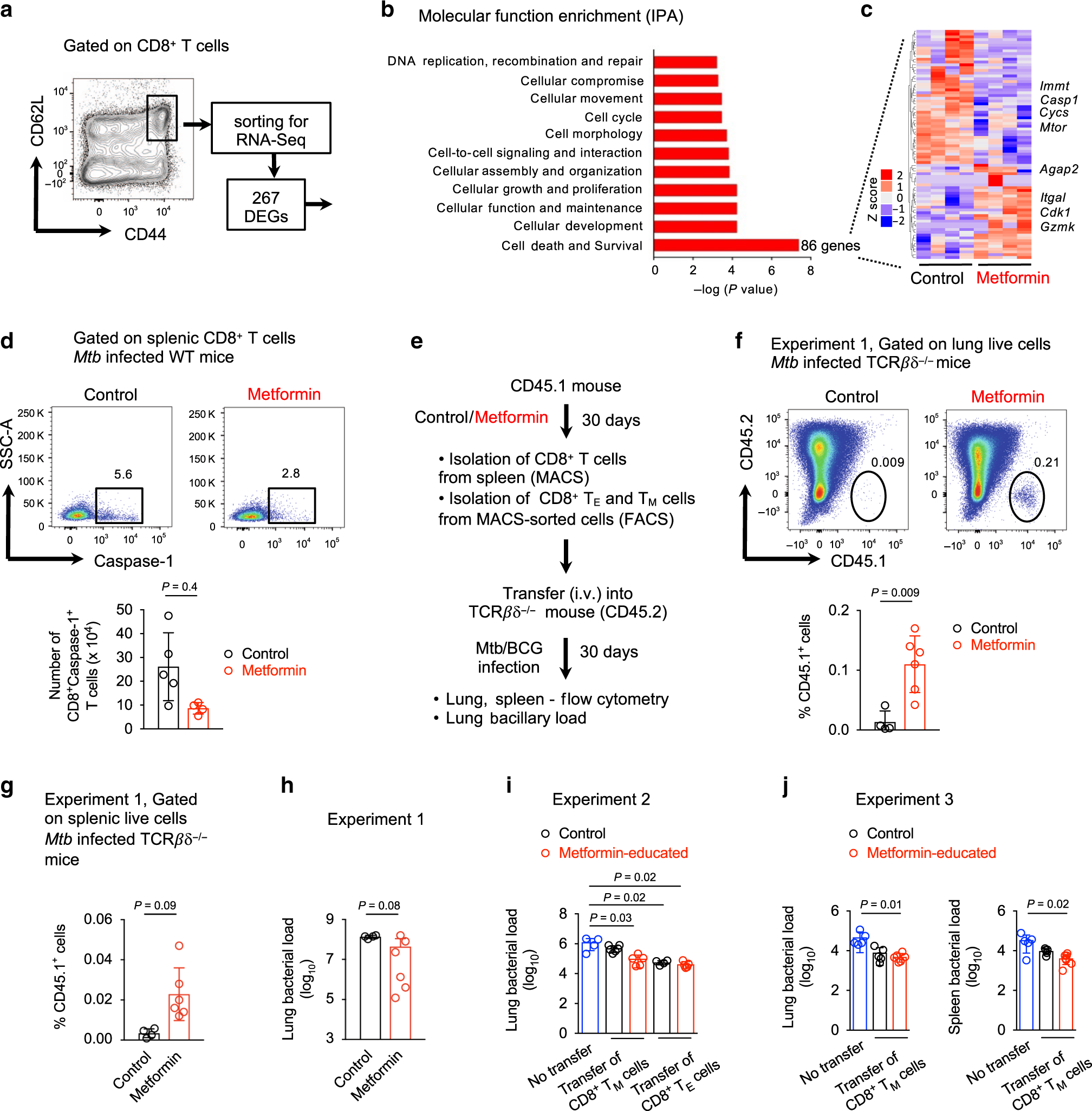
a Schematic depicting sorting of CD8+ TM cells for RNA sequencing and identification of DEGs in metformin-educated CD8+ TM cells. b Molecular function enrichment via Ingenuity pathway analysis (IPA) of DEGs in a. c Heat map displaying the expression level of 86 genes related to cell death and survival. d Flow cytometric analysis of caspase-1 in splenic CD8+ T cells from Mtb-infected mice treated or not with metformin. n = 5 mice/group. e Experimental set-up for the transfer of CD8+ TM or TE cells into TCRβδ−/− mice followed by Mtb or BCG infection. Three experiments were performed. f, g Flow cytometric analysis of the frequency of CD45.1+ lung f and splenic g cells in recipient mice. n = 4 control group, n = 6 metformin group. h Bacterial load in the lung of Mtb-infected TCRβδ−/− recipient mice. i, j Bacterial load in the lung of BCG-infected TCRβδ−/− recipient mice. Data of mean ± SD of 4–5 mice per group, Kruskal–Wallis test with Dunn’s multiple correction. Data in d, f, g, and h is presented as mean ± SD, two-tailed Mann–Whitney U test.