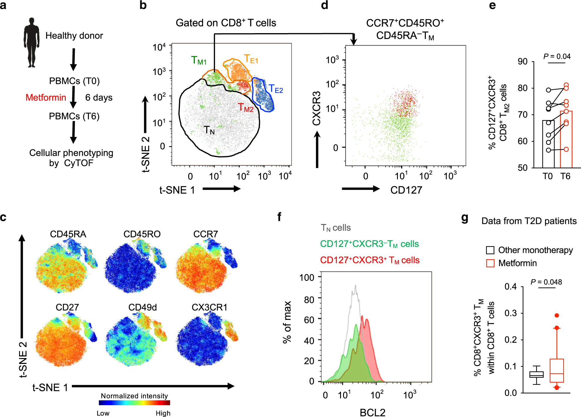
Fig. 6: Metformin treatment expands CD8+CXCR3+ TM cell population in humans.
From: Metformin enhances anti-mycobacterial responses by educating CD8+ T-cell immunometabolic circuits

a Strategy of analyzing PBMCs from metformin-treated healthy individuals. b t-SNE map of human peripheral CD8+ T cells with manually cluster gating for TE, TM, and TN cells. c Normalized expression intensities of indicated markers were calculated and overlaid on the t-SNE plot, characterizing all cluster of human CD8+ T cells. d Manual gating identified differential expression of CD127 and CXCR3, distinguishing two CD8+ TM subpopulations, TM1 and TM2. e Frequency of CD8+CD127+CXCR3+ TM cells before and after metformin treatment. n = 8 subjects, analysis by Wilcoxon matched-pairs signed rank test. f Overlay plot showing expression of BCL2 in CD8+CD127+CXCR3- and CD8+CD127+CXCR3+ TM cells. BCL2 expression in CD8+ TN cells is also indicated. Data shown from one representative donor. g Flow cytometric analysis of frequency of peripheral CD8+CXCR3+ TM cells in T2D patients receiving either metformin or other diabetic monotherapy, n = 18 other monotherapy group, n = 42 metformin group. Box-and-whisker plot show the median, 5 and 95 percentiles. Analysis by two-tailed t test with Welch’s correction.