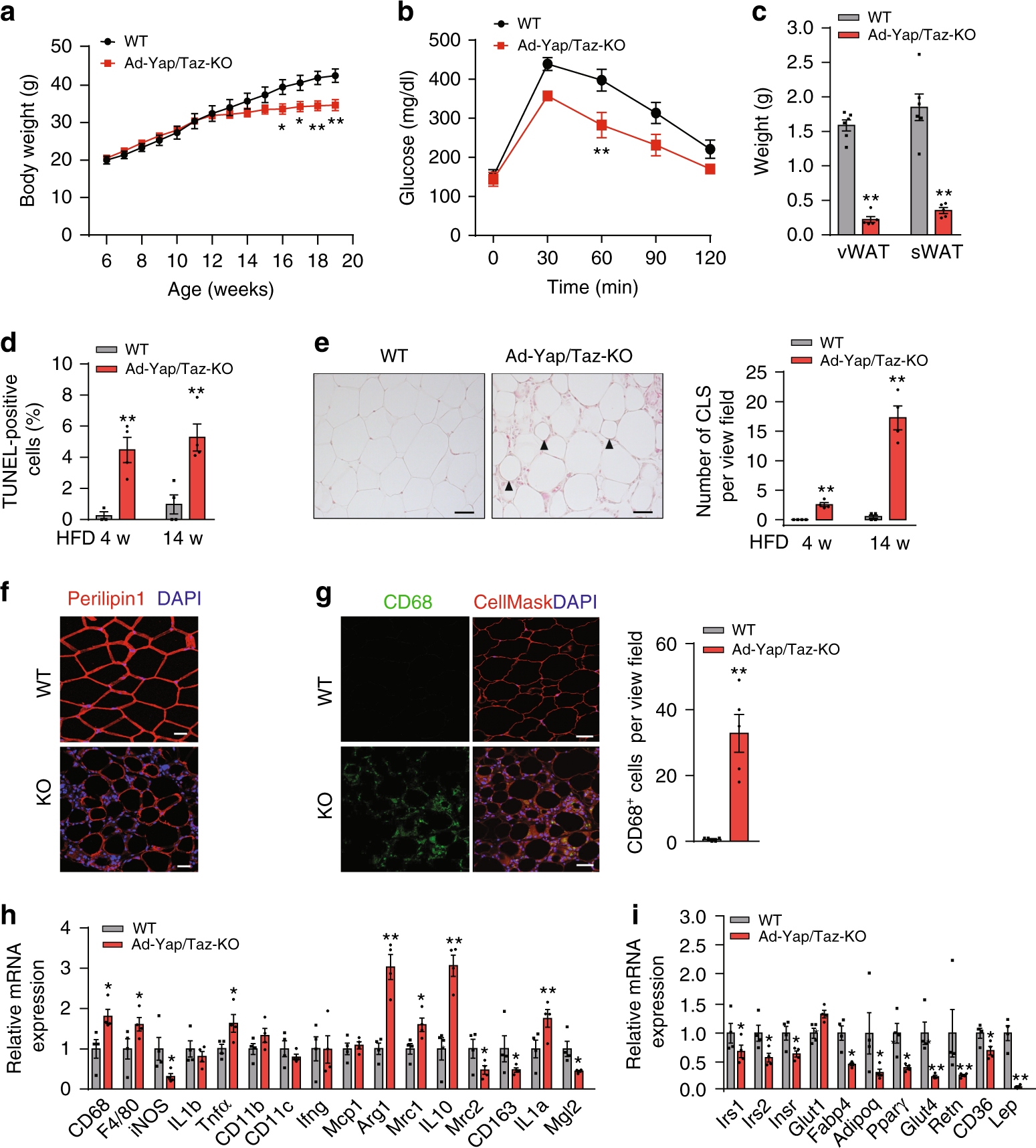
Fig. 3: Ad-Yap/Taz-KO mice exhibit increased adipocyte cell death and lipodystrophy.
From: YAP and TAZ protect against white adipocyte cell death during obesity

a–c Wild-type (WT, n = 6) and Ad-Yap/Taz-KO mice (n = 5–8) were fed HFD for 14 weeks starting at 6 weeks of age. Shown are the development of body weight (a), glucose tolerance after 12 weeks of HFD (b), as well as weight of vWAT and sWAT (c). d, e Wild-type (WT, n = 3–4) and Ad-Yap/Taz-KO mice (n = 4) were fed HFD for 4 or 14 weeks (w). Shown are the quantification of TUNEL-positive cells in sections of vWAT from WT and Ad-Yap/Taz-KO mice (d), and H&E-stained epididymal vWAT sections (14 weeks) (e). Arrowheads in e indicate crown-like structures (CLS). Scale bar: 50 µm. The bar diagram (e) shows the number of CLS in vWAT from WT and Ad-Yap/Taz-KO mice (n = 4 mice in both groups; at least 10 sections were analyzed per animal). f, g Paraffin sections of vWAT from WT and Ad-Yap/Taz-KO mice stained with anti-Perilipin-1 (red) and DAPI (f) or with anti-CD68 antibody (green), CellMask (red), and DAPI (g). Scale bars: 50 µm. The bar diagram shows the statistical evaluation of CD68+ cells per view field (n = 5 mice per group; at least 10 sections were analyzed per animal). h, i Quantitative RT-PCR showing mRNA expression of M1 and M2 macrophage marker genes (h) and of adipocyte-specific marker genes (i) in vWAT from WT and Ad-Yap/Taz-KO mice fed HFD for 14 weeks (n = 4 mice per group). Data are presented as the mean ± SEM; *p ≤ 0.05 and **p ≤ 0.01 (two-way ANOVA in a, b and unpaired Student’s t-test in c–e, g–i). Source data are provided as a Source Data file.