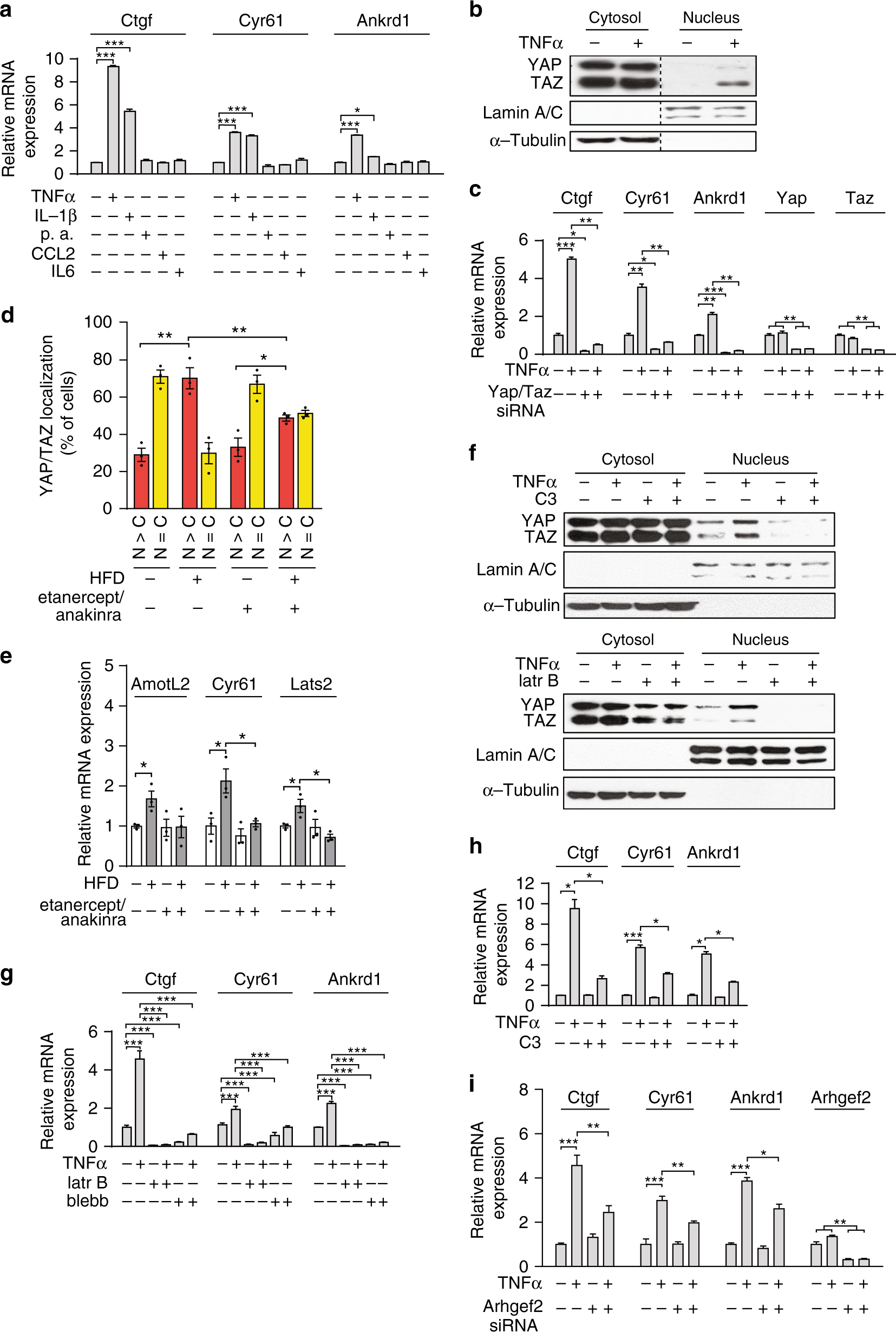
Fig. 5: TNFα regulates YAP/TAZ transcriptional activity in adipocytes.
From: YAP and TAZ protect against white adipocyte cell death during obesity

a Quantitative RT-PCR showing mRNA expression of YAP/TAZ target genes in response to TNFα (1.1 nM), IL-1β (5.9 nM), IL-6 (0.8 nM), CCL2 (1.2 nM), and palmitic acid (p.a., 500 nM) in differentiated 3T3-L1 adipocyte (n = 3 per group). b Differentiated 3T3-L1 adipocytes were incubated without or with 1.1 nM TNFα for 6 h, then cytosolic and nuclear fractions were analyzed by immunoblotting using antibodies against YAP/TAZ, α-Tubulin (cytoplasmic marker), and Lamin A/C (nuclear marker). The dashed line indicates the margins of a region, which was cut out. c, g, h Differentiated 3T3-L1 adipocytes were treated with control siRNA or siRNA directed against Yap/Taz (c) or were pretreated with 2.5 µM latrunculin B (latr B), 20 µM blebbistatin (blebb) for 30 min (g), or with 1 µg/ml of C3-exoenzyme (h) for 6 h. Thereafter, cells were incubated without or with 1.1 nM TNFα for 8 h and expression of YAP/TAZ target genes was analyzed (n = 3). d Quantification of YAP/TAZ localization to the nucleus (N) or cytosol (C) in the visceral (vWAT) from standard diet (SD)-fed (n = 3) and HFD-fed mice (n = 3) treated without or with etanercept and anakinra by intraperitoneal injection. e Expression of YAP/TAZ target genes in white adipocyte isolated from the vWAT of mice fed HFD (n = 3) or standard diet (SD) and treated without or with etanercept and anakinra (n = 3). f Differentiated 3T3-L1 adipocytes were preincubated with C3-exoenzyme (C3) or latrunculin B (latr B). Thereafter, cells were incubated without or with 1.1 nM TNFα for 6 h, and cytosolic and nuclear fractions were analyzed by immunoblotting using antibodies against YAP, TAZ, Lamin A/C, and α-Tubulin. i Differentiated 3T3-L1 adipocytes were treated with control siRNA or siRNA directed against Arhgef2. Thereafter, cells were incubated in the absence or presence of TNFα (1.1 nM) and expression of YAP/TAZ target genes was determined (n = 4). Data are presented as the mean ± SEM; *p ≤ 0.05, **p ≤ 0.01, and ***p ≤ 0.001 (one-way ANOVA). Source data are provided as a Source Data file.