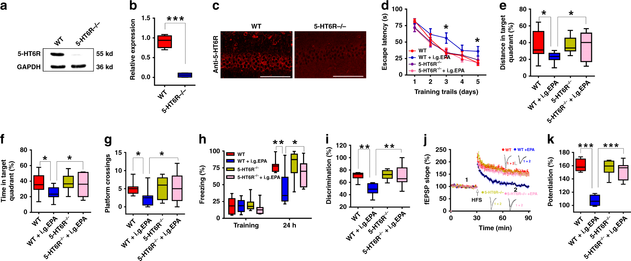
Fig. 5: The impairing effect of EPA disappeared in 5-HT6R KO mice.
From: Acute EPA-induced learning and memory impairment in mice is prevented by DHA

a, b Western blots of 5-HT6R in the hippocampus from 5-HT6R KO (5-HT6R−/−) mice and their WT (5-HT6R+/+) littermates (n = 3–4 experiments/group; two-tailed Student’s t-test; P < 0.0001). Full-length blots are presented in Supplementary Fig. 9. c Specificity characterization of the anti-5-HT6R antibodies. Scale bars: 100 μm. d–k The impairing effect of EPA on learning and memory in the MWM (d–g: n = 10–12 mice/group; d: repeated measures two-way ANOVA, F(3, 200) = 41.279, P = 0.053; e: one-way ANOVA, F(3, 39) = 43.379, P = 0.028; f: one-way ANOVA, F(3, 39) = 41.662, P = 0.02; g: one-way ANOVA, F(3, 39) = 42.726, P = 0.057), contextual fear conditioning (h: n = 9–12 mice/group; one-way ANOVA, F(3, 38) = 46.588, P = 0.001), NOR (i: n = 9–11 mice/group; one-way ANOVA, F(3, 35) = 34.161, P = 0.005), and LTP (j, k, n = 5–8 slices/group; one-way ANOVA, F(3, 24) = 38.908, P < 0.0001) disappeared in 5-HT6R KO mice. Data show mean ± s.e.m. Scale bars: 0.5 mV, 5 ms. *P < 0.05, **P < 0.01, ***P < 0.001.