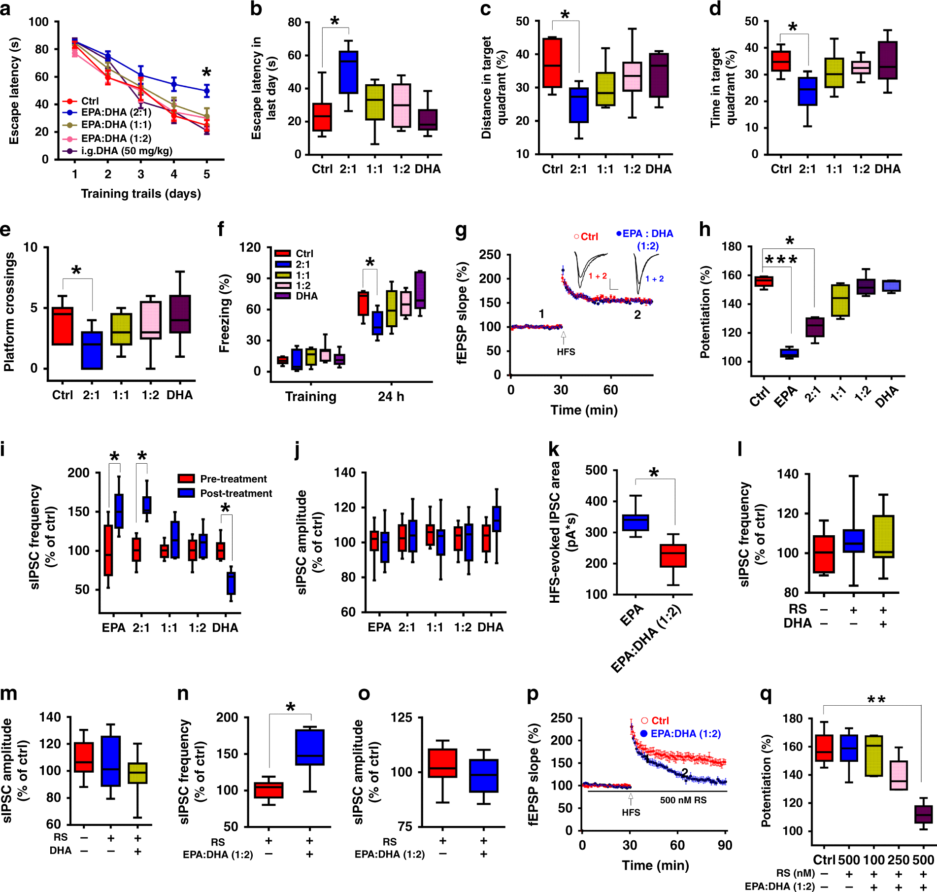
Fig. 8: DHA prevents EPA-induced impairments via the 5-HT2CR.
From: Acute EPA-induced learning and memory impairment in mice is prevented by DHA

a, b Mean escape latencies across 5 consecutive days (a) or on the last day (b) during the MWM training (n = 10–11 mice/group; a: repeated measures two-way ANOVA, F(4, 200) = 33.354, P = 0.048; b: one-way ANOVA, F(4, 47) = 33.456, P = 0.043). c, d Percentage of distance (c) or time (d) spent in target quadrant during the probe trials (one-way ANOVA; c: F(4, 49) = 36.815, P = 0.036; d: F(4, 49) = 41.46, P = 0.038). e Number of platform crossings during the probe trials (one-way ANOVA; F(4, 49) = 9.681, P = 0.042). f Freezing time in the contextual fear conditioning test (n = 10–11 mice/group; one-way ANOVA; F(4, 49) = 38.645, P = 0.031). g, h HFS-induced LTP under different EPA/DHA ratio (n = 7–10 slices/group; one-way ANOVA; F(5, 46) = 22.132, P = 0.013). Scale bars: 0.5 mV, 5 ms. i, j sIPSCs recorded under different EPA/DHA ratio (n = 9 cells; two-tailed Student’s t-test; i, EPA: P = 0.013; 2:1: P = 0.01; 1:1: P = 0.12; 1:2: P = 0.863; DHA: P = 0.022. j, EPA: P = 0.85; 2:1: P = 0.541; 1:1: P = 0.172; 1:2: P = 0.363; DHA: P = 0.473). k DHA prevented the EPA enhancement of HFS-evoked IPSCs in hippocampal CA1 neurons (n = 10 cells from 4 mice; two-tailed Student’s t-test; P = 0.031). l, m DHA was unable to inhibit sIPSCs in the presence of the 5-HT2CR antagonist (n = 9 cells; one-way ANOVA, l: F(2, 24) = 11.78, P = 0.544; m: F(2, 24) = 14.08, P = 0.753). g–m: EPA: 50 μM, DHA: 100 μM. n, o EPA/DHA at the ratio of 1:2 increased the frequency of sIPSCs in the presence of the 5-HT2CR antagonist (n = 9 cells; two-tailed Student’s t-test; n, P = 0.018; o, P = 0.245). p, q EPA/DHA at the ratio of 1:2 suppressed LTP in the presence of the 5-HT2CR antagonist (n = 7–9 slices/group; one-way ANOVA, F(4, 39) = 33.29, P = 0.021). Data show mean ± s.e.m.. *P < 0.05, **P < 0.01, ***P < 0.001.