Fig. 2: Crbn deficiency promotes phagocytic cup closure.
From: Crbn modulates calcium influx by regulating Orai1 during efferocytosis

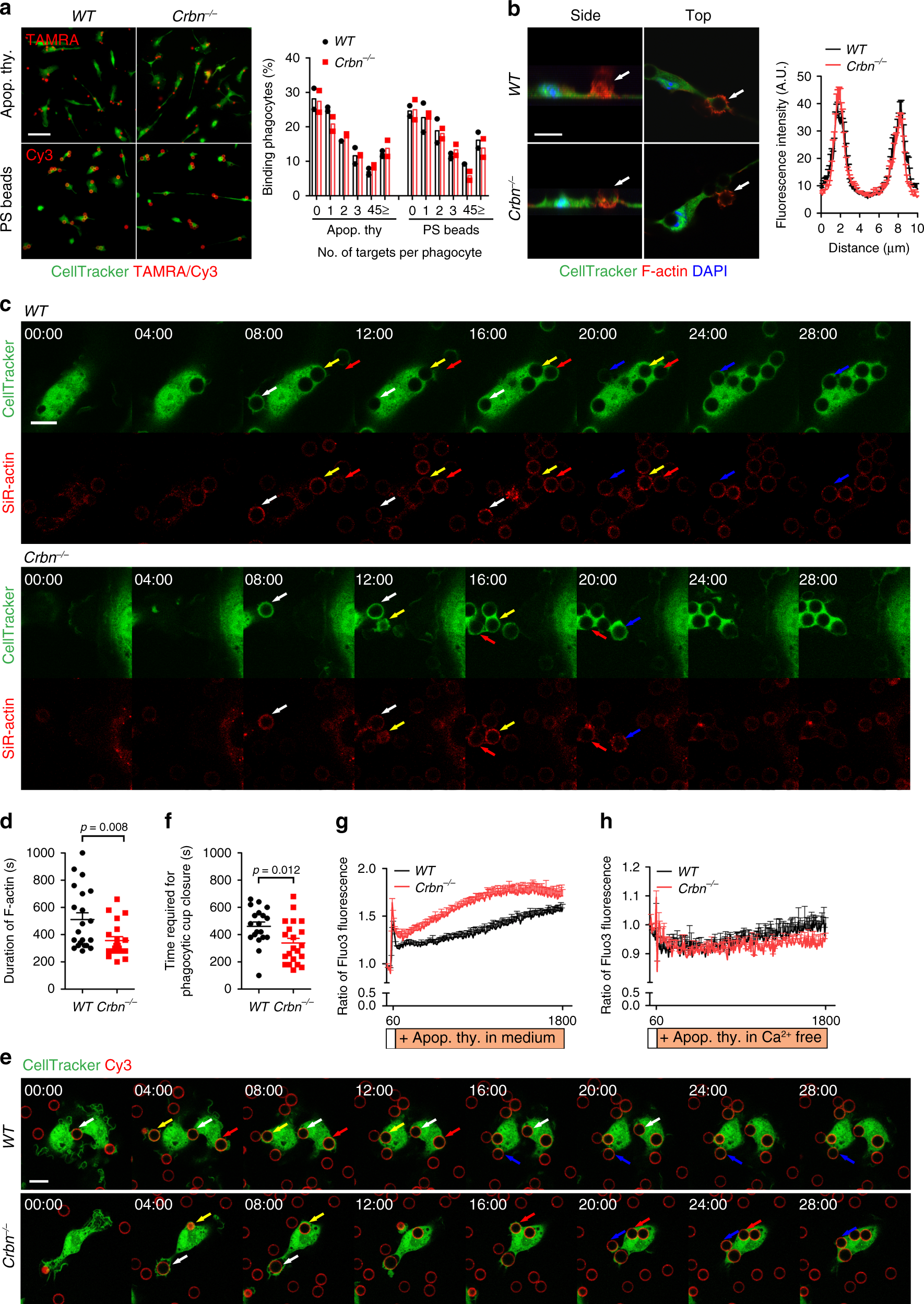
a The indicated BMDMs were incubated with TAMRA-stained apoptotic cells (top) or Cy3-labeled PS beads (bottom) at 4 °C for 30 min and then extensively washed with PBS to remove unbound targets. Bound targets were observed by microscopy (left). The number of targets per phagocyte were quantified from 50 randomly acquired images (right). Scale bar, 50 µm. n = 2 experiments. b BMDMs derived from WT or Crbn−/− mice were incubated with PS beads, stained with phalloidin, and observed by confocal microscopy (left). The intensity of phalloidin across the targets was quantified using ImageJ. Distance 5 µm is the center of the 6 µm PS bead (right). Arrows indicate a PS bead being engulfed. Scale bar, 10 µm. n = 3 experiments, mean ± SEM. c, d WT or Crbn−/− BMDMs stained with CellTracker and SiR-actin were incubated with PS beads and the BMDMs phagocytosing the beads were observed by time-lapse confocal microscopy c. The duration of F-actin was measured d. Arrows with a same color indicate a same PS bead being engulfed. Scale bar, 10 µm. n = 3 experiments (each dot represents one PS bead), mean ± SEM (two-tailed unpaired Student t test). e, f The indicated BMDMs were incubated with Cy3-labeled PS beads and observed using time-lapse confocal microscopy e. Time required for phagocytic cup closure was measured (f, n = 3 experiments, each dot represents one PS bead, mean ± SEM, two-tailed unpaired Student t test). Arrows with a same color indicate a same PS bead being engulfed. Scale bar, 10 µm. g, h BMDMs from the indicated mice were stained with Fluo3-AM, and then apoptotic cells in RPMI containing (g, n = 4 experiments, mean ± SEM) or lacking (h, n = 3 experiments, mean ± SEM) calcium were added at the indicated time. Fluorescence of BMDMs was measured with a microplate reader (FlexStation 3).