Fig. 4: Functional analysis of vgt1-DMR.
From: Evolutionary and functional genomics of DNA methylation in maize domestication and improvement

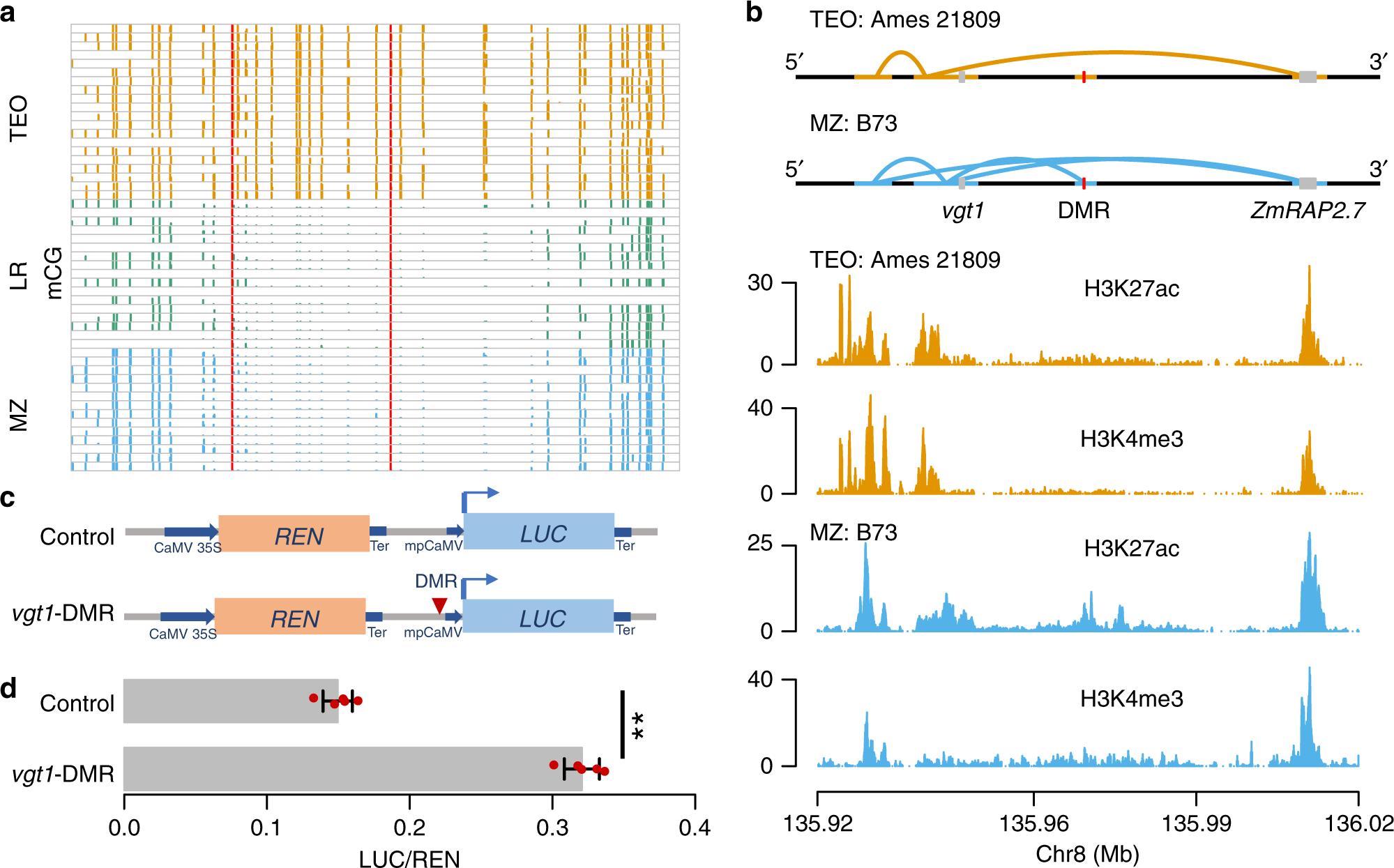
a Levels of CG methylation around vgt1-DMR in maize (MZ), landrace (LR), and teosinte (TEO) populations. Vertical red lines indicate the boundaries of the vgt1-DMR. b The interactive contacts (upper panel) and colocalization with H3K27ac and H3K4me3 (lower panel) around vgt1-DMR in a maize (B73) and a teosinte (Ames 21809) samples. c The vectors constructed for functional validation of the vgt1-DMR using the dual-luciferase transient expression assay in maize protoplasts. d The expression ratios of LUC/REN using five biological replicates. Error bars indicated SDs. Statistical significance was determined by a two-sided t-test (**P-value = 3.6 × 10−8). Source data underlying a, d are provided as a Source Data file.