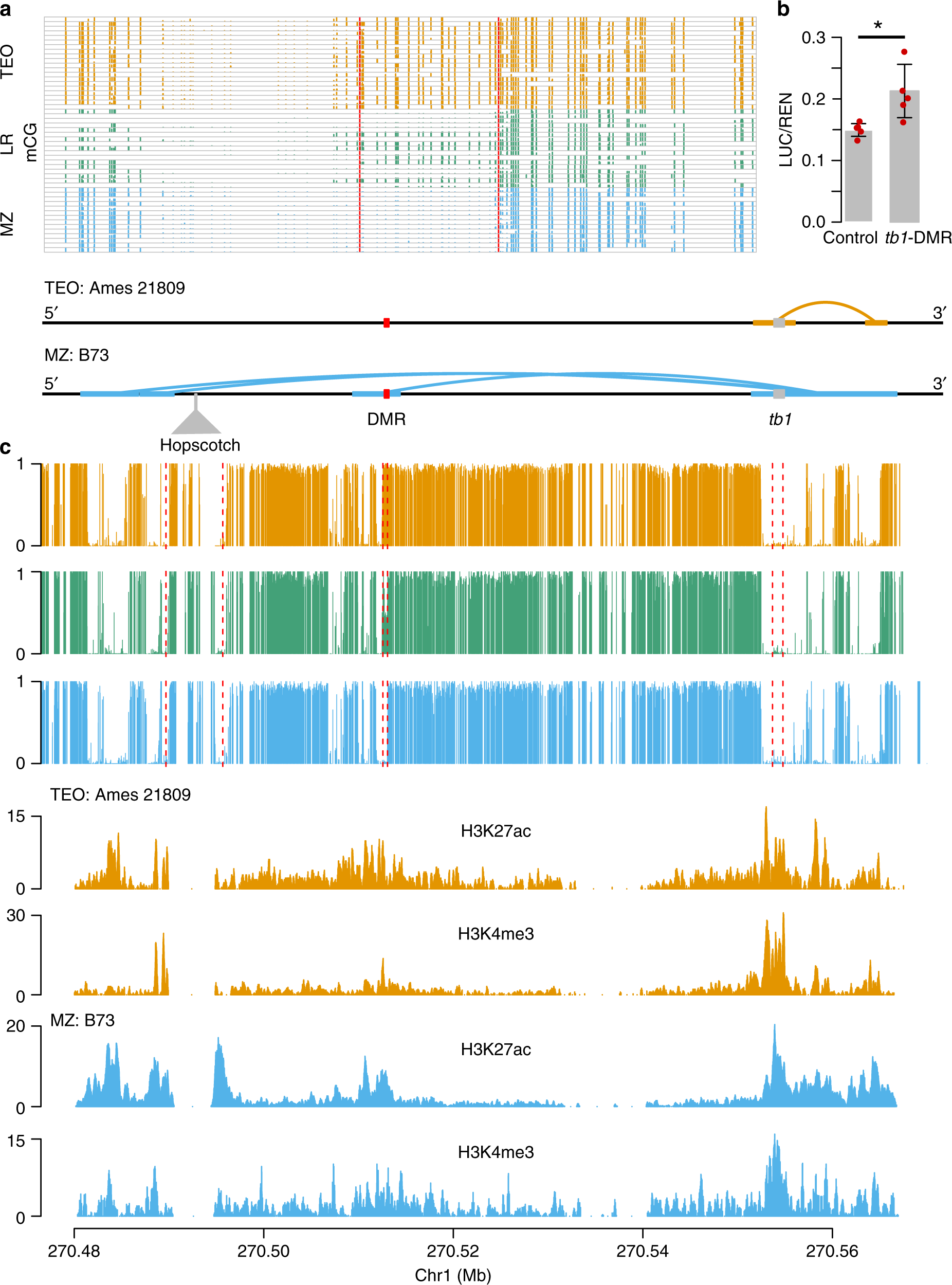
Fig. 5: A hypomethylated differentially methylated region that is upstream of tb1 gene.
From: Evolutionary and functional genomics of DNA methylation in maize domestication and improvement

a Levels of mCG for the 534-bp tb1-DMR in each individual methylome of the modern maize (MZ), landrace (LR), and teosinte (TEO) populations. Vertical red lines indicate the boundaries of the tb1-DMR. b Interactive contacts (upper panel), average CG methylation levels (middle panel), and colocalization of the tb1-DMR with H3K27ac and H3K4me3 (lower panel). Horizontal thick lines denote the interactive anchors and solid curly lines on top of the annotations denote the interactive contacts in teosinte and maize. c Functional validation result of tb1-DMR using dual-luciferase transient expression assay in maize protoplasts. N = 5 biological replicates were performed. Error bars indicated SDs. Statistical significance was determined by a two-sided t-test (*P-value = 3.4 × 10−2). Source data underlying a, c are provided as a Source Data file.