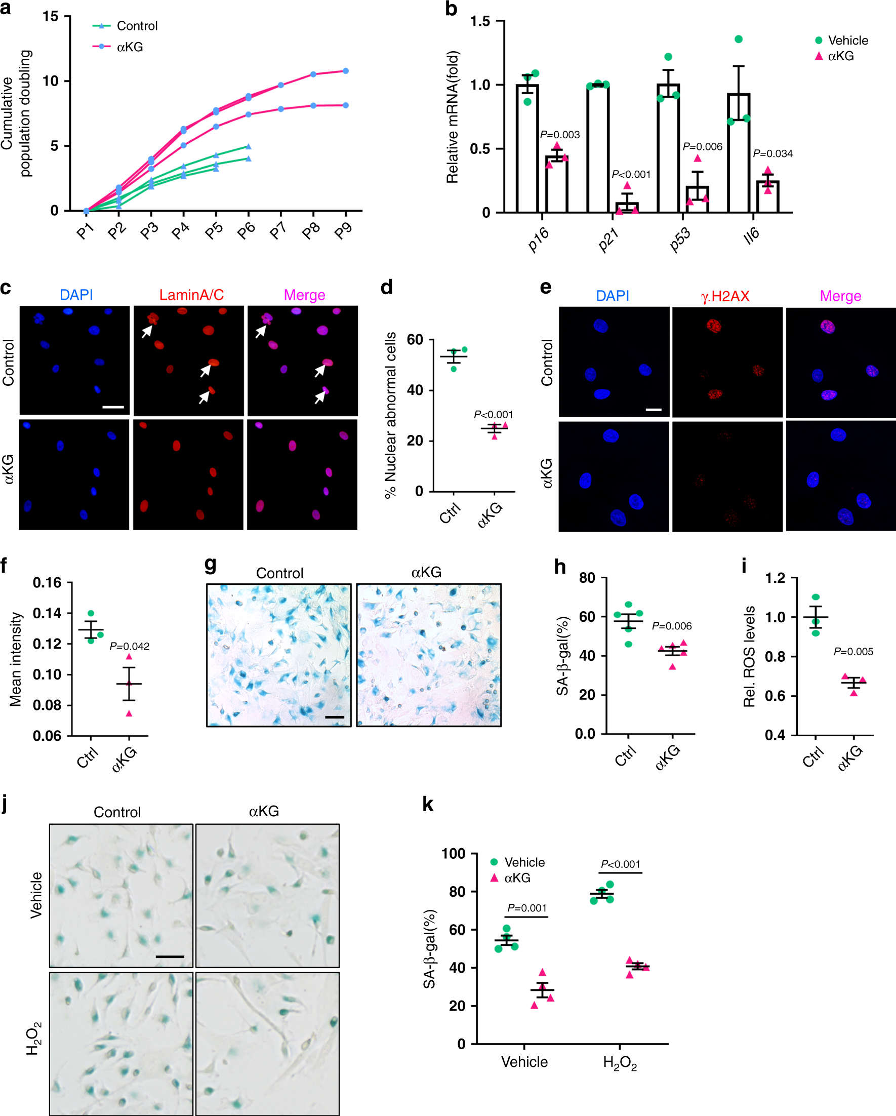
Fig. 5: αKG ameliorates age-associated hallmarks of aged MSCs.
From: Alpha-ketoglutarate ameliorates age-related osteoporosis via regulating histone methylations

a Cumulative population doubling (CPD) of aged MSCs (n = 3). b Quantitative RT-PCR results of senescence-associated genes (p16, p21, p53, Il6) in aged MSCs (n = 3). Cells were treated with 2 mM αKG for 3 days. c, d Immunofluorescence of Lamin A/C and quantification of nuclear abnormality in MSCs (n = 3). White arrows indicate blebbing in the nuclear envelope. Scale bar, 50 μm. e, f Immunofluorescence of γH2A.X and quantification of mean density in MSCs (n = 3). Scale bar, 20 μm. g, h Representative images of senescence-associated β-galactosidase (SA-β-gal) staining of aged MSCs and quantification of positive cells (n = 5). Scale bar, 50 μm. i ROS levels in aged MSCs (n = 3) were decreased after αKG supplement for 3 days. j SA-β-gal staining of aged MSCs stimulated with H2O2. Scale bar, 50 μm. k Quantification of SA-β-gal positive MSCs (n = 4). Data are expressed as mean ± SEM. The P values were calculated by two-tailed Student’s t-test, except k, which was analyzed by two-way ANOVA with Sidak’s multiple comparisons test.