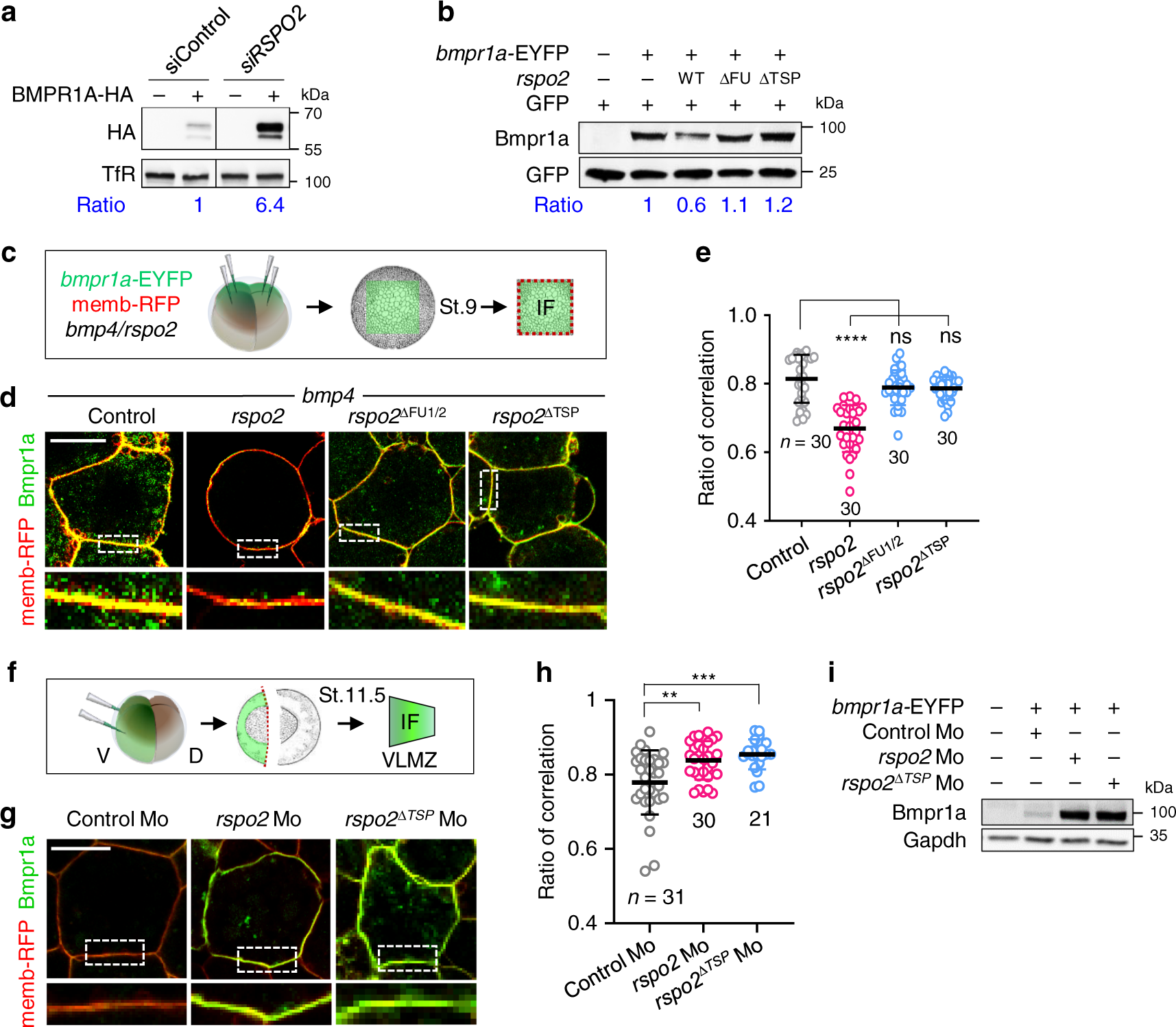
Fig. 6: RSPO2 removes cell surface BMPR1A.
From: R-spondins are BMP receptor antagonists in Xenopus early embryonic development

a Western blot analysis in H1581 cells treated with siControl or siRSPO2 as indicated and transfected with or without BMPR1A-HA DNA. Transferrin receptor (TfR), a loading control. Ratio, relative levels of BMPR1A-HA normalized to TfR. Data shows representative result from 3 independent experiments with similar conclusion. b Western blot analysis of Bmpr1a in Xenopus laevis (St. 15) neurulae injected animally at 2-cell to 4-cell stages as indicated. GFP mRNA was injected as an injection control. Ratio, relative levels of Bmpr1a normalized to GFP. Data shows representative result from 3 independent experiments with similar conclusion. c Scheme for immunofluorescence microscopy (IF) in Xenopus laevis animal cap (AC) explants. Embryos were injected animally at 4-cell stage with bmpr1a-EYFP and memb-RFP mRNA along with bmp4 and rspo2 wild-type or mutant mRNA. AC explants were dissected at St.9 for IF. Membrane (memb)-RFP was used as a control comparing relative change of Bmpr1a-EYFP signal at cell surface. d IF for Bmpr1a (green) and cell membrane (red) in AC explants injected as indicated, with a representative cell (top) and magnification (inset). Scale bar, 20 μm. e Quantification of d. n = the number of areas analyzed and data are displayed as mean ± SD. ns, not significant; ****P < 0.0001 from two-tailed unpaired t-test. f Scheme for IF in Xenopus laevis ventrolateral marginal zone explants (VLMZ). Embryos were ventrally injected at 4-cell stage with bmpr1a-EYFP and memb-RFP mRNA with Mo. VLMZs were dissected at stage 11.5 for IF. g IF for Bmpr1a (green) and cell membrane (memb-RFP, red) in VLMZ injected with mRNA and Mo as indicated. Scale bar, 20 μm. h Quantification of g. n = the number of areas analyzed and data are displayed as mean ± SD. **P < 0.01, ***P < 0.001 from two-tailed unpaired t-test. i Western blot analysis of Bmpr1a in Xenopus laevis neurulae (St. 18) injected radially at 4-cell stage as indicated. Gapdh, a loading control. Data shows representative result from 2 independent experiments with similar conclusion.