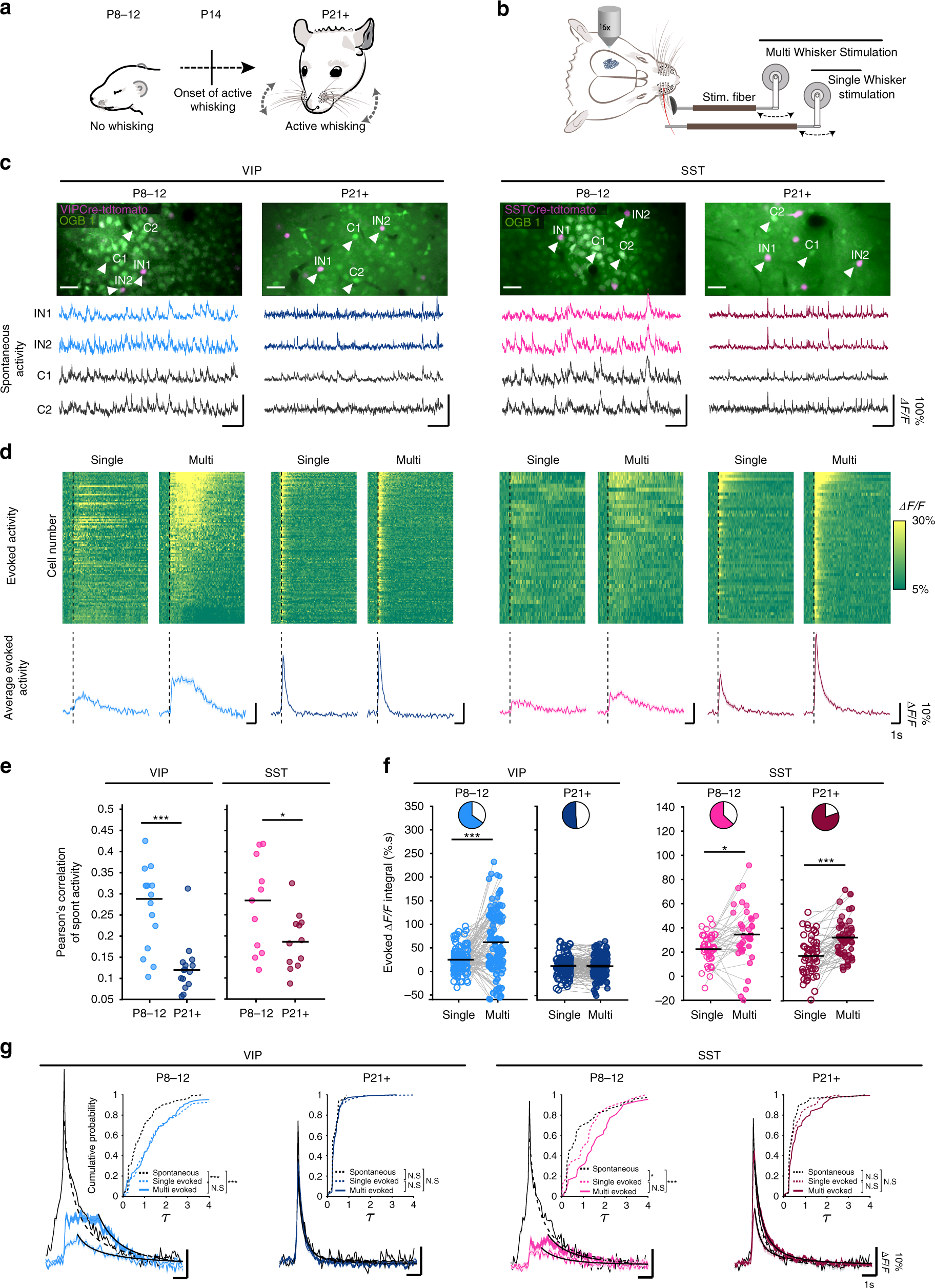
Fig. 1: Divergent sensory stimulus responses in superficial cortical VIP+ and SST+ interneurons during development.
From: Developmental divergence of sensory stimulus representation in cortical interneurons

a Acute in vivo two-photon Ca2+ imaging was performed before (P8–12) and after (P21+) the start of active whisking. b Schematic represenation of the whisker stimulation protocol. c Top : average intensity projection of Ca2+ imaging regions after bulk loading of OGB-1 (green). Interneurons are labeled with tdTomato using reporter mouse lines; scale bar 35 μm. Bottom: representative examples of raw ΔF/F traces of spontaneous activity of two interneurons (IN1/2) and two surrounding cells (C1/2). (N = 3 animals per group,VIP P8–12:109 cells, SST P8–12: 38 cells, VIP P21+: 138 cells, SST P21+: 51 cells). d Top: ΔF/F signal over time of all recorded VIP and SST cells after whisker stimulation. Ca2+ responses are baseline corrected and aligned to whisker stimulus onset (dashed line). Cells are sorted by their cummulative activity following multi-whisker stimulation. Same number of cells are included as in c. Bottom: Average ΔF/F responses with SEM. e Pearson’s correlations of spontaneous neuronal activity within each interneuron type before- and after P14. Same number of cells are included as in c, but the data are plotted by imaging spot. Statistics: two-sided Mann-Whitney U test, p(VIP) = 6.298 × 10−5, p(SST) = 0.047. f Distribution of average values of the evoked ΔF/F integral after single and multi whisker stimulation for all cells analyzed. Pie charts show the fraction of cells that increase (coloured) or decrease (white) in activity by multi vs. single whisker stimulation. Same number of cells as in c. Statistics: two-sided paired Wilcoxon-signed-rank test, p(VIP P8-12) = 1.368 × 10−5, p(SST P8-12) = 0.011, p(SST P21+) = 5.576 × 10−7. g Average ΔF/F traces with SEM of evoked and spontaneous events. Fitted curve of decay time constant is plotted in black (continous line: evoked, dotted line: spontaneous). Insets show the cummulative distribution of the decay tau. Statistics: two-sample Kolmogorov-Smirnov test; VIP P8-12: p(spont vs. single) = 1.257 × 10−14, p(spont vs.multi) = 2.611 × 10−5; SST P8-12: p(spont vs. single) = 0.034, p(spont vs. multi) = 2.615 × 10−4. Source data are providedas a Source Data file.