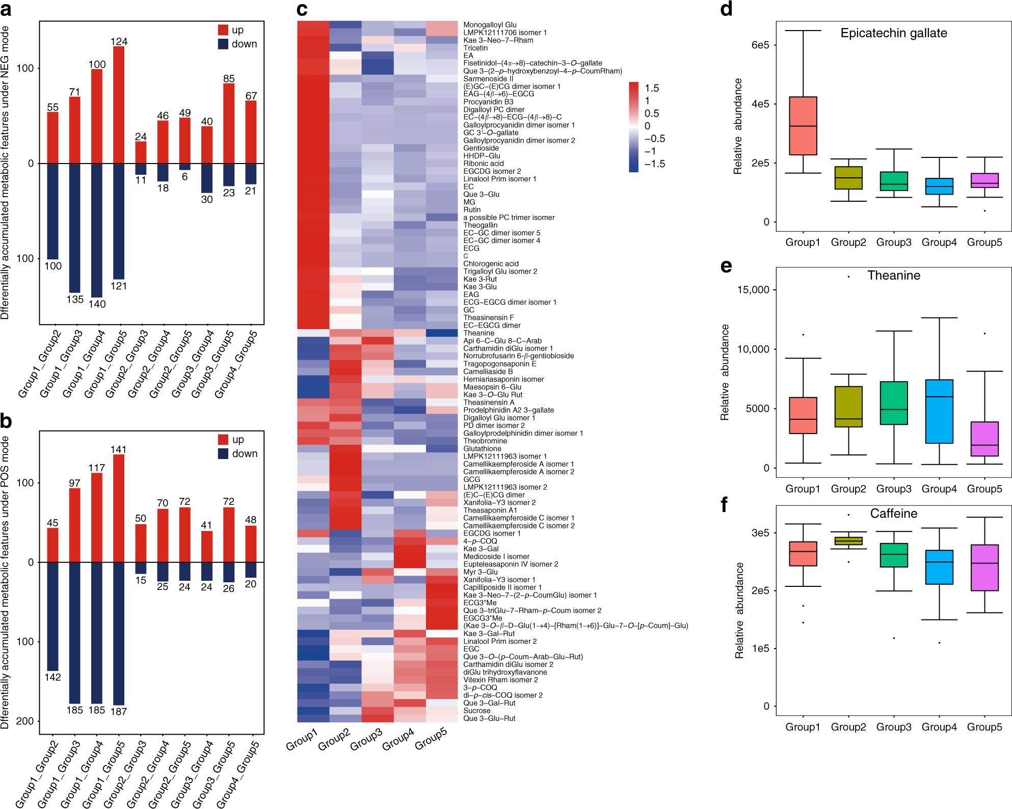
Fig. 4: Metabolites that showed significant changes in concentration in pairwise comparisons of five groups of tea accessions.
From: Metabolite signatures of diverse Camellia sinensis tea populations

a, b Number of metabolic features that were detected under NEG (a) and POS (b) modes, respectively, and were identified as differentially accumulated in pairwise comparisons of five groups of tea accessions. Red and blue bars indicate the numbers of metabolic features showing increase and decrease in concentrations, respectively. c Heatmap showing the abundance patterns of annotated metabolites with an average relative abundance greater than 500 in at least one tea group and with significant changes in abundance in at least one comparison. d–f Box plots of abundance of epicatechin gallate, theanine and caffeine in different tea groups. (n = 29 for Group 1, 11 for Group 2, 32 for Group 3, 26 for Group 4, and 36 for Group 5). Boxes = interquartile ranges, middles = medians, whiskers = 1.5 × the interquartile range, single points = outliers. Source data underlying c–e, and f are provided as a Source Data file.