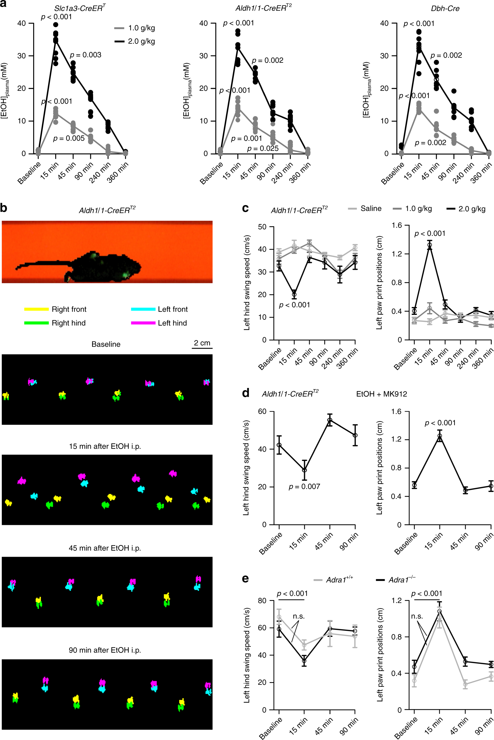
Fig. 10: Loss of vigilance-dependent BG Ca2+ activation does not contribute to ethanol-induced ataxic motor coordination.

a Time course of plasma ethanol concentration following i.p. injection of 1 or 2 g/kg in Slc1a3-CreERT;Ai95, Aldh1l1-CreERT2;Ai95, and Dbh-Cre;Lck-GCaMP6fflox mice (n = 8, respectively). For statistical analysis, Friedman test was used followed by Tukey–Kramer correction. b Upper, representative CatWalk XT raw data where any contact area of the mouse with the track appears green. Lower, paw prints with color-coded paw identity under baseline conditions or at indicated amounts of time following 2 g/kg i.p. ethanol. c Quantification of paw swing speed in Aldh1l1-CreERT2 mice, dependent on time and dosage of ethanol exposure (left, time: F(5, 110) = 4.834; ethanol dosage: F(10,110) = 3.911) and precision of paw positioning (right, time: F(5, 110) = 28.871; ethanol dosage: F(10, 110) = 22.108), mean ± SEM from 8 mice (saline), 8 mice (1.0 g/kg), and 9 mice (2.0 g/kg), three between-subjects groups repeated measures ANOVA followed by Tukey–Kramer correction. d as c; however, the effect of 2 g/kg i.p. ethanol in combination with 0.03 mg/kg i.p. MK912 on paw swing speed (F(3, 18) = 10.226) and on precision of paw positioning (F(3, 18) = 31.480) was tested, mean ± SEM from 7 mice, repeated measures ANOVA followed by Tukey–Kramer correction. e as c; however, the effect of deletion of α1A-adrenergic receptor on sensitivity to 2 g/kg i.p. ethanol was tested, mean ± SEM from 7 mice (Adra1a+/+) and from 6 mice (Adra1a−/−); mixed between (genotype) and within (baseline versus 15 min) subjects ANOVA. n.s. not significant. Source data are provided as a Source Data file.