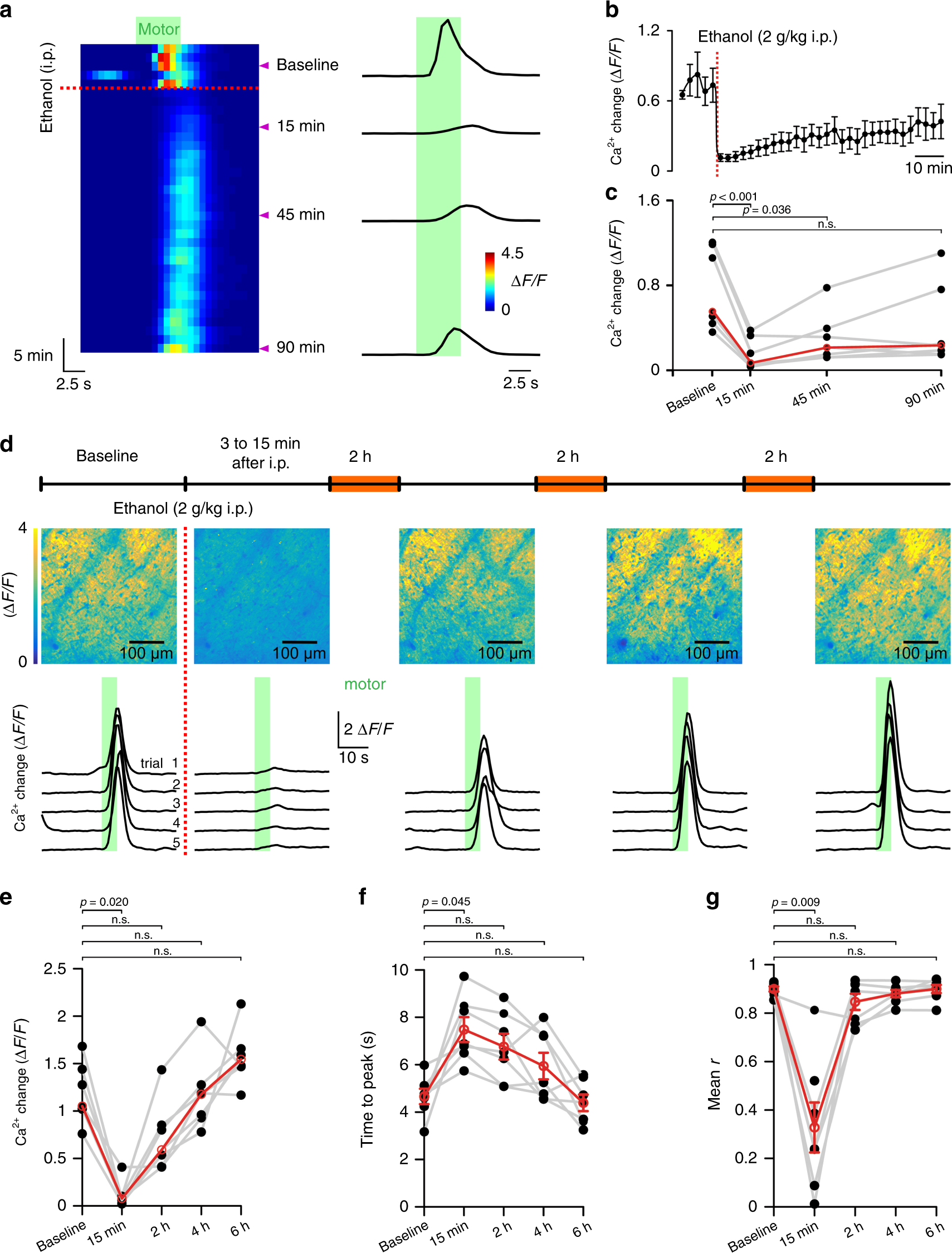
Fig. 2: Vigilance-dependent BG Ca2+ activation recovers from ethanol inhibition within 6 h.

a Left, Pseudocolour plot of time course of Ca2+ responses of BG processes of Aldh1l1-CreERT2; R26-lsl-GCaMP6f(Ai95) mouse. Each row represents average Ca2+ response to one trial of enforced locomotion (green bar) of all ROIs determined as in Fig. 1. Ca2+ responses to consecutive locomotion trials are vertically concatenated. Red dotted line indicates injection of 2 g/kg i.p. ethanol. Right, Representative Ca2+ response traces of the trials indicated by purple arrowheads. b Time course of mean ± SEM ΔF/F10s values from seven mice. c Ca2+ responses at indicated time points following ethanol injection with baseline representing the average of five trials. Red symbols indicate median from seven mice. n.s. not significant; Friedman test followed by Tukey–Kramer correction. d Upper, Maximum response plots of BG processes at indicated time points (seven independent experimental repetitions with similar results). Lower, Staggered overlay of Ca2+ response traces at 200 s intervals within the respective time window. e–g Population data: mean ΔF/F10s (e), mean time to peak (f), and mean correlation coefficient (r) (g) within indicated time windows. Red symbols indicate median (e) or mean ± SEM (f, g) from seven mice. Friedman test (e) and repeated measures ANOVA (f, F(4, 24) = 10.606, p < 0.001 and g F(4, 24) = 26.949, p < 0.001) were followed by Tukey–Kramer correction; n.s. not significant. Source data are provided as a Source Data file.