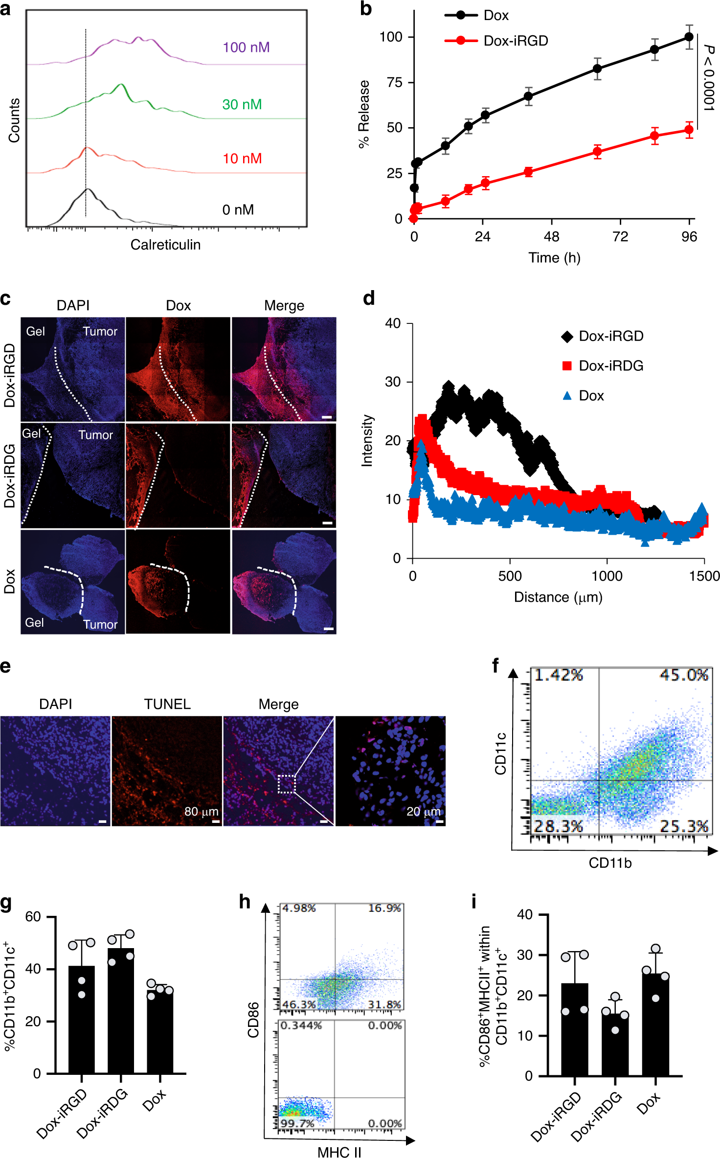
Fig. 2: Pore-forming alginate gels containing Dox-iRGD and GM-CSF induce apoptosis of 4T1 tumor cells, and concentrated DCs in situ.
From: Biomaterial-based scaffold for in situ chemo-immunotherapy to treat poorly immunogenic tumors

a Representative flow cytometry histograms for calreticulin on the surface of 4T1 cells after treatment with different concentrations of Dox for 24 h in vitro. b Release profiles of Dox and Dox-iRGD from pore-forming alginate gels. n = 4 biologically independent samples per group. Statistical analysis was performed using two-tailed t-tests. c–i Gels containing Dox-iRGD and GM-CSF were peritumorally injected when the tumors reached a diameter of 6–7 mm. This experiment was repeated once. c Confocal images of tumor and gel sections at 4 days post peritumoral injection of pore-forming gels containing Dox-iRGD (red), Dox-iRDG (red), and Dox (red), respectively. GM-CSF was incorporated in all groups. Cell nuclei were stained with DAPI (blue). White dotted lines indicate the tumor-gel boundary. Scale bar: 200 μm. d Semi-quantitative tumor penetration profiles of Dox-iRGD, Dox-iRDG, and Dox, respectively. e Representative TUNEL staining of 4T1 tumors from mice treated with gels containing GM-CSF and Dox-iRGD. Scale bar: 80 μm, except for last image, which is a magnified view of the merged image. This experiment was repeated once. f Representative flow cytometry plot of CD11b+CD11c+ cells in Dox-iRGD loaded gels at 18 days post gel injection. g Percentage of CD11b+CD11c+ DCs among the recruited cells in pore-forming gels. n = 4 biologically independent animals per group. h Representative flow cytometry plot of CD86+MHCI+ cells within CD11b+CD11c+ cells in Dox-iRGD loaded gels at 18 days post gel injection (upper panel). Lower panel contains the plot for isotype controls. i Percentage of CD86+MHCI+ cells within CD11b+CD11c+ cells in pore-forming gels. n = 4 biologically independent animals per group. All the numerical data are presented as mean ± SD. Source data are provided as a Source Data file.