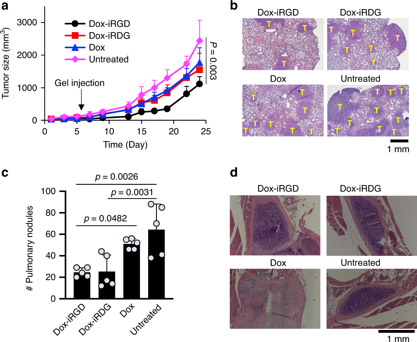
Fig. 3: Pore-forming alginate gels containing Dox-iRGD and GM-CSF delay 4T1 tumor growth and reduce metastases.
From: Biomaterial-based scaffold for in situ chemo-immunotherapy to treat poorly immunogenic tumors

Gels were peritumorally injected when the tumors grew to ~6–7 mm. GM-CSF was incorporated in all gels. Mice without gel treatment were used as controls. a Average 4T1 tumor volume of each group over the course of the efficacy study. n = 5 biologically independent animals per group. Statistical analysis was performed using ANOVA with Fisher’s LSD post hoc test. b Representative images of H&E-stained lung tissues collected at 18 days post peritumoral injection of gels containing Dox-iRGD, Dox-iRDG, and Dox, respectively. T indicates tumors. c Average tumor nodule counts on the lung tissues at 18 days post gel injection. n = 5 biologically independent animals per group. Statistical analysis was performed using ANOVA with Fisher’s LSD post hoc test. d Histopathology of spinal bone marrow tissues collected at 18 days post gel treatment. Scale bar: 1 mm. For b and d, experiments were repeated once. All the numerical data are presented as mean ± SD, except for a where mean ± SEM is used. Source data are provided as a Source Data file.