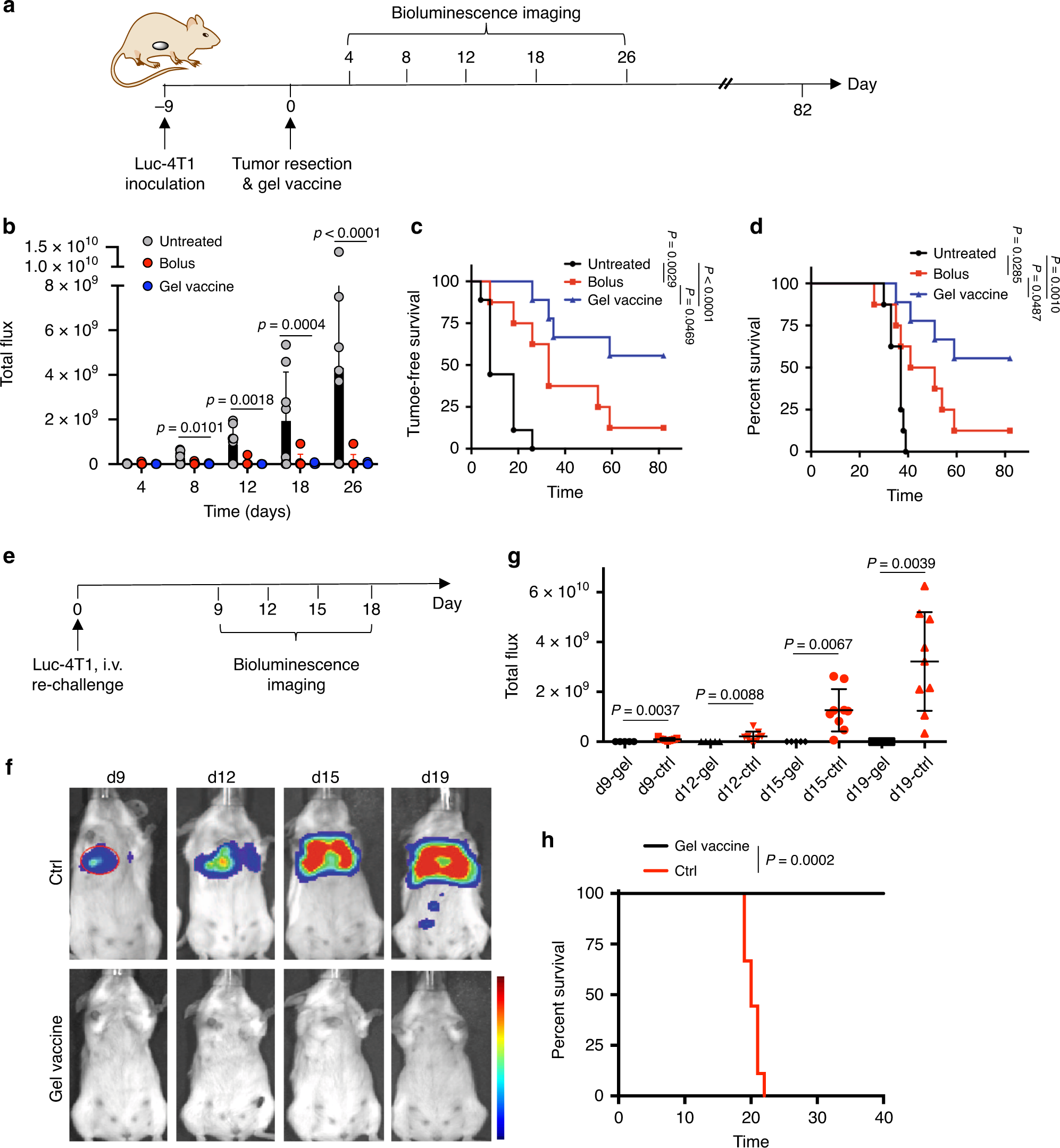
Fig. 7: In situ gel vaccine prevents tumor recurrence and metastases when applied post-surgical tumor resection.
From: Biomaterial-based scaffold for in situ chemo-immunotherapy to treat poorly immunogenic tumors

a–d Following surgical resection of luciferase-expressing 4T1 (luc-4T1) tumors, gels containing GM-CSF, Dox-iRGD (200 μg) and CpG (100 μg) or bolus vaccines (solution of same quantities of GM-CSF, Dox-iRGD, and CpG) were injected at surgical site. a Outline of study. b Luminescence signals of mice at different times. Statistical analysis was performed using ANOVA with Fisher’s LSD post hoc test. c Kaplan–Meier plots for tumor-free survival of all groups. d Kaplan–Meier plots for overall survival of all groups. For b–d, n = 9 biologically independent animals for gel vaccine group and n = 8 for other groups; for c, d, statistical analysis was performed using the log-rank (Mantel–Cox) test. e–h Following re-challenge with i.v.-injected luc-4T1 cells at 82 days post surgery, tumor growth and animal survival were monitored. Naive mice receiving i.v. injection of luc-4T1 cells were used as controls. e Outline of re-challenge study. f Representative bioluminescence images of mice at different times post injection of luc-4T1 cells. g Quantification of luminescence intensity of mice at different times post injection of luc-4T1 cells. Statistical analysis was performed using two-tailed t-tests. h Kaplan–Meier plots for all groups. Statistical analysis was performed using the log-rank (Mantel–Cox) test. For g, h, n = 9 biologically independent animals for the control group, and n = 5 for the gel vaccine group. All the numerical data are presented as mean ± SD. Source data are provided as a Source Data file.