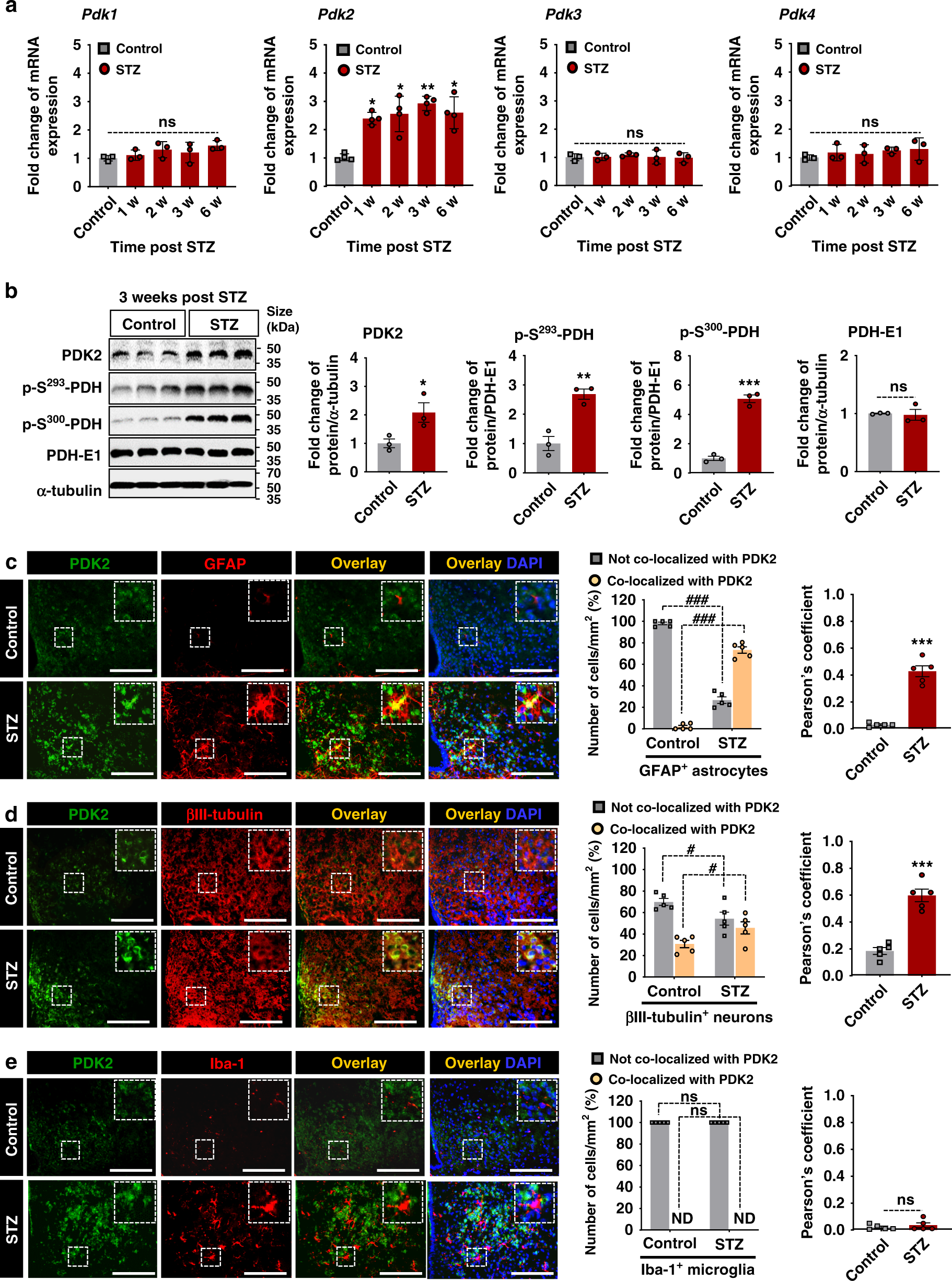
Fig. 1: Expression of PDK and phosphorylated-PDH in mouse hypothalamus following diabetes induction.

The expression of Pdk isoform (Pdk1-4) mRNAs in the hypothalamus at 1, 2, 3, and 6 w following STZ injection (a) was assessed by real-time RT-PCR. mRNA expression profiles are displayed as the fold increase of gene expression normalized to Gapdh (*p = 0.0463, 1 w; *p = 0.0249, 2 w; **p = 0.0063, 3 w; and *p = 0.0212, 6 w for Pdk2). PDK2 (*p = 0.0442, STZ), phosphorylated-PDH (p-S293-PDH: **p = 0.0048, STZ; and p-S300-PDH: ***p = 0.0002, STZ), and PDH-E1 protein levels in the hypothalamus at 3 w post-STZ injection (b) were assessed by Western blot analysis. Western blot band quantification for p-PDH was based on normalization to PDH-E1, and PDK2 and PDH-E1 were normalized to α-tubulin. Immunofluorescence analyses show the expression of PDK2 in GFAP-positive astrocytes (c), βIII-tubulin-positive neurons (d), and Iba-1-positive microglia (e) in the hypothalamus at 3 w post-STZ injection. Inserts show the representative double-labeled cells. Quantification of the percentage of PDK2-positive or -negative astrocytes (###p = 1.5E-12, not co-localized with PDK2; and ###p = 1.6E-12, co-localized with PDK2), neurons (#p = 0.0119, not co-localized with PDK2; and #p = 0.0143, co-localized with PDK2), or microglia. Pearson’s correlation coefficients for co-localization per mm2 (***p = 1.02E-5, STZ for c; and ***p = 5.2E-5, STZ for d) are shown in the adjacent graphs. Results were obtained from three animals for each condition. Microscopic data were evaluated in five randomly selected fields captured at the same magnification. Scale bars indicate 200 µm. *p < 0.05, **p < 0.01, or ***p < 0.001 versus the vehicle-treated control animals. One-way ANOVA (a), two-way ANOVA (c–e, left) with Tukey’s post hoc test; Student’s t-test (b–e, right), n = 3 (a, b), and n = 5 (c–e); mean ± SEM. Value of “n” indicates the number of animals. Source data are provided as a Source data file. w week(s); STZ streptozotocin; ND not detected; ns not significant.