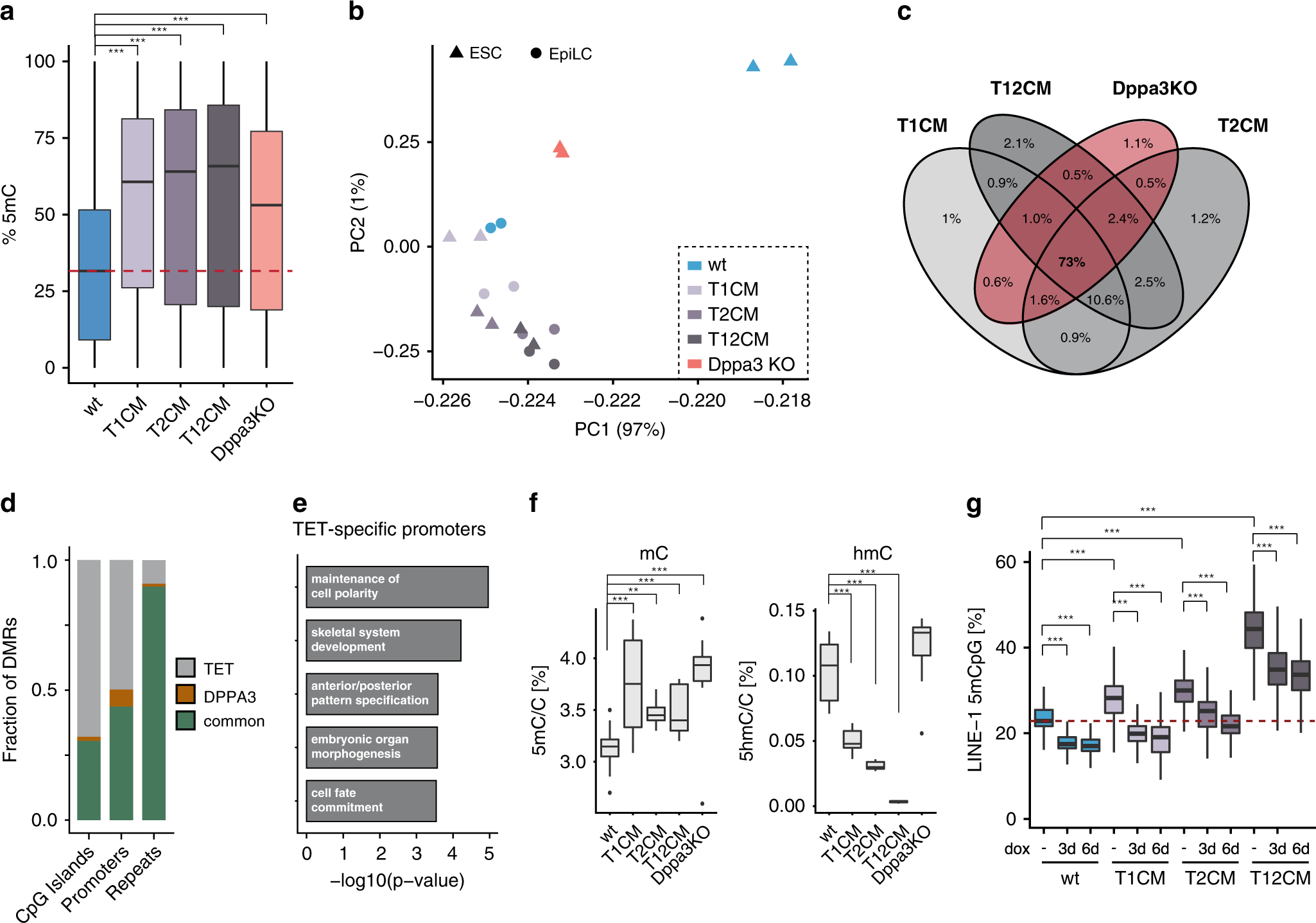
Fig. 3: DPPA3 acts downstream of TET1 and TET2 to establish and preserve global hypomethylation.

a Dppa3 loss results in global hypermethylation. Percentage of total 5mC as measured by RRBS using n = 2 biologically independent samples per condition. b Dppa3 prevents the premature acquisition of a primed methylome. Principal component (PC) analysis of RRBS data from wt, T1CM, T2CM, and T12CM ESCs and EpiLCs and Dppa3KO ESCs. c DPPA3 and TET proteins promote demethylation of largely similar targets. Venn Diagram depicting the overlap of hypermethylated sites among T1CM, T2CM, T12CM, and Dppa3KO ESCs. d Dppa3 protects mostly repeats from hypermethylation. Fraction of hypermethylated genomic elements classified as TET-specific (only hypermethylated in TET mutant ESCs), DPPA3-specific (only hypermethylated in Dppa3KO ESCs), or common (hypermethylated in TET mutant and Dppa3KO ESCs). e Gene ontology (GO) terms associated with promoters specifically dependent on TET activity; adjusted p-values calculated using a two-sided Fisher’s exact test followed by Benjamini-Hochberg correction for multiple testing. f TET activity remains unaffected in Dppa3KO ESCs. DNA modification levels for 5-methylcytosine (5mC) and 5-hydroxymethylcytosine (5hmC) as measured by mass spectrometry (LC-MS/MS) in wt (n = 24), T1CM (n = 8), T2CM (n = 12), T12CM (n = 11), Dppa3KO (n = 12) mESC biological replicates. g Dppa3 expression can rescue the hypermethylation in TET mutant ESCs. DNA methylation levels at LINE-1 elements (%) as measured by bisulfite sequencing 0, 3, or 6 days after doxycycline (dox) induction of Dppa3 expression using n = 2 replicates per condition. The dashed red line indicates the median methylation level of wt ESCs. In the boxplots in (a, f and g), horizontal black lines within boxes represent median values, boxes indicate the upper and lower quartiles, and whiskers extend to the most extreme value within 1.5 x the interquartile range from each hinge. In (a, f, and g), p-values were calculated using Welch’s two-sided t-test: ***p < 2e−16. Source data are provided as a Source Data file.