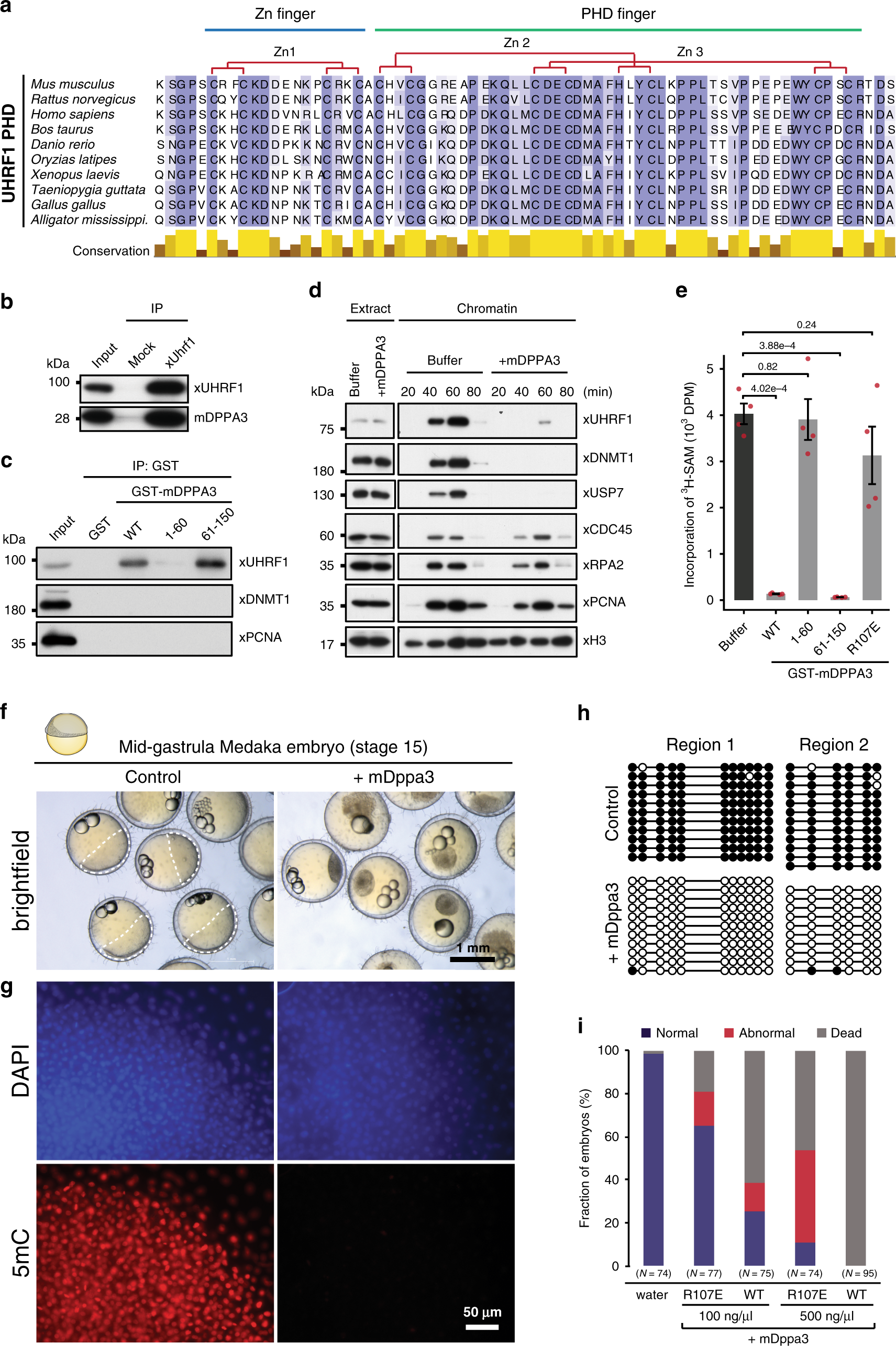
Fig. 7: DPPA3 evolved in boreoeutherian mammals but also functions in lower vertebrates.

a Protein sequence alignment of the PHD domain of the UHRF1 family. b Endogenous xUHRF1 binds mDPPA3. IPs were performed on Xenopus egg extracts incubated with FLAG-mDPPA3 using either a control (Mock) or anti-xUHRF1 antibody and then analyzed by immunoblotting using the indicated antibodies. Representative of n = 3 independent experiments. c GST-tagged mDPPA3 wild-type (WT), point mutant R107E, and truncations (1–60 and 61–150) were immobilized on GSH beads and incubated with Xenopus egg extracts. Bound proteins were analyzed using the indicated antibodies. Representative of n = 3 independent experiments. d Sperm chromatin was incubated with interphase Xenopus egg extracts supplemented with buffer (+buffer) or GST-mDPPA3 (+mDPPA3). Chromatin fractions were isolated and subjected to immunoblotting using the antibodies indicated. Representative of n = 3 independent experiments. e The efficiency of maintenance DNA methylation was assessed by the incorporation of radiolabelled methyl groups from S-[methyl-3H]-adenosyl-L-methionine (3H-SAM) into DNA purified from egg extracts. Disintegrations per minute (DPM). Error bars indicate mean ± SD calculated from n = 4 independent experiments. Depicted p-values based on Welch’s two-sided t-test. f Representative images of developing mid-gastrula stage embryos (control injection) and arrested, blastula stage embryos injected with mDppa3. Injections were performed on one-cell stage embryos and images were acquired ~18 h after fertilization. g Immunofluorescence staining of 5mC in control and mDppa3-injected medaka embryos at the late blastula stage (~8 h after fertilization). Images are representative of n = 3 independent experiments. DNA counterstain: DAPI,4′,6-diamidino-2-phenylindole. h Bisulfite sequencing of two intergenic regions (Region 1: chr20:18,605,227-18,605,449, Region 2: chr20:18,655,561-18,655,825) in control and mDppa3-injected medaka embryos at the late blastula stage. i Percentage of normal, abnormal, or dead medaka embryos. Embryos were injected with wild-type mDppa3 (WT) or mDppa3 R107E (R107E) at two different concentrations (100 ng/µl or 500 ng/µl) or water at the one-cell stage and analyzed ~18 h after fertilization. N = number of embryos from n = 3 independent injection experiments. Source data are provided as a Source Data file.