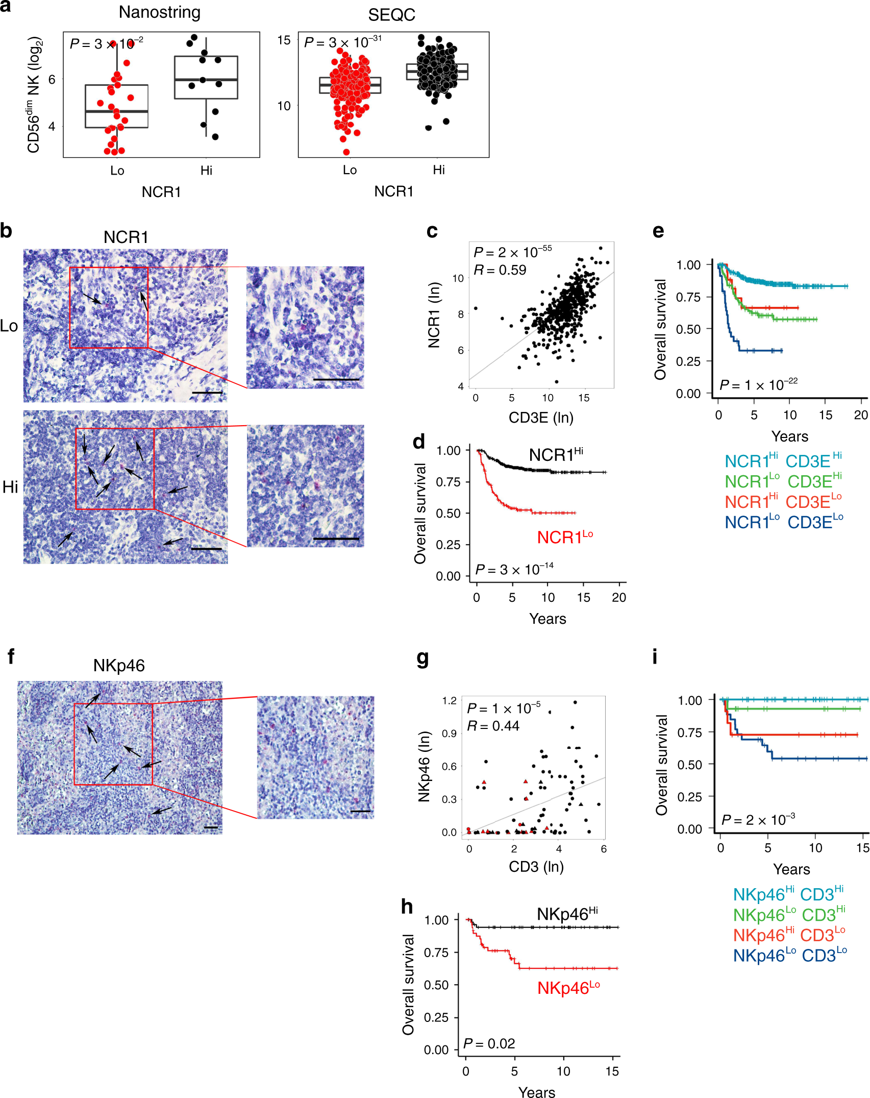
Fig. 4: Intratumoral NK-cell levels correlate with increased survival in human neuroblastoma.

a Box plots of the NK gene signature28 according to the high and low levels of NCR1 gene expression (median split) in primary NB lesions from Nanostring-NB (n = 36) and SEQC-NB (n = 498) cohorts. CD56dim NK-cell signature score was calculated as the average expression values of the NanoString constituent genes. The boxes show the 25th to 75th percentile; the horizontal lines inside the box represent the median; the upper whisker extends to the largest data point, no more than 1.5 times the IQR from the box; the lower whisker extends to the smallest data point at most 1.5 times the IQR from the box; the dots are individual samples. Data were analyzed by Kruskal–Wallis rank-sum test (two-sided). b Representative images of NB tissue sections probed for NCR1 expression using RNAscope (Red dots). Nuclei were counterstained with hematoxylin (blue). NCR1-positive cells are indicated by black arrows. Magnification with ×40 (left) and ×60 (right). Scale bar, 30 μm. c Correlation between NCR1 and CD3E gene expression in NB patients, analyzed by robust F-test (two-sided) in SEQC-NB (n = 498). d, e Kaplan–Meier curves of overall survival of NB patients according to the NCR1 gene expression either alone (d) or in combination with CD3E gene (e) in SEQC-NB (n = 498). Log-rank test with Miller and Siegmund P value correction was used. f Representative example of NKp46 cell staining in primary NB lesion. Red, NKp46-expressing cells. Nuclei are counterstained with hematoxylin (blue). NKp46-positive cells are indicated by black arrows. Magnification with ×20 (left) and ×40 (right). Scale bar, 30 μm. g Scatter plot showing the correlation between NKp46+ and CD3+ cell densities in NB patients, analyzed by robust F-test (two-sided). Black and red dots, patients who are alive and dead, respectively; triangle and dots, MYCN amplified and non-amplified NB patients, respectively. h, i Kaplan–Meier curves of overall survival of NB patients according to the NKp46 protein expression either alone (h) or in combination with CD3+ cell densities (i). Log-rank test with Miller and Siegmund p-value correction was used. Correlations in c and g were assessed measuring the coefficient of determination of a robust linear regression model fit on the data (see “Statistical analysis”). The representative images in b and f were selected from n = 104 biologically independent NB specimens. Hi high. Lo low. No adjustment was required unless otherwise stated. Statistically significant P values are indicated.