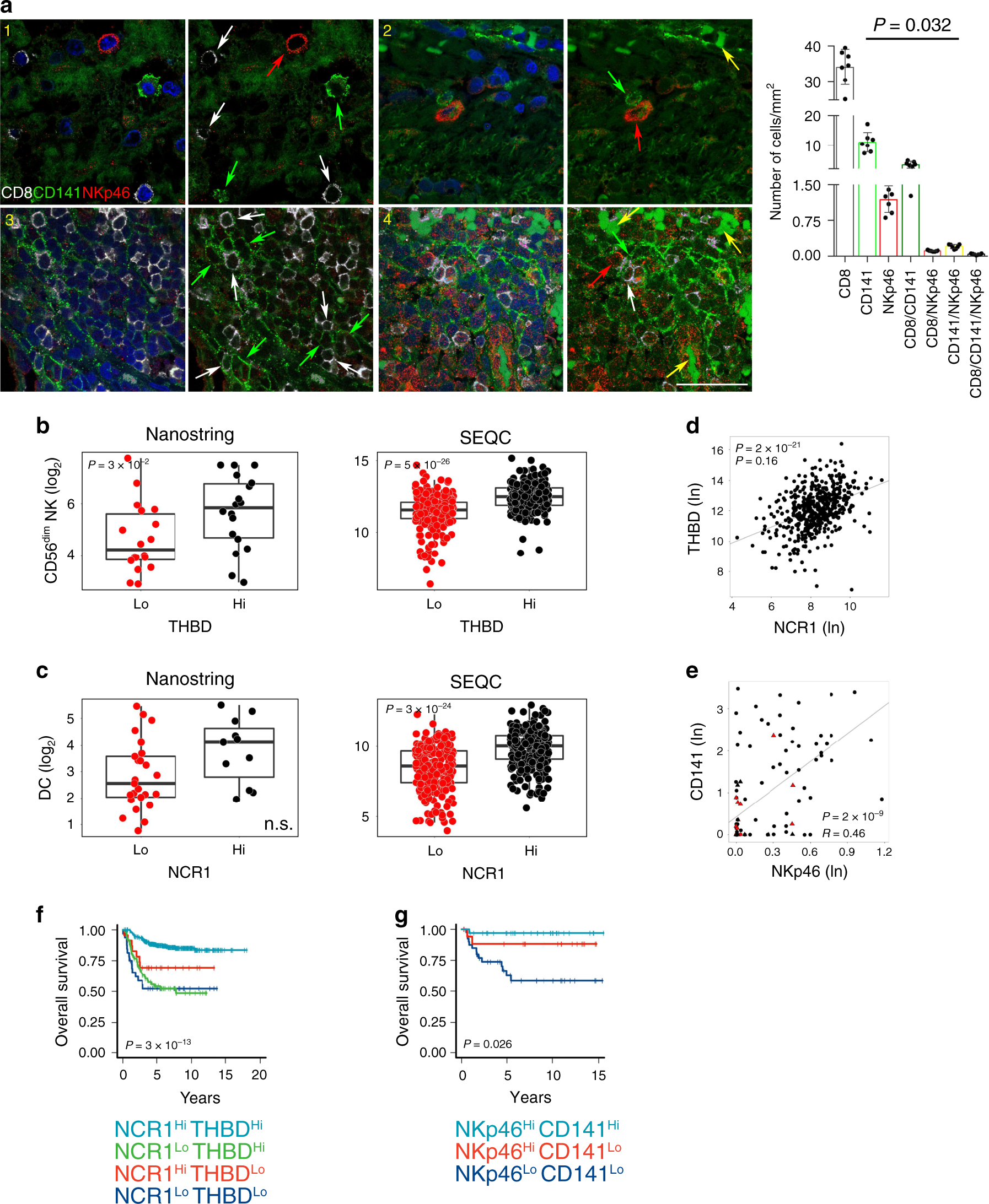
Fig. 5: Cross-correlation between intratumoral DCs and NK cells in human neuroblastoma.

a Multiple immunofluorescence staining of NB tumor lesions for CD8 (white), CD141 (green), and NKp46 (red), shown at magnification ×60 (zoom), scale bar 30 μm. Four representative scenarios of these cells within the tumor are shown: (1) CD8+, CD141+ and NKp46+ cells in close proximity to each other; (2) CD141+ cells interacting with NKp46+ cells; (3) CD141+ cells interacting with CD8+ T cells; (4) CD141+ cells interacting with both CD8+ and NKp46+ cells. Images with nuclei (Hoechst) are shown on the right of each panel. Red blood cells are indicated by yellow arrows. Quantitative analysis of the indicated immune cells from n = 7 biologically independent highly infiltrated NBs is shown on the right. Plotted as mean ± S.D. and analyzed by Kruskal–Wallis test to generate two-tailed P values. b, c Box plots of the NK gene signature according to the high and low levels of THBD gene expression (median split) (b), and of the DC gene signature according to the high and low levels of NCR1 gene expression (median split) (c) in primary NB lesions from Nanostring-NB (n = 36) and SEQC-NB (n = 498) cohorts. DC and CD56dim NK-cell signature scores were calculated as the average expression values of the NanoString constituent genes. Kruskal–Wallis rank-sum test (two-sided) was used. The boxes show the 25th to 75th percentile; the horizontal lines inside the box represent the median; the upper whisker extends to the largest data point, no more than 1.5 times the IQR from the box; the lower whisker extends to the smallest data point at most 1.5 times the IQR from the box; the dots are individual samples. d, e Correlation between NCR1 and THBD gene expression on SEQC-NB dataset (n = 498) (d) and NKp46+ and CD141+ cell densities (n = 104 independent biological specimens) (e) in NB patients. In e, black and red dots, patients who are alive and dead, respectively; triangle and dots, MYCN amplified and non-amplified patients, respectively. Robust F-test (two-sided) was used for data analysis. f, g Kaplan–Meier curves of overall survival of NB patients according to the combined expression of THBD and NCR1 gene (f) and CD141 and NKp46 protein (g) levels on 498 and 104 NB independent biological specimens, respectively. In g, due to its low frequency, the group NKp46Low-CD141High was omitted. Log-rank test with Miller and Siegmund P-value correction was used. Correlations in d and e were assessed measuring the coefficient of determination of a robust linear regression model fit on the data (see “Statistical analysis”). Hi high, Lo low. No adjustment was required unless otherwise stated. Statistically significant P values are indicated. n.s = not significant.