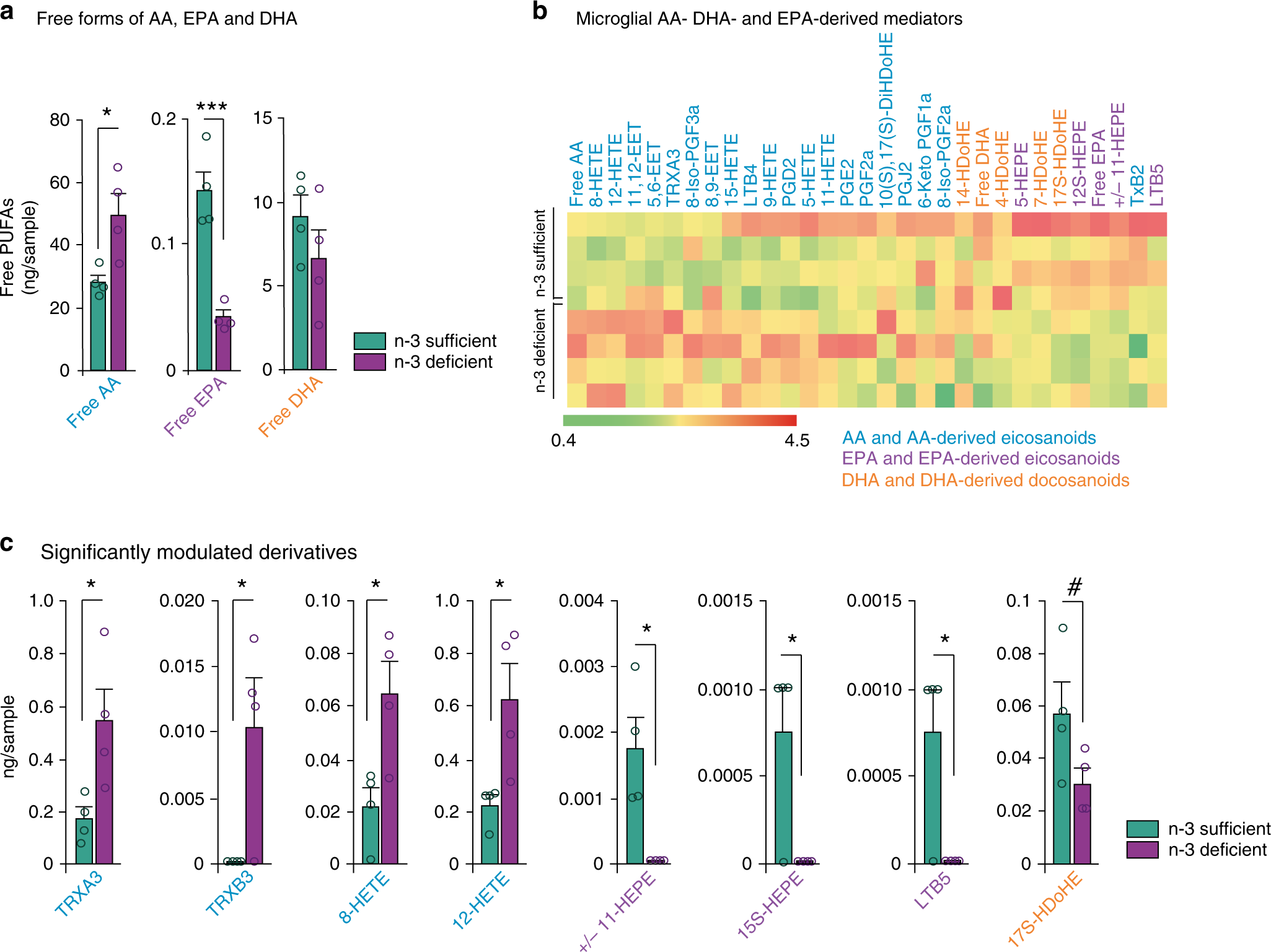
Fig. 5: Maternal n-3 PUFA deficiency alters fatty acid profile in microglia.

a Quantification of free (unesterified) forms of AA, EPA, and DHA levels in microglia. Means ± SEM; n = 4 mice per group. Two-tailed unpaired Student’s t-test; t = 3, *p = 0.024, free AA; t = 6.12, ***p = 0.0009, free EPA; t = 1.149, p = 0.2942, free DHA. b Heat map of all AA-, EPA-, and DHA-derived intracellular mediators expressed by microglia. c AA- EPA- and DHA-derived mediators that are significantly modulated by early-life n-3 PUFA deficient diet. Means ± SEM; n = 4 mice per group. Two-tailed unpaired Student’s t-test; t = 2.693, *p = 0.0359, TRXA3; t = 2.867, *p = 0.0286, TRXB3; t = 3.028, *p = 0.0231, 8-HETE; t = 2.886, *p = 0.0278, 12-HETE; t = 3.656, *p = 0.0106, +/−11-HEPE; t = 3, *p = 0.024, 15S-HEPE; t = 3, *p = 0.024, LTB5; t = 1.975, p = 0.0957, 17S-HDoHE. Source data are provided as a Source data file.