Fig. 4: Effects of tactile enrichment on DG neuron structural plasticity and synaptic connectivity.
From: Tactile modulation of memory and anxiety requires dentate granule cells along the dorsoventral axis

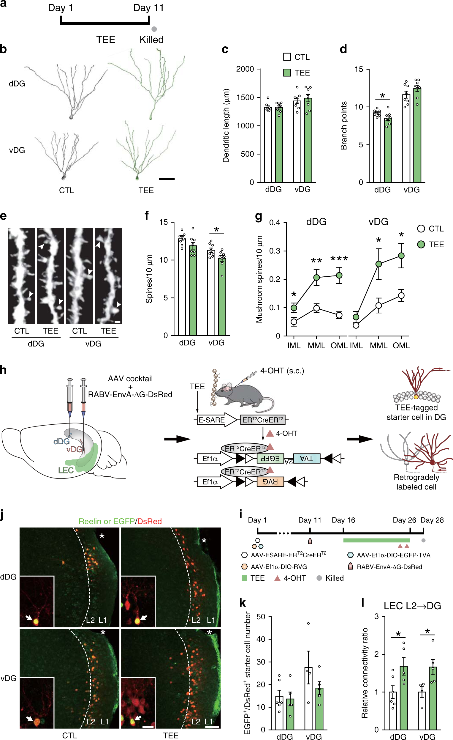
a The timeline of the morphological experiment n = 8 mice per group. b Representative reconstructions of dDG and vDG granule cells from the CTL and TEE groups. Scale bar = 50 μm. c Dendritic length of dDG and vDG neurons was comparable between groups. d Tactile enrichment subtly reduced the number of branch points in dDG neurons. e Representative images of dendritic segments in the outer molecular layer of dDG and vDG. Arrowheads indicate mushroom spines. Scale bar = 1 μm. f Tactile enrichment reduced total spine density in vDG neurons. g Quantification of mushroom spine density in the inner, medial and outer molecular layers (abbreviated as IML, MML, and OML) of the DG. Tactile enrichment increased the number of mushroom spines in all sublayers of dDG and in MML and OML of vDG. h Illustration of the strategy to retrogradely label lateral entorhinal cortex (LEC) neurons that project to TEE-tagged neurons in dDG or vDG. 4-OHT, 4-hydroxytamoxifen. s.c., subcutaneous. i The timeline of experiment. After viral delivery to dDG or vDG, mice received subcutaneous injections of 4-OHT on days 24 and 25 and were killed on day 28. j Representative images show reelin (a marker of entorhinal layer 2 fan/stellate cells) and DsRed (expressed by retrogradely labeled cells) expression in the LEC. Asterisks indicate the rhinal fissure. Insets show EGFP and DsRed double-labeled starter cells (indicated by arrows) in the DG. Scale bar is 100 μm for LEC and 20 μm for DG. k The number of starter cells in dDG and vDG was comparable between groups. l Relative connectivity ratio was calculated as the number of retrogradely labeled DsRed+ cells in LEC layer 2 divided by the number of starter cells in DG. Tactile enrichment increased presynaptic input from LEC layer 2 neurons to TEE-tagged neurons in dDG and vDG. *P < 0.05, **P < 0.01, ***P < 0.001. Data are presented as mean ± SEM. Detailed statistics are provided in Supplementary Table 2. Source data are provided as a Source Data file.