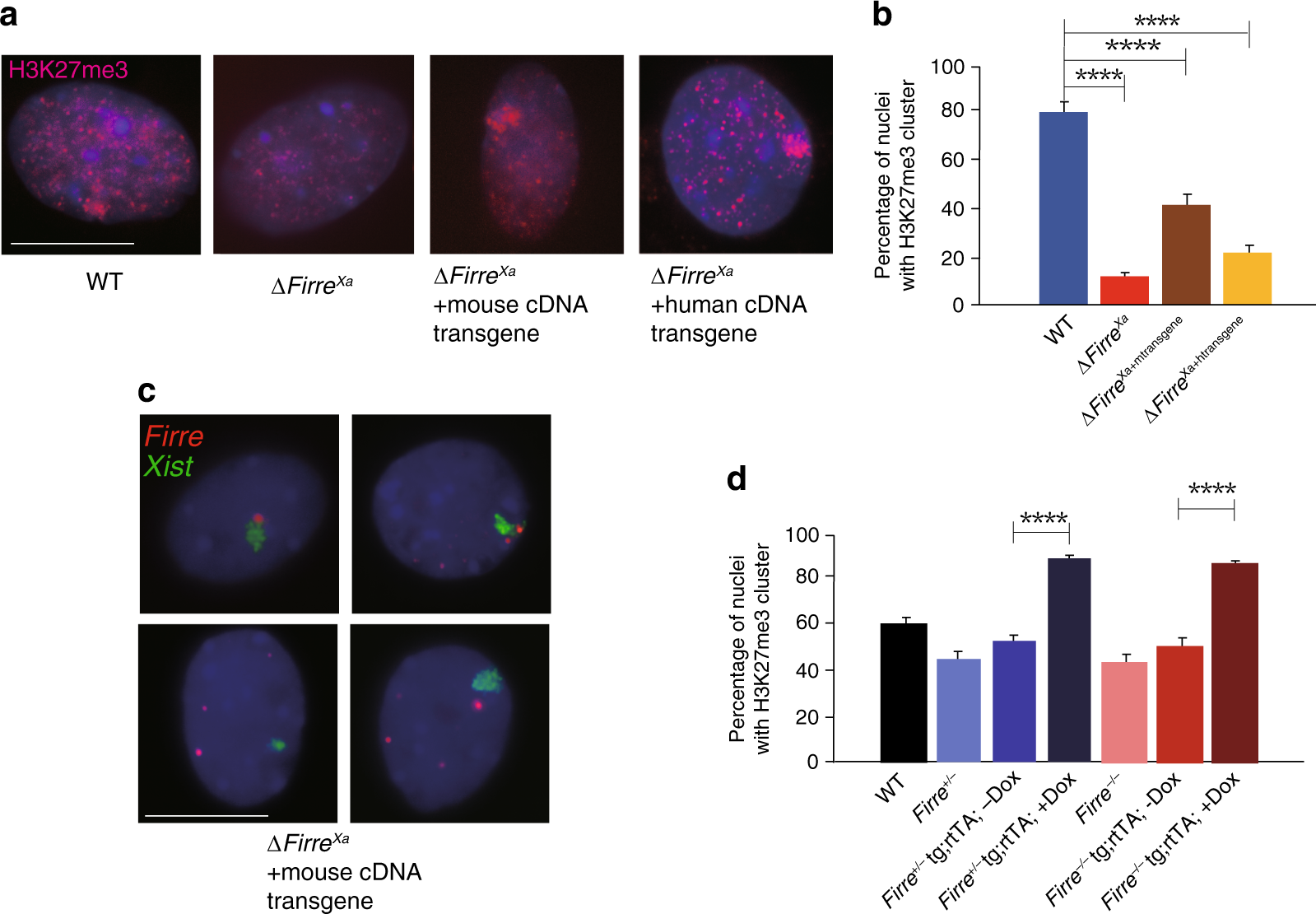
Fig. 4: Ectopic expression of Firre/FIRRE RNA partially restore H3K27me3 on the Xi.
From: Trans- and cis-acting effects of Firre on epigenetic features of the inactive X chromosome

a Examples of nuclei after H3K27me3 immunostaining (red) and Hoechst 33342 staining (blue) in WT, ΔFirreXa, and ΔFirreXa transfected with a mouse Firre transgene (ΔFirreXa+mtransgene) or a human FIRRE transgene (ΔFirreXa+htransgene). b The bar plot shows a significantly higher percentage of nuclei with a H3K27me3 cluster in cells with a mouse or human Firre/FIRRE transgene, compared to ΔFirreXa (p value = 2.8075e-16 and 0.0000134599, respectively). c Examples of nuclei after RNA-FISH for Xist (green) and Firre (red) in a ΔFirreXa+mtransgene cell clone with high expression of the mouse transgene. The upper two nuclei show association between Firre and Xist signals (seen in 15% of nuclei), and the lower nuclei, lack of association. d The bar plot shows the percentage of nuclei with a H3K27me3 cluster in MEFs derived from Firre+/− and Firre−/− females that harbor a doxycycline (Dox) inducible transgene (Firre+/− tg;rtTA; -Dox; Firre+/− tg;rtTA; +Dox; Firre−/− tg;rtTA; -Dox; Firre−/− tg;rtTA; +Dox), compared to WT and mutants. The percentage of nuclei with a H3K27me3 cluster increases significantly in Firre+/− tg;rtTA and Firre−/− tg;rtTA MEFs after addition of doxycycline (Dox+) (p value=4.31567e-30 and 3.51193e-20, respectively). A total of >300 nuclei scored for the presence of a H3K27me3 cluster (a, b, d), or for Xist and Firre RNA-FISH signals (c) per cell type over three independent experiments; significance was determined by one-sided Fisher exact test; bar plots are presented as mean values ± SEM; scale bars represent 10 µm.