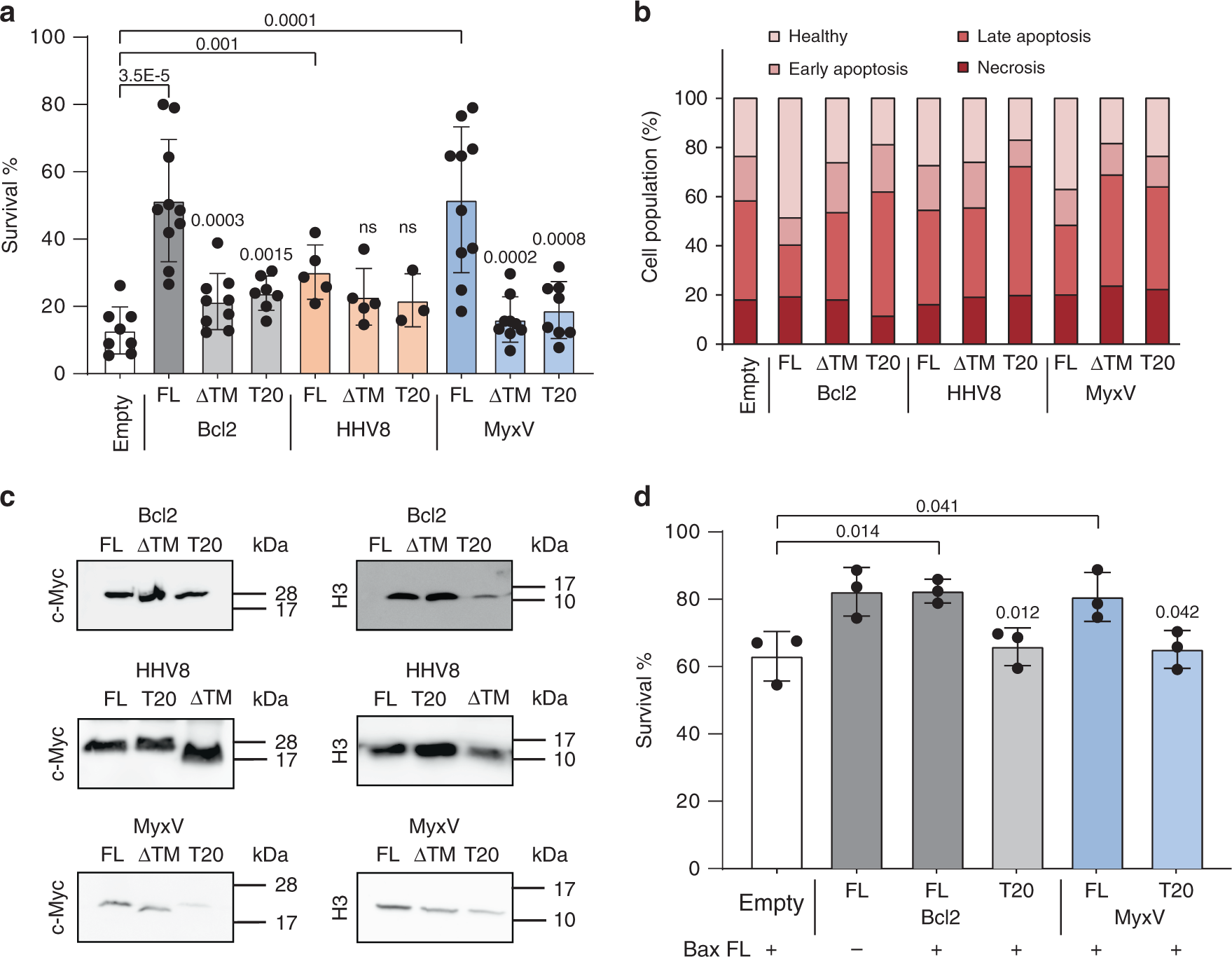
Fig. 7: The role of vBcl2 TMD in apoptotic control.
From: Viral Bcl2s’ transmembrane domain interact with host Bcl2 proteins to control cellular apoptosis

a Role of vBcl2 TMD in control of doxorubicin-induced apoptosis. Cells were transfected with Bcl2, HHV8, and MyxV with (FL) or without the TMD (ΔTMD), or with the TMD substituted by the TMD of T20 (T20). Cells were then treated with doxorubicin and the percentage of surviving cells was calculated by Trypan blue staining. The survival percentage mean and standard deviation of at least three independent experiments are shown (n ≥ 3). Solid dots represent the results of individual experiments. Transfection with an empty plasmid (Empty) was used as a negative control. Statistical differences are based on a two-tailed homoscedastic t-test (p-values are indicated above the corresponding bar, ns non-significant). b Alternatively, the percentage of cells in healthy, early apoptotic, late apoptotic, or necrotic states was measured by flow cytometry using propidium iodide staining and phosphatidyl serine labeling (FITC-Annexin V). The average percentage of cells in each of the aforementioned populations is shown. c Western blot analysis of protein levels. Histone 3 (H3) was used as a loading control (n = 3). d Role of MyxV TMD in Bax-induced apoptosis. Cells were transfected with Bcl2 and MyxV (FL) or with the TMD substituted by the TMD of T20 (T20) and co-transfected with (+) or without (−) Bax-FL as an apoptosis stimulus. Survival percentage mean and standard deviation of three independent experiments are shown (n = 3). Solid dots represent the results of individual experiments. Statistical differences are based on a two-tailed homoscedastic t-test (p-values are shown above the corresponding bars).