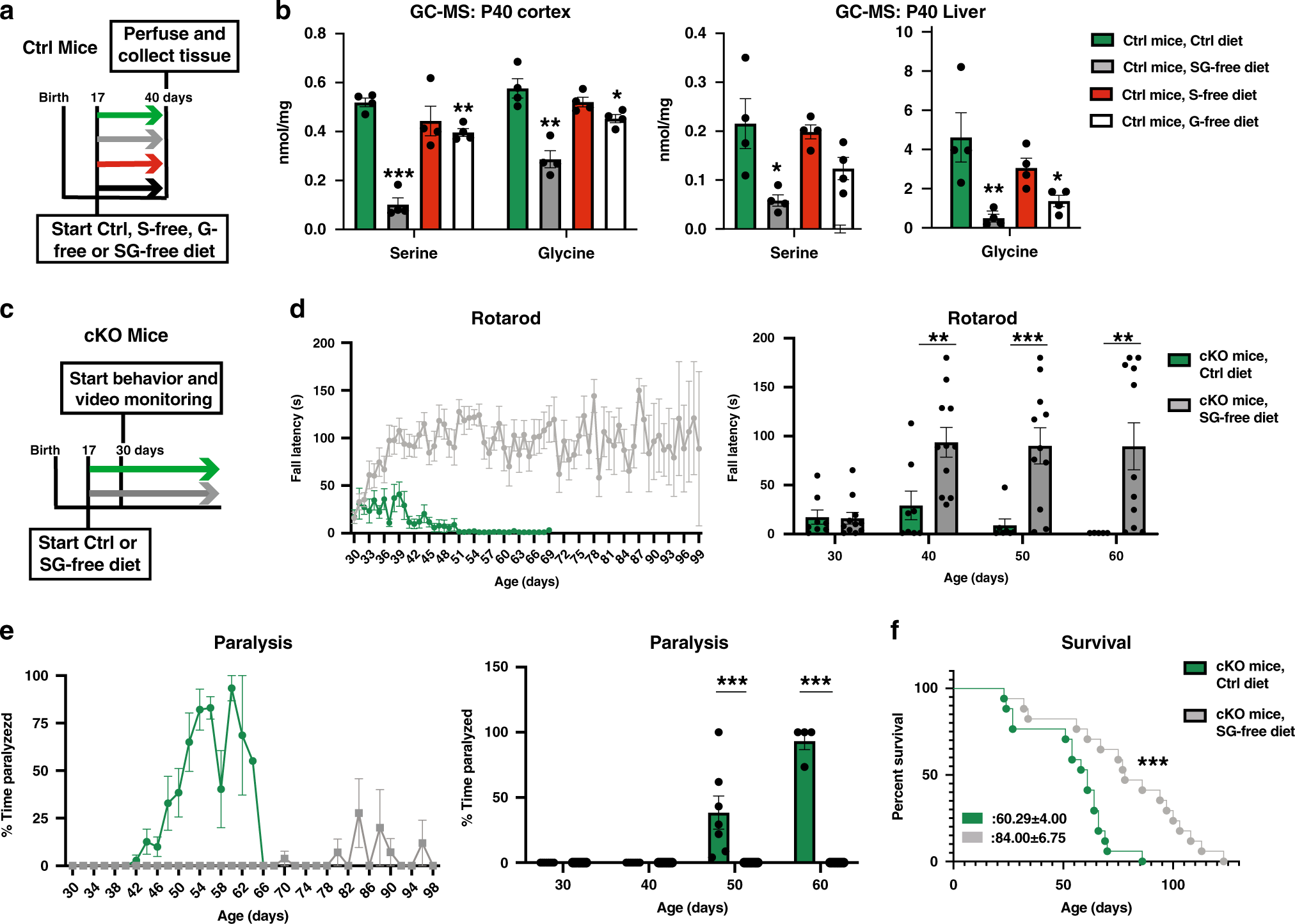
Fig. 6: Serine- and glycine-free diet reverses motor paralysis and ataxia in conditional α2-Na/K ATPase knockout mice.

a, b Sex-matched littermate f/f or f/+ control (Ctrl) mice were weaned at P17 onto one of the following diets: Ctrl, serine-free (S-free), glycine-free (G-free), or serine- and glycine-free (SG-free). The cerebral cortex and liver collected from P40 perfused Ctrl mice on Ctrl, S-free, G-free, and SG-free food were subjected to GC–MS for serine and glycine levels (b). The SG-free diet reduced the levels of serine and glycine substantially in the cerebral cortex and liver in Ctrl mice. Data are presented as mean ± s.e.m. *P < 0.05, **P < 0.01, ***P < 0.001 (two-tailed t test, n = 4 mice per group). c–e Sex-matched littermate conditional α2-Na/K ATPase knockout (cKO) mice were weaned onto Ctrl or SG-free diet at P17 and weighed daily thereafter. Daily rotarod analyses and every other day monitoring for motor paralysis of mice was begun at P30. Left: mean latency to fall on constant velocity rotarod task for cKO mice on Ctrl or SG-free diet (d). Data are presented as mean ± s.e.m. (n = 11 mice per group starting at P17). Right: a subset of data from left side shown for clarity. Data are presented as mean ± s.e.m. **P < 0.01, ***P < 0.001 (two-way ANOVA followed by Fisher’s LSD post hoc test, n = 11 mice per group starting at P17—4 males, 7 females). Left: percentage of time paralyzed for sex-matched littermate conditional α2-Na/K ATPase knockout mice (cKO) on Ctrl or SG-free food (e). Data are presented as mean ± s.e.m. ***P < 0.001 (two-tailed t test, n = 11 mice per group starting at P17). Right: a subset of data from left side shown for clarity. The serine- and glycine-free diet reversed transient motor paralysis in conditional α2-Na/K ATPase knockout mice. Data are presented as mean ± s.e.m. ***P < 0.001 (two-way ANOVA followed by Fisher’s LSD post hoc test, n = 11 mice per group starting at P17—4 males, 7 females). f Survival was modestly, albeit significantly, extended in cKO mice on SG-free food compared to Ctrl food. ***P < 0.001 (log-rank (Mantel–Cox) test, n = 17 mice per group—6 males, 11 females, P = 0.0008).