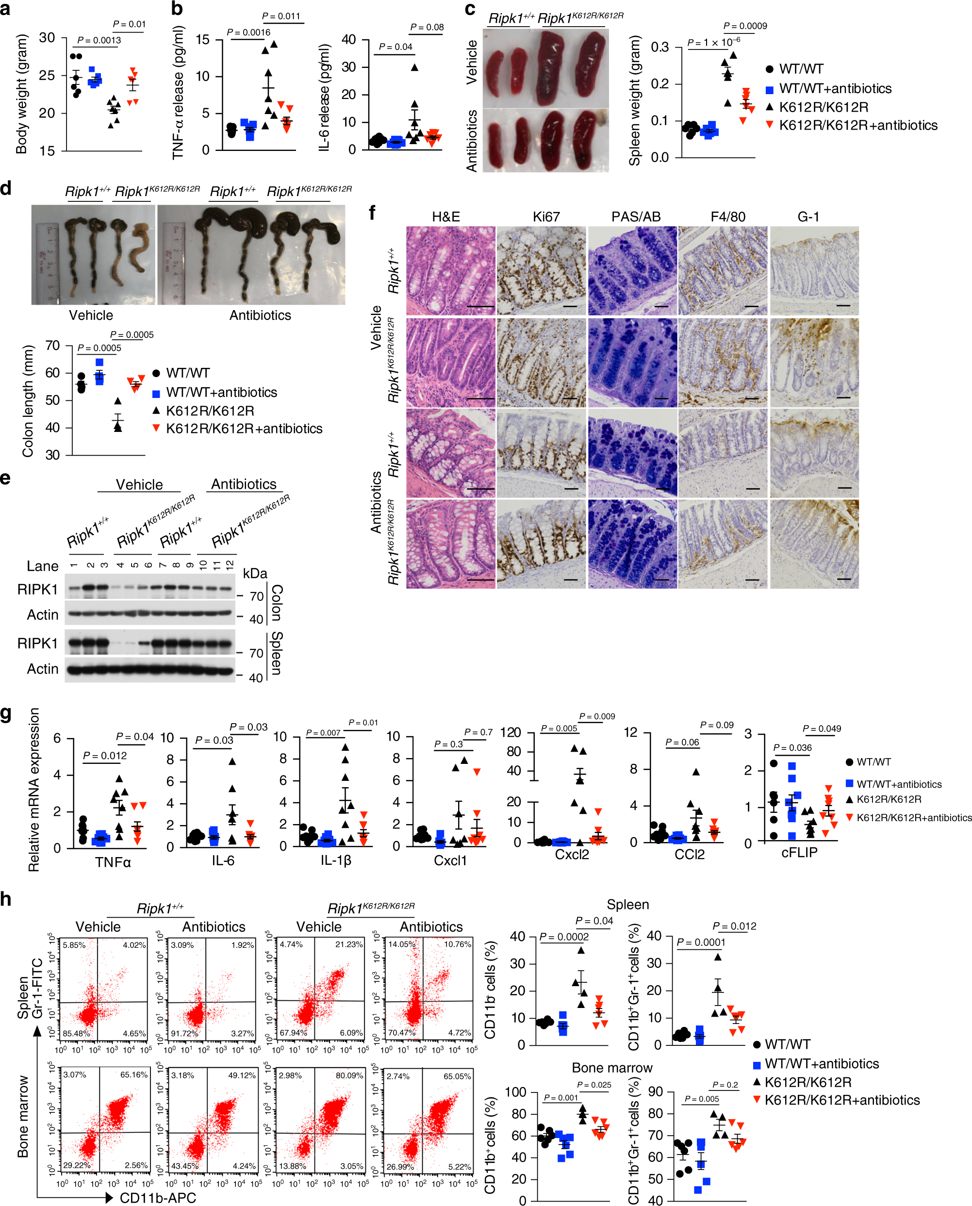
Fig. 5: Antibiotic treatment rescues the spontaneous gut inflammation in Ripk1K612R/K612R mutant mice.

a Body weight of 8 weeks-old male Ripk1+/+ mice treated with antibiotics (n = 6) or vehicle (n = 6), and male Ripk1K612R/K612R mice treated with antibiotics (n = 6) or vehicle (n = 6) for 4 weeks. Data are presented as mean ± SEM of n = 6 biologically independent mice. One-way ANOVA with Dunnett’s multiple comparison test. b IL-6 and TNFα level in sera of 8 weeks-old Ripk1+/+ mice treated with antibiotics (n = 7) or vehicle (n = 7), and Ripk1K612R/K612R mice treated with antibiotics (n = 7) or vehicle (n = 7) for 4 weeks. Data are presented as Mean±SEM of n = 7 biologically independent mice. One-way ANOVA with Dunnett’s multiple comparison test. c Representative images of spleens and spleen weight of 8–9 weeks-old Ripk1+/+ mice treated with antibiotics (n = 6) or vehicle (n = 6), and Ripk1K612R/K612R mice treated with antibiotics (n = 6) or vehicle (n = 6) for 4 weeks. Data are presented as Mean±SEM of n = 8 or 7 biologically independent mice. One-way ANOVA with Dunnett’s multiple comparison test. d Representative images of the large intestine and colon length of 8 weeks-old male Ripk1+/+mice treated with antibiotics (n = 4) or vehicle (n = 4), and male Ripk1K612R/K612R mice treated with antibiotics (n = 4) or vehicle (n = 4) for 4 weeks. Data are presented as mean ± SEM of n = 4 biologically independent mice. One-way ANOVA with Dunnett’s multiple comparison test. e Western blotting analysis of RIPK1 protein levels of the colon and spleen from indicated mice treated with antibiotics or vehicle for 4 weeks as in (d). Uncropped blots in the Source Data file. f Haematoxylin & Eosin staining, PAS/AB staining, and immunohistochemical staining of F4/80, GR-1, and Ki67 in the sections of colon from 8-weeks-old Ripk1+/+ mice treated with antibiotics (n = 3) or vehicle (n = 3), and Ripk1K612R/K612R mice treated with antibiotics (n = 3) or vehicle (n = 3) for 4 weeks (Scale bars, 50 μm). g QRT-PCR analysis of cytokine and cFLIP expression in the colon of 8-weeks-old Ripk1+/+mice treated with antibiotics (n = 8 or 6) or vehicle (n = 8), and Ripk1K612R/K612R mice treated with antibiotics (n = 8) or vehicle (n = 8) for 4 weeks. Data are presented as mean ± SEM of n = 8 or 6 biologically independent mice. One-way ANOVA with Dunnett’s multiple comparison test. h The populations of CD45+CD11b+GR-1+ cells in the spleens and bone marrow of 8-weeks-old Ripk1+/+ mice treated with antibiotics (n = 6) or vehicle (n = 6), and Ripk1K612R/K612R mice treated with antibiotics (n = 6) or vehicle (n = 4) for 4 weeks. Dot plot analysis was performed to visualize the percentages of indicated cell populations. Data are presented as mean ± SEM of n = 6 or 4 biologically independent mice. One-way ANOVA with Dunnett’s multiple comparison test.