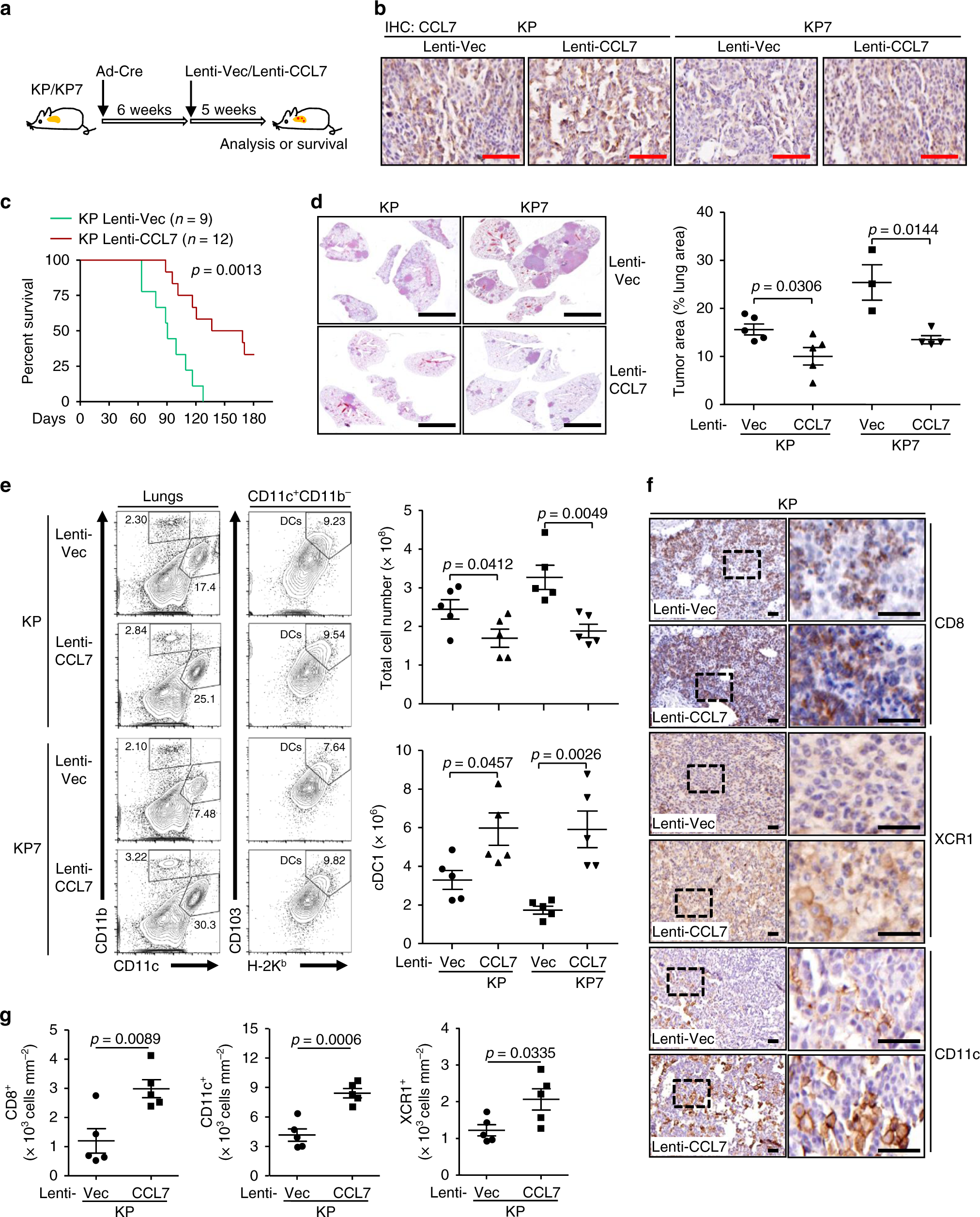
Fig. 6: Administration of CCL7 inhibits tumorigenesis in KP mouse model.

a A scheme of administration of CCL7 in tumor-burdened KP or KP7 mice. KP or KP7 mice were intranasally injected with Ad-Cre (1.5 × 106 pfu/mouse) for 6 weeks, followed by intranasal injection of Lenti-Vec or Lenti-CCL7 for 5 weeks before analysis. b IHC staining of CCL7 in lung sections of KP (n = 5 for Vec or CCL7) and KP7 (n = 3 or 4 for Vec or CCL7, respectively) mice treated as in a. c Kaplan–Meier survival analysis of KP mice infected with Lenti-Vec (n = 9) or Lenti-CCL7 (n = 12) (2.0 × 106 pfu/mouse). d HE staining (left images) and tumor burden analysis (right graph) in lungs of KP (n = 5 for Vec or CCL7) or KP7 (n = 3 or 4 for Vec or CCL7, respectively) mice treated as in a. e Flow cytometry analysis of single-cell suspensions (left flow charts) and total cell numbers of tumor-burdened lungs (upper right graph) and numbers of cDC1 in tumor-burdened lungs (lower right graph) of KP (n = 5 for Vec or CCL7) or KP7 (n = 5 for Vec or CCL7) mice treated as in a. f, g IHC staining (f) and intensity or IOD analysis (g) of CD8, XCR1 and CD11c in tumor sections of KP (n = 5 for Vec or CCL7) mice treated as in a. Log-rank analysis (c) or two-tailed student’s t-test (d, e, g). Graph shows mean ± SEM (d, e, and g). Scale bars, 500 μm (b), 5 mm (d) and 50 μm (f), respectively. Data are combined results of two independent experiments (c) or representatives of two independent experiments (d–g). Source data are provided as a source data file.