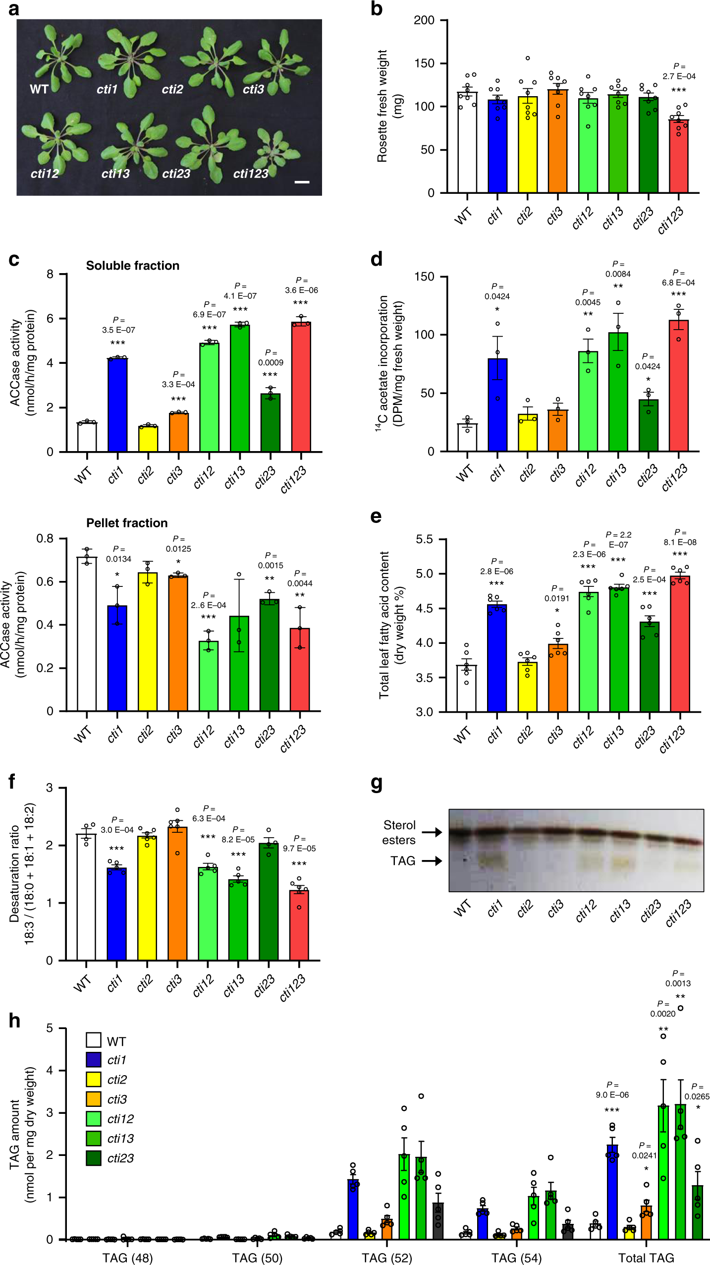
Fig. 3: CTIs negatively regulate fatty acid synthesis through htACCase.

a 4-week old plants grown in long-day (LD) conditions. b Above-ground biomass of 4-week-old plants. Data are means ± SEM, n = 8 individual biological replicates. Asterisks indicate significant difference from the wild-type control as determined by a two-tailed Student’s t-test at ***P < 0.001. c htACCase activity in the soluble and pellet fractions of crude chloroplasts from 4-week-old rosette leaves. Data are means ± SEM, n = 3 individual biological replicates. Asterisks indicate a significant difference from the wild-type control as determined by a two-tailed Student’s t-test at ***P < 0.001. d Rates of fatty acid synthesis in detached rosettes leaves estimated thanks to the incorporation of labeled acetate. Data are means ± SEM, n = 3 biologically independent plants. Asterisks indicate significant difference from the wild-type control as determined by a two-tailed Student’s t-test at ***P < 0.001, **P < 0.01, and *P < 0.05, respectively. e Leaf total fatty acid content determined by gas chromatography. Data are means ± SEM, n = 6 individual biological replicates. Asterisks indicate significant difference from the wild-type control as determined by a two-tailed Student’s t-test at ***P < 0.001, and *P < 0.05, respectively. f Desaturation ratio among C18 fatty acids in rosette leaves. Data are means ± SEM, scatterplots show individual biological replicates as circles. Asterisks indicate significant difference from the wild-type control as determined by a two-tailed Student’s t-test at ***P < 0.001. g Accumulation of triacylglycerols (TAG) in rosette leaves of cti mutants observed by thin-layer chromatography. Experiments were repeated three times with similar results. h Triacylglycerol (TAG) composition of rosette leaves as determined by ESI-tandem mass spectrometry. The numbers between brackets indicate the number of carbon atoms of the TAG species analyzed. Data are means ± SEM, n = 5 biologically independent plants. Asterisks indicate significant difference from the wild-type control as determined by a two-tailed Student’s t-test at ***P < 0.001, **P < 0.01, and *P < 0.05, respectively.