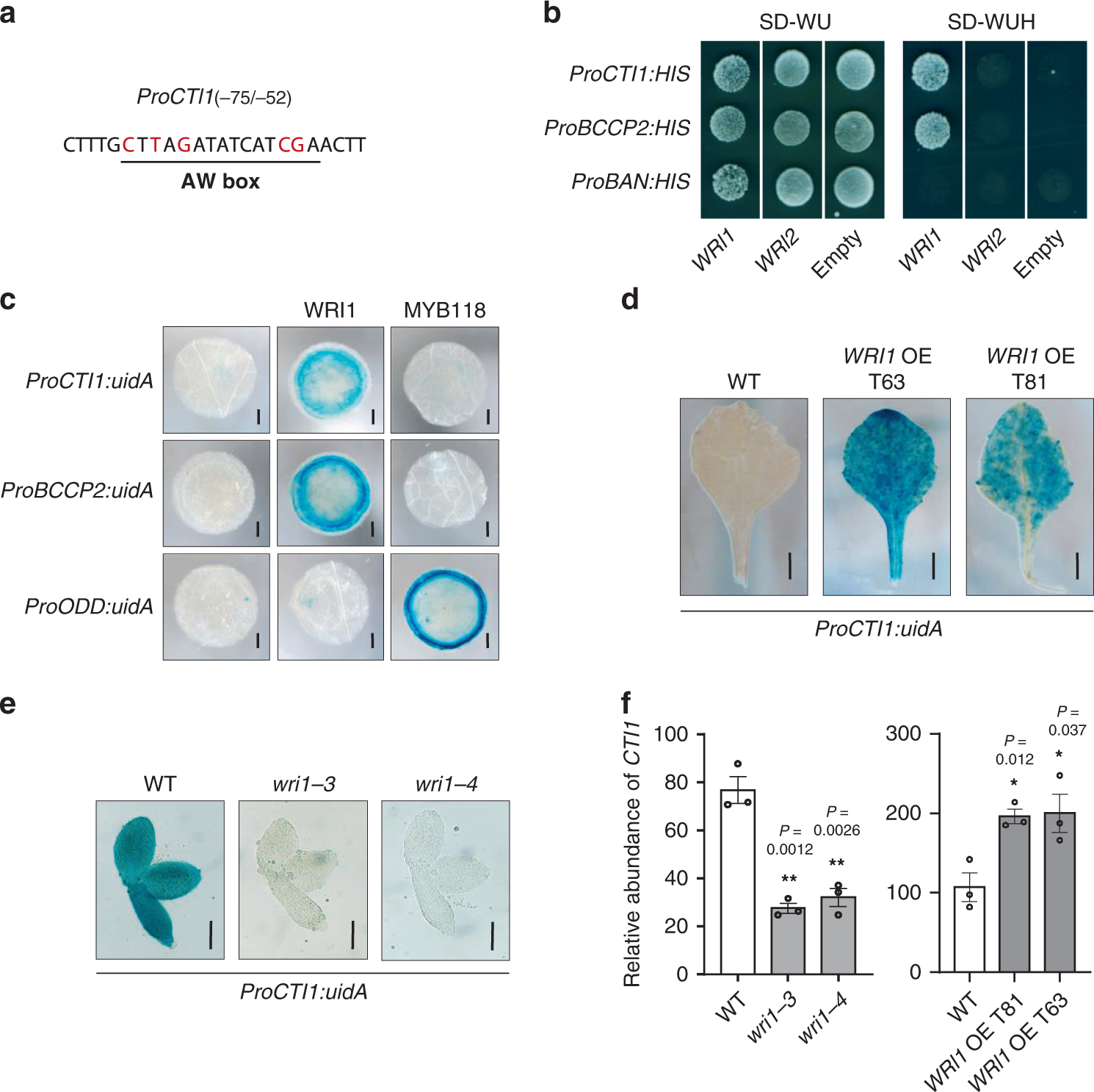
Fig. 4: WRINKLED1 enhances CTI1 expression through direct binding to the CTI1 promoter.

a AW cis-regulatory element present in the CTI1 promoter. Conserved nucleotides denoting the presence of an AW box are in red. The numbers between brackets indicate the position of the element relative to the start codon. b WRI1 directly activates the CTI1 promoter in yeast one-hybrid assay. Yeast strains containing the HIS3 reporter gene under the control of either the BANYULS (BAN, negative control), BCCP2 (positive control), or CTI1 promoter were transformed with either the empty expression vector or with versions of the vectors allowing expression of WRI1 or WRI2 (negative control) before being plated on synthetic dropout (SD-WU or SD-WUH) media. The experiment was repeated five times (with independent clones) with similar results. c WRI1 activates the promoter of CTI1 in transactivation assay in leaves of Nicotiana benthamiana. Pro:uidA reporter constructs (ProBCCP2 was used as positive control, ProODD as negative control) alone or in combination with a vector allowing the expression of WRI1 or MYB118 (negative control) were coinfiltrated in young leaves of N. benthamiana. The experiment was repeated twice with similar results. For each experiment and for each condition tested, six independent infiltrations were realized. Representative pictures are displayed. Bars = 2 mm. d Activity of the ProCTI1(994 bp):uidA cassette in rosette leaves of Pro35Sdual:WR1 over-expressing (OE) lines (WRI1 OE T63 and T81) and in a wild-type (WT) background. The experiment was repeated twice (using independent ProCTI1(994 bp):uidA transformants) with similar results. For each experiment and for each genotype, six different leaves were observed. Representative pictures are displayed. Bars = 5 mm. e Activity of the ProCTI1(994 bp):uidA cassette in wri1 mutant embryos and in a WT embryo. The experiment was repeated twice (using independent ProCTI1(994 bp):uidA transformants) with similar results. For each experiment and for each genotype, 10 different embryos were observed. Representative pictures are displayed. Bars = 150 µm. f Accumulation levels of CTI1 transcripts in seeds of wri1 and in leaves of two independent WRI1 overexpressing lines (WRI1 OE T81 and T63) analyzed by qRT-PCR. The results obtained are standardized to the constitutive EF1αA4 gene expression level. Data are means ± SEM, n = 3 biologically independent plants. Asterisks indicate significant difference from the wild-type control as determined by a two-tailed Student’s t-test at **P < 0.01 and *P < 0.05, respectively.