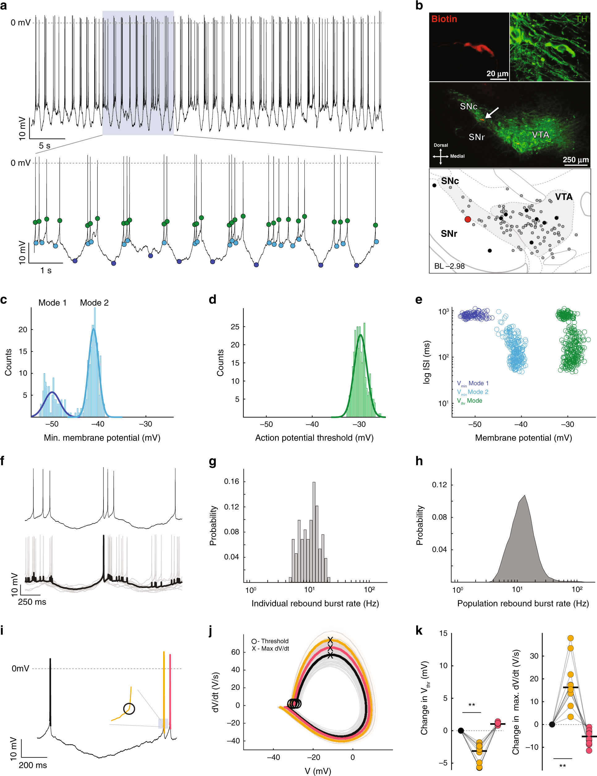
Fig. 4: Rebound burst is characterized by a large hyperpolarization and a hyperpolarized action potential threshold at burst initiation.

a Representative recording of an identified dopamine neuron in the SNc. Both light and dark blue dots in the lower trace represent Vmin reached in between every action potential. The dark blue dots represent the minima of large hyperpolarizations (Mode 1 in panel c). Green dots represent Vthr. b Immunocytochemical identification locates the recorded neuron (arrow) within the VTA. Depiction (bottom panel) shows the location of the recorded neuron (large red dot) in relation to all the recorded neurons in this study (gray and black dots). Black dots represent the locations of all neurons that fired with a high Vmin BC (top 10%). c Distribution of subthreshold voltage minima (Vmin) from the cell in a, b, demonstrating a bimodal distribution (dark blue line  = Mode 1 Gaussian fit; light blue line = Mode 2 Gaussian fit). d Distribution of subthreshold voltage maxima (Vthr) from the cell in a, b, demonstrating a unimodal distribution (green line = single Gaussian fit). e Scatter plot of ISI versus Vmin and Vthr. The dark blue cluster is associated with more hyperpolarized voltage membrane potentials and longer duration ISIs. f High temporal resolution of a rebound burst (upper panel), and event-triggered rebound burst average (lower panel, black trace) and overlaid (gray) traces. g Histogram of the cell firing rate associated with rebound bursts. h Histogram of firing associated with rebound bursts for all cells that fired with a high Vmin BC. i Example trace of a cell firing a rebound burst with three action potentials in order from black prior to the burst, then orange beginning the burst, and red. Inset illustrates where the hyperpolarized threshold occurs for the action potential beginning the burst (orange). j The phase plots for each action potential are displayed in the same color scheme as in i. k Summary data of the changes in action potential threshold voltage (left) with significant hyperpolarization in threshold of the first action potential of the burst (orange; p = 0.02), and increase in maximal depolarization rate (Max dV/dt; right; p = 0.02; two-sided Wilcoxon signed-rank test) across the sequence of three action potentials for all cells firing in a rebound burst pattern.