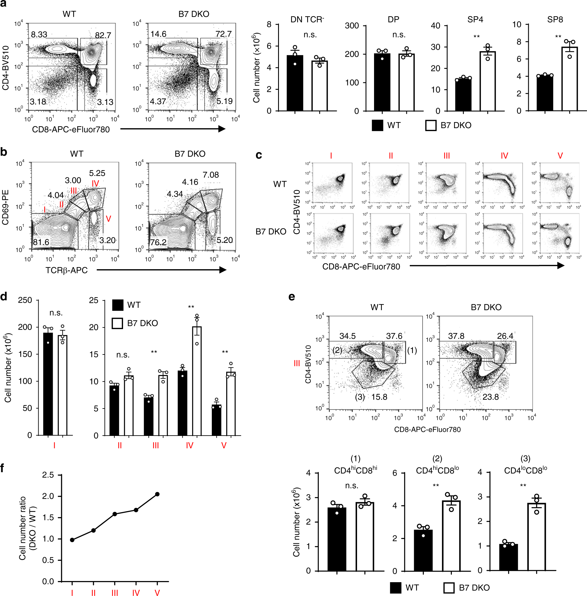
Fig. 1: In the absence of B7-CD28 co-stimulation, thymocyte numbers increase progressively after positive selection.

a The number of single-positive thymocytes was increased in B7 DKO mice. SP4 p = 0.0026, SP8 p = 0.0047. b Thymocyte developmental stages defined by TCR vs. CD69 expression. c CD4 and CD8 profile in each thymocyte developmental stage. d Thymocyte number in each developmental stage. Stage III p = 0.005, Stage IV p = 0.0089, Stage V p = 0.0026. e Thymocyte cell number in subpopulations of stage III. CD4hiCD8lo p = 0.006, CD4loCD8lo p = 0.0012. f Relative thymocyte number in B7 DKO compared to WT mice increased progressively after stage III. Each group n = 3. Data are representative of three independent experiments. a, d, e Data are mean ± SEM with dots representing individual values of biologically independent animals. Statistical differences between groups were calculated using unpaired, two-tailed Student’s t-test. ** p < 0.01. n.s.; not significant. Source data are provided as a Source Data file.