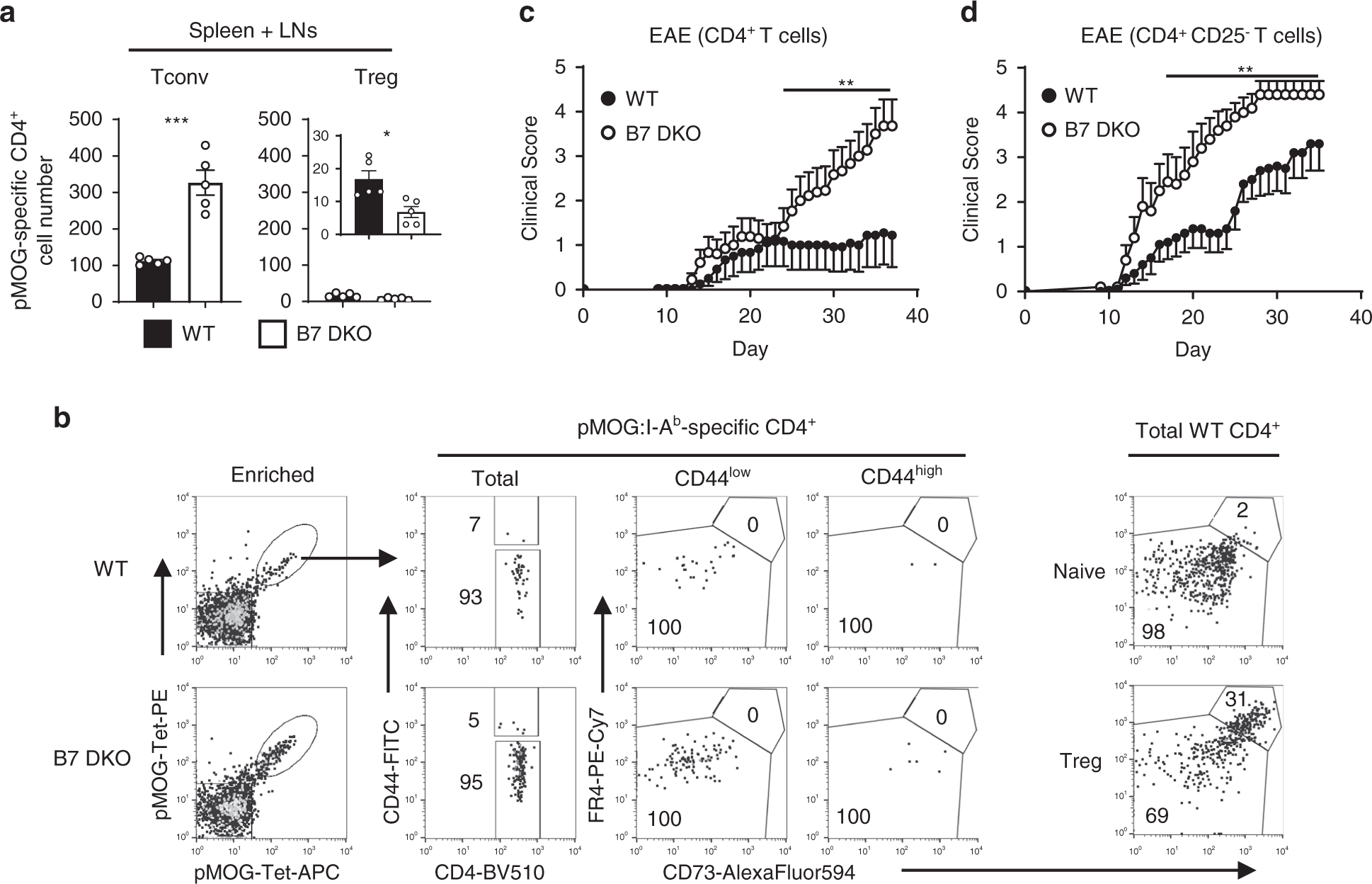
Fig. 4: Self-reactive CD4+ T cells capable of inducing autoimmune response accumulate in the periphery in the absence of B7-CD28 co-stimulation.

a Peripheral pMOG-specific CD4+ T cell number was increased in B7 DKO mice. Each group n = 5. Data shown are combined results of at least three independent experiments. Tconv p = 0.0002, Treg p = 0.0114. Data are mean ± SEM with dots representing individual values of biologically independent animals. Statistical differences between groups were calculated using unpaired, two-tailed Student’s t-test. b pMOG-specific peripheral CD4+ T cells do not have an anergic phenotype. Each group n = 4. Data are a representative FACS plot of three independent experiments. c CD4+ T cells from B7 DKO mice strongly induced EAE. WT n = 12, B7 DKO n = 13 biologically independent animals. Data are pooled results of two independent experiments (mean ± SEM). p = 0.0089. Medians of the total clinical score during day 25–37 were compared by two-tailed non-parametric Mann–Whitney test. d Treg-depleted CD4+ T conv cells from B7 DKO mice strongly induced EAE. WT n = 10, B7 DKO n = 10 biologically independent animals. Data are pooled results of two independent experiments (mean ± SEM). p = 0.0011. Medians of the total clinical score during day 15–35 were compared by two-tailed non-parametric Mann–Whitney test. *p < 0.05, **p < 0.01, ***p < 0.001. Source data are provided as a Source Data file.