Fig. 5: CGRP neurons contribute to the avoidance of aversive tastes.
From: Satb2 neurons in the parabrachial nucleus mediate taste perception

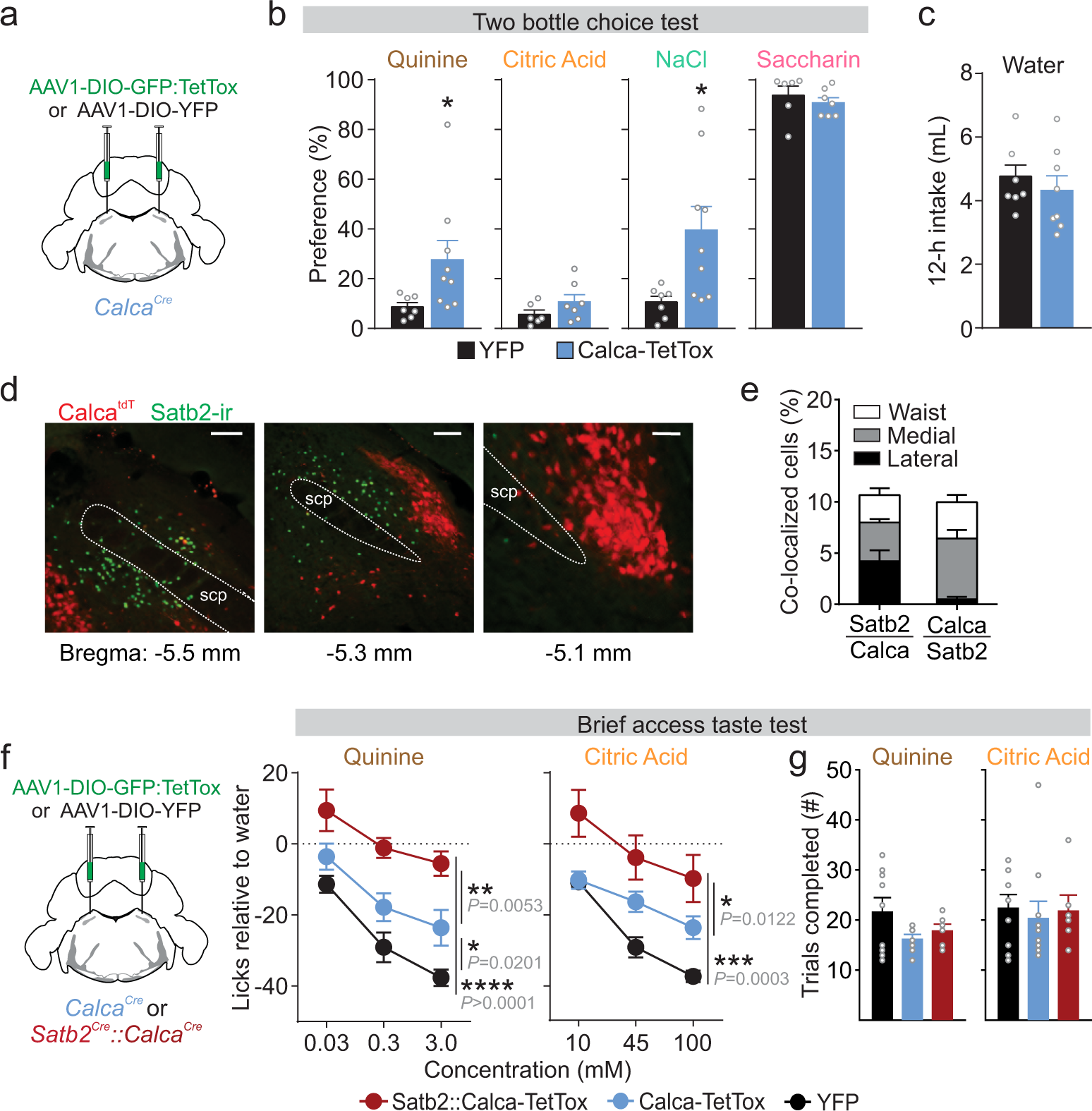
a CalcaCre mice were injected bilaterally with either AAV1-DIO-GFP:TetTox or AAV1-DIO-YFP. b In 48-h, two-bottle choice tests, Calca-TetTox mice decreased avoidance of 0.3 mM quinine and 300 mM NaCl, but there was no change in their preference for 30 mM citric acid or 4.8 mM saccharin (two-tailed unpaired t test with Welch’s correction, YFP n = 5, TetTox n = 9. Quinine: t(8.737) = 2.384, P = 0.0417. NaCl: t(8.969) = 2.95, P = 0.0163, two-tailed unpaired t test, YFP n = 6, Tetox n = 7. Citric acid: t(11) = 1.405, P = 0.1876. Saccharin: t(11) = 0.7602, P = 0.4631.) c There was no difference in overnight water intake (n = 8 per group, two-tailed unpaired t test, t(14) = 0.7712, P = 0.4534). d tdTomato expression in the PBN of a CalcatdT mouse (red), with immunostaining showing minimal colocalization with Satb2 (green). Scale bars, 100 µm. scp superior cerebellar peduncle. e Quantification of overlap between tdTomato in Calcatdt mice and immunolabeled Satb2 neurons in the PBN. f In brief-access taste tests, mice with TetTox in both Satb2 and CGRP neurons were unable to detect aversive tastes (two-way RM ANOVA; quinine: YFP n = 9, Calca n = 9, Satb2::Calca n = 7, group F(2,22) = 16.42, P = 4.33E − 05; citric acid: YFP n = 9, Calca n = 10, Satb2::Calca n = 7, group F(2,23) = 11.21, P = 0.0004). g No difference in number of trials completed between TetTox and control mice (Kruskal–Wallis, quinine: H(2) = 1.393, P = 0.498; Kruskal–Wallis, citric acid: H(2) = 1.116, P = 0.572) Post hoc analyses were done with Holm–Sidak’s multiple comparison test with *P < 0.05, **P < 0.01, ***P < 0.001, ****P < 0.0001. Data are presented as mean ± SEM. Source data are provided as a Source Data file.