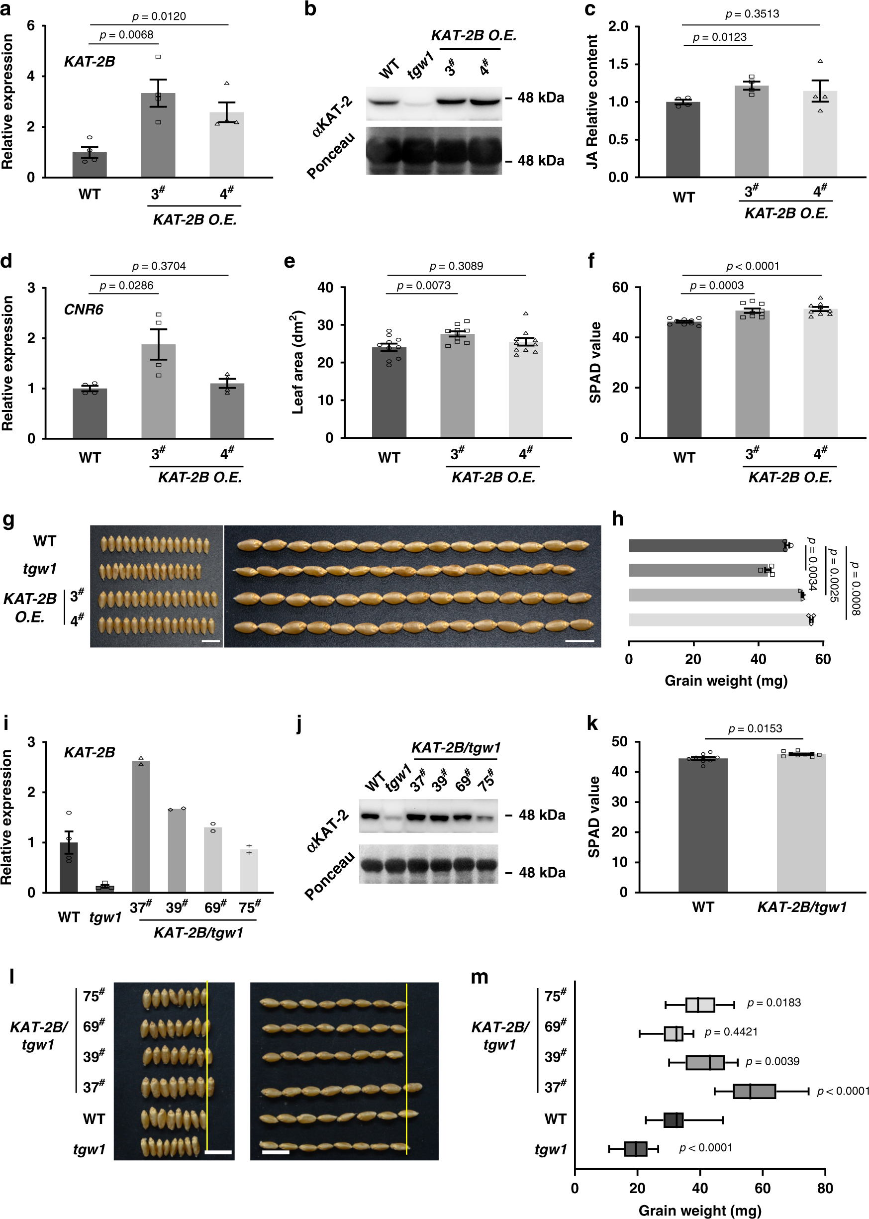
Fig. 3: The biological function of KAT-2B in transgenic plants.
From: Cloning of wheat keto-acyl thiolase 2B reveals a role of jasmonic acid in grain weight determination

a Comparison of KAT-2B expression level by qRT-PCR in WT, and transgenic wheat. n = 4. b Western blot analysis of KAT-2. Ponceau staining of RuBisCO serves as a loading control. c Relative quantification of JA in WT and transgenic wheat. n = 4. WT was set to 1. d Expression level of CNR6 in transgenic wheat. n = 4. e–f Comparison of average flag leaf areas e and chlorophyll content f in WT and transgenic wheat. n = 10 e. n = 9 f. g Comparison of grains from in WT, tgw1 mutant, and KAT-2B transgenic lines. Scale bar = 1 cm. h Average weight of grains from WT (n = 3), tgw1 mutant (n = 4), and transgenic lines (n = 3). i–j Comparison of KAT-2B expression (i) and protein (j) levels in tgw1 mutant (n = 4), WT (n = 4), and complementation lines. k Comparison chlorophyll contents in KAT-2B/tgw1 and tgw1 mutant lines. n = 9. l Comparison of grains from in KAT-2B/tgw1, WT, and tgw1 mutant lines. Scale bar = 1 cm. m Comparison of average grain weight in KAT-2B/tgw1, WT, and tgw1 mutant. n = 12. Results in b and j are representative of two independent experiments. In m data are represented as boxplots. The boxplots indicate median (middle line), 25th, 75th percentile (box) and 5th and 95th percentile (whiskers). Data from complementation lines in i are represented as mean from two technical replicates. Data in a, c–f, h, i (WT, tgw1), k and m are represented as mean ± SEM from independent biological replicates, and p values are indicated by two-tailed unpaired t test. Source data underlying Fig. 3a–k, m are provided as a Source Data file.