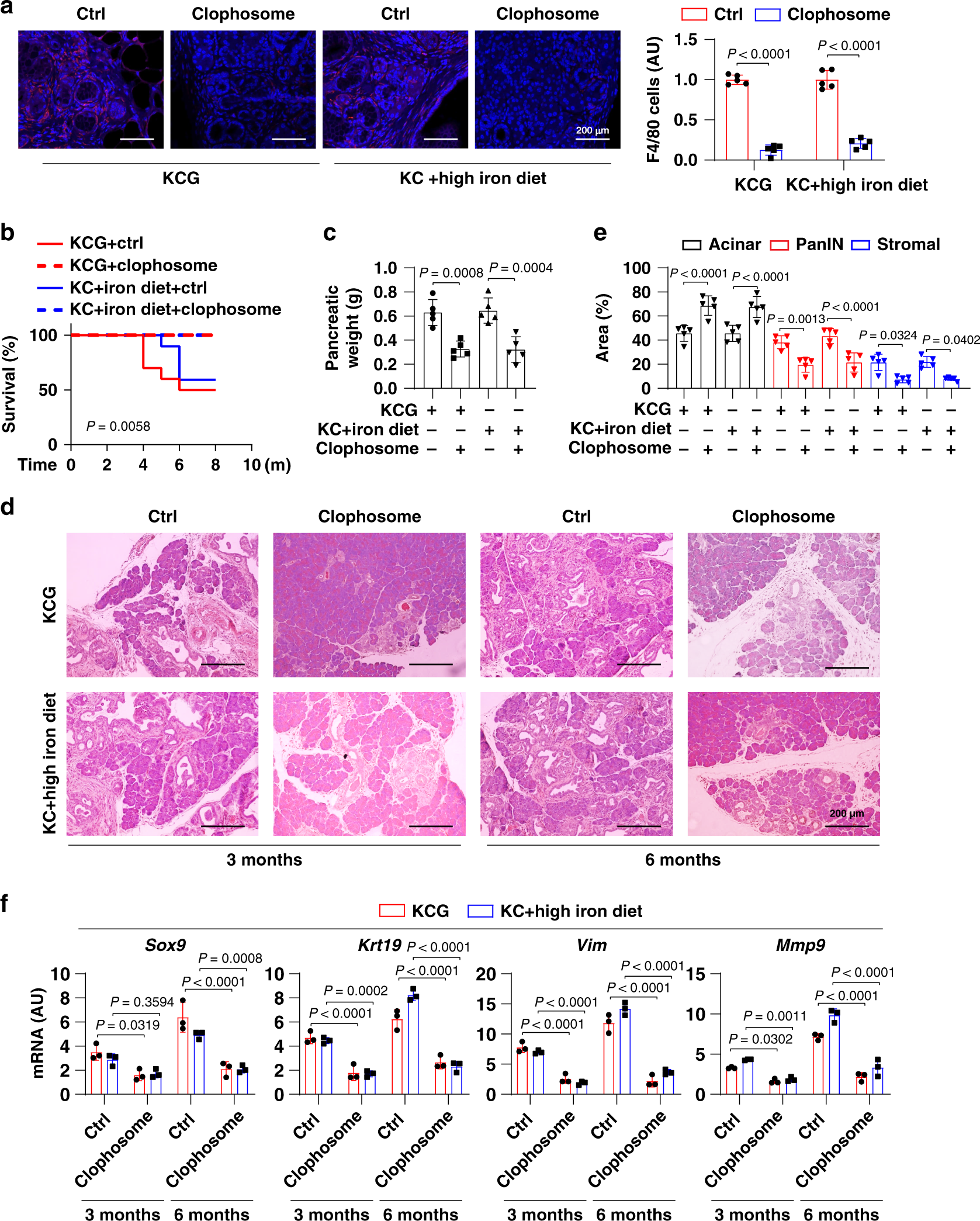
Fig. 3: Macrophage depletion decreases pancreatic tumorigenesis.

a Representative images of immunofluorescence staining of macrophages (red) in the pancreas in indicated mice at the age of 3 months after treatment with clophosome or control liposomes (Ctrl) (n = 5 mice/group; one-tailed t test). b Survival of Pdx1-Cre;K-RasG12D/+;Gpx4−/− (KCG) or Pdx1-Cre;K-RasG12D/+ (KC) mice with high-iron diets after treatment with clophosome or control liposomes (Ctrl) (n = 10 mice/group; one-sided log-rank [Mantel–Cox] test). c Pancreatic weight of the indicated mice (6 months; n = 5 mice/group; one way ANOVA with Tukey’s multiple comparisons test). d Representative pancreas histology of the indicated mice. e Percentages of histological structures in the pancreas of the indicated mice (6 months; n = 5 mice/group; two-way ANOVA with Tukey’s multiple comparisons test). f Relative gene expression in the pancreas of the indicated mice (n = 3 mice/group; two-way ANOVA with Tukey’s multiple comparisons test). Data in a, c, e, and f are presented as mean ± SD. Data are from two or three independent experiments.