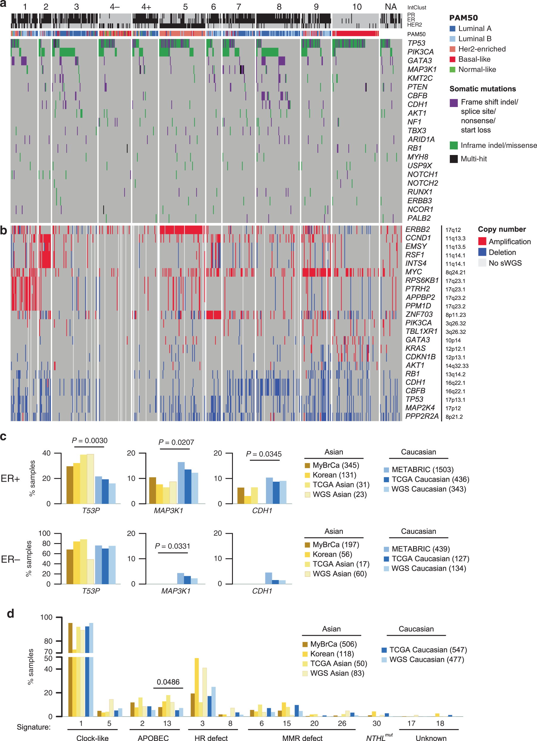
Fig. 2: Mutational landscape of MyBrCa tumours.

a Somatic nonsynonymous SNV and indel mutations of top mutated genes. Genes are sorted by the total mutation rates of MyBrCa cohort. b Copy number aberration of breast cancer-related genes. Genes are sorted according to difference in number of samples carrying amplified over deleted copy of the genes, and genes within the same locus are grouped together for clarity. Samples are ordered as in a. NA: IntClust classification could not be determined owing to unavailability of RNA-seq. c Comparison of mutational prevalence of TP53, MAP3K1 and CDH1 in Asian (MyBrCa, Kan et al., 201819 “Korean”, Asian TCGA, Korean samples from Nik-Zainal et al., 201623 “WGS Asian”) and Caucasian (METABRIC, Caucasian TCGA, Nik-Zainal et al., 201623 “WGS Caucasian”) breast tumours, separated by ER status. d Frequencies of samples in Asian or Caucasian datasets carrying breast cancer-related mutational signatures. P value from two-sided student’s t test.