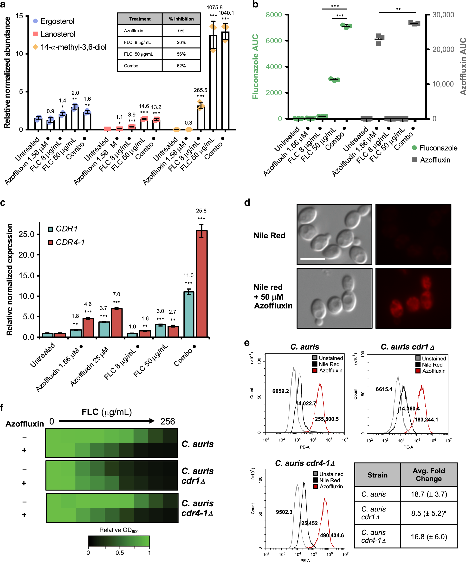
Fig. 2: Azoffluxin increases intracellular accumulation of fluconazole (FLC) by inhibiting Cdr1-mediated efflux in C. auris.

a Abundance of ergosterol (blue), lanosterol (red), and 14-α-methyl-3,6-diol (yellow) was determined in Ci6684 after compound treatment (• indicates concentrations used in combination treatment) relative to internal cholesterol standard. Growth inhibition (%) caused by each treatment is presented in table. Data are presented as mean ± SD of technical triplicates. Significance was determined by two-sided unpaired Student’s t test of condition compared to untreated; *p-value < 0.05, **p-value < 0.01. Fold-change for each treatment is indicated above the respective bar. b Intracellular concentrations of FLC (green) and azoffluxin (gray) were measured after treatment for 1 h. Data are presented as mean ± SD of technical triplicates. Significance was determined by two-sided unpaired Student’s t test, **p-value = 0.003, and ***p-value > 0.001. c Transcript levels of Ci6684 CDR1 (teal) and CDR4-1 (red) were measured. Cells were treated with indicated concentrations of compound (• indicates concentrations used in combination treatment). Transcript levels were normalized to ACT1 and GPD1 and are relative to the untreated control. Data are presented as mean ± SEM of technical triplicates. Significance of differences between untreated control and treatment was determined by two-sided unpaired Student’s t test; *p-value < 0.05, **p-value < 0.01, ***p-value < 0.001. Fold-change is indicated above each bar. d Ci6684 was treated with azoffluxin, followed by addition of Nile red. Scale bar represents 5 µm. e Cells from Fig. 2d and Fig. S2 were analyzed by flow cytometry. Histograms depict relative fluorescence intensity (PE-A) of events, values depict median fluorescence intensity (MFI). Table displays mean fold-change in MFI of azoffluxin-treated, Nile red stained cells ± SD for biological triplicates. Significance of difference determined by a two-sided unpaired Student’s t test, *p-value < 0.05 compared to parental average MFI. f Dose-response assays were conducted as in Fig. 1e. FLC was applied as a 2-fold dilution series in the absence or presence of azoffluxin (50 µM). Growth was monitored and normalized to no-drug control (see color bar). Source data are provided as a Source Data file.