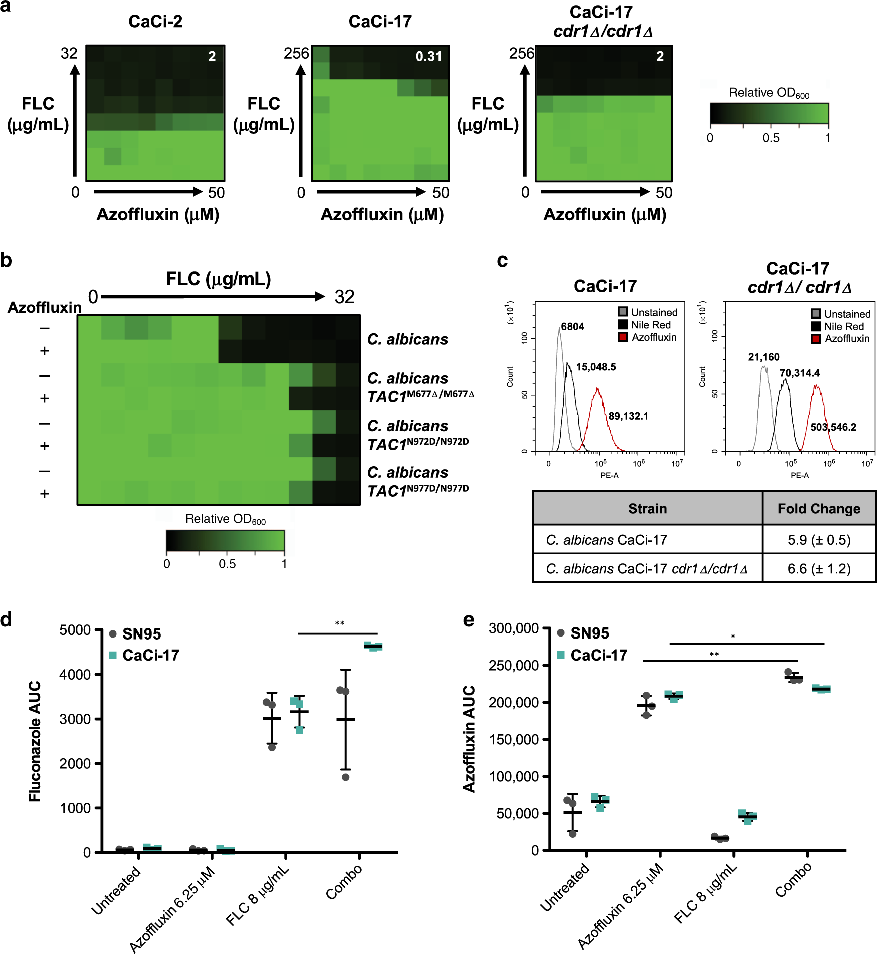
Fig. 6: Azoffluxin enhances fluconazole (FLC) activity against azole-resistant C. albicans isolates.

a Checkerboard assays as described in Fig. 1b were performed in YPD with isolates of C. albicans. Strains CaCi-2 and CaCi-17 represent early and late clinical isolates in which FLC resistance evolved over time. Growth was measured after 24 h using OD600 and normalized to a no-drug control well (see color bar). The FICI calculated for each checkerboard is shown in the top right of each plot, with values <0.5 indicating synergy and >0.5 indicating no interaction. b Dose-response assays were conducted in YPD medium with a C. albicans parental strain, and strains with gain of function mutations in TAC1 as indicated. FLC was titered in a 2-fold dilution on the x-axis in the absence and presence of 50 µM azoffluxin. Growth was measured at 24 h using OD600 and normalized to a no-drug control well (see color bar). c Flow cytometry was used to measure relative Nile red accumulation in C. albicans strains as described in Fig. 2e. Values in histogram plots depict median fluorescence intensity (MFI) and table shows the mean fold-change in MFI ± SD for biological triplicates. d Relative intracellular levels of FLC and e relative intracellular azoffluxin were measured by LC-MS in C. albicans strains SN95 (gray) and CaCi-17 (blue) after treatment (combo treatment: 6.25 µM azoffluxin, 8 µg/mL FLC) for 1 h as described in Fig. 2b. Data are presented as mean ± SD of technical triplicates. Significance of differences was determined by a two-sided unpaired Student’s t test comparing fluconazole alone to the combination, *p-value = 0.013 and **p-value > 0.011. Source data are provided as a Source Data file.