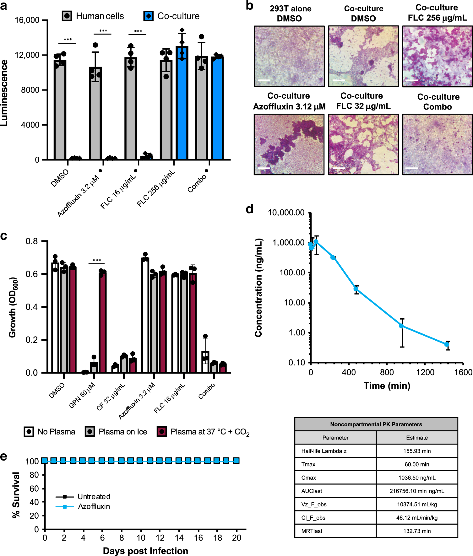
Fig. 7: Preliminary characterization of the in vivo potential of azoffluxin.

a Human cells (293T) expressing luciferase were grown in DMEM medium overnight. 24 h later the indicated concentrations of compounds (• indicates concentrations of fluconazole (FLC) and azoffluxin used in combination (combo) treatment) were added to cells alone (gray) or those infection with C. auris (blue). Co-cultures were incubated for 48 h at 37 °C followed by measurement of luminescence. Data are presented as mean ± SD of quadruplicate wells. Significance of differences between 293T cells alone versus co-cultures was determined by two-sided unpaired Student’s t test, (***p-value < 0.001 b Periodic-Acid Schiff (PAS) staining was used to visualize cells in co-culture. Light purple staining identifies 293 T cells and the bright pink signal indicates C. auris. Scale bar represents 50 µm. c Plasma stability of azoffluxin and relevant control compounds, gepinacin (GPN) and caspofungin (CF). Samples were incubated in 100% mouse plasma at either at 37 °C with 5.5% CO2 (maroon) or on ice (gray), or in the absence of serum in YPD (black). The drug-plasma mixtures were diluted 1:10 into C. auris Ci6684-inoculated YPD medium. Relative growth was measured after 48 h at 30 °C by OD600. Data are presented as mean ± SD between technical triplicates, two-sided unpaired Student’s t test was used to determine significance of difference between 37 °C with 5.5% CO2 condition compared to ice condition for each treatment, ***p-value < 0.001. d Plasma concentrations of azoffluxin in mice following intraperitoneal (IP) bolus administration of compound (10 mg/kg). Azoffluxin was quantitated in mouse blood (n = 3) by LC-MS/MS. Data are presented as mean ± SD of three mice. Pharmacokinetic properties shown in the table below were evaluated using Analyst software (AB Sciex.) and the noncompartmental analysis tool in WinNonlin (Certara, Corp.). e Tolerability of azoffluxin in mice was evaluated by treating neutropenic ICR (CD-1) mice with azoffluxin 10 mg/kg IP twice daily for 4 days and monitoring the health and survival of treated (blue) and untreated (black) mice (n = 5) for 21 days. Source data are provided as a Source Data file.